本文为节选,如需报告请联系客服或扫码获取更多报告

1. 开篇:认清国际
全球火箭发射次数从2019年至今,已经保持了连续7年的明显上升,其中中美两个航天大国贡献度最大,但这二者的内生动力却不完全一样。同时火箭高频发射表明人类的太空投送能力在增强,背后是大量载荷入轨的需求。随着技术得进步,人类对空间的诉求在增大。

1.1. 可重复使用技术是绝对主题
2025年,猎鹰系列火箭发射次数高达165次,每周平均约3发。同比之下,长征系列火箭不同型号汇总只有72发。由于不同型号的火箭,其发动机、元件等货架产品的组合存在差异,所以原则上这种对比并不科学。但即便如此,二者所产生的技术缺口也已经达到了单纯依靠人力不可追赶的程度。
未来制约SpaceX发射频率的将不再是技术,甚至不是生产能力,而是市场需求是否饱和、发射场地是否饱和,以及物流周转效率。
虽然中国也有数款可重复使用火箭在研,朱雀3号和长征12A也在年底进行了首次可回收实验,但在短时间内依旧难以达到理想状态。

1.2. 5-10年内低轨通信星座仍然是增量最大的板块
2025年全球共发射有效载荷4522个,实际部署卫星4517颗,相比2024年增长了1600多颗,与火箭一样连续7年明显增长。地区层面,除了俄罗斯相较于2024年有所下降,其余地区全部暴增,以星链为首的美国更是增长1458颗。
在100公斤以上级别的卫星领域,从主体上看,商业卫星共计3964颗,科研类卫星95颗,军事国防类卫星219颗。而从功能上看,低轨通信卫星是依旧是绝对主力,通信卫星总计2608颗;其次是遥感卫星,共计187颗;导航相关卫星55颗。卫星领域的跨地域性,逐渐影响地表行政手续层面,2025年卫星领域存在跨区域备案现象,比如美国公司E-Space的卫星在法律上归属卢旺达子公司,以获取监管便利。
关于低轨通信星座的最新进展
目前星链是世界上最大的低轨通信星座,占全球所有活跃卫星的66%。2025年SpaceX做出决策,通过降低卫星轨道高度,从540-560km降至450-500km,用以增强手机直连(DTC)信号。
中国已整合形成两大互联网星座,星网和千帆。星网星座卫星主要分布在1168km和1149km两个轨道壳层,而千帆星座卫星则专注于1069km的极地轨道。
中国低轨通信星座的建设,是西方商业化主题下的东方版本。美国航天的商业化,以政府项目招标的方式,扶植私人航天公司。中国虽也在形式上这么做,但在参与者和灵活性层面有所欠缺。所以中国正在推进的低轨通信星座项目,就是在特定主题下的商业化载体。数万颗卫星的制造,不同种类卫星的研发和升级,5-10年内很难通过星座公司母体独立完成。因此形成了,以星座为基,覆盖民营卫星公司的态势。中国的低轨星座项目,将通过新产品开发和吸纳民营卫星工厂制造能力等方式,扶植民营公司。同时,低轨通信星座作为空间基础设施所蕴含的巨大延申效应,比如:国防、空间电力、通用化激光通信、空间态势感知、空间交管系统以及空间数据中心等,将使其成为5-10年内,确定且增量最大的潜在市场。
总结:人类的空间活动深度在增加
以可重复使用火箭为代表的空间投送能力增强,在背后体现的是人类对空间的掌控欲在增强。具体来说的变化在于,从过去只把航天器当成是空间内的基础设施,让他们保持在自己的轨道上安静的运作。到现在需要更加直观的看到轨道上正在发生的事,并对其有所操控。终极目标是让人类自由的进出大气层,并完成星际行业和星际物流运输的打通。
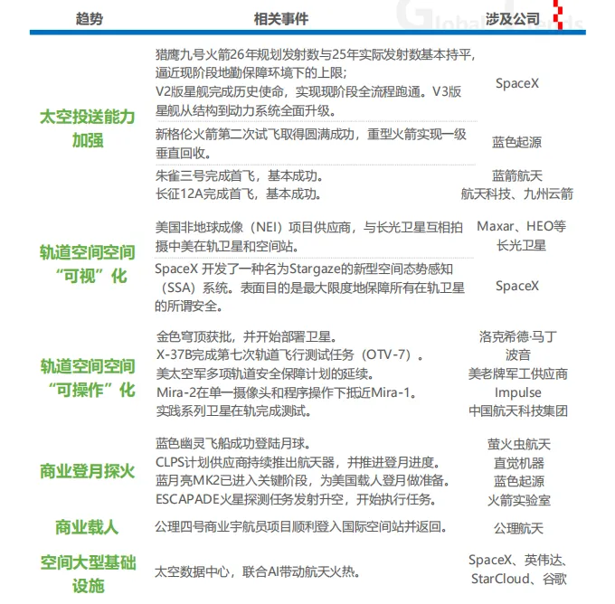
从国际上看,这种趋势体现在下述几件具体的事务上:

总而言之,从国际上看,随着技术的进步,人类对于空间的诉求在增大。这一点是21世纪前半叶航天产业最核心的主线。任何辅助这一趋势,让人类对轨道的掌控程度更强的技术和公司,都将获得资源支持。


