提示点击上方蓝字订阅↑为职业成长加满油~
【报告内容较多,仅展示部分】文末附干货下载方式
2026年GEO白皮书明确,随着AI智能体崛起,用户信息获取已从传统搜索链接转向直接获取答案,GEO(生成引擎优化)成为品牌抢占AI心智、应对AI幻觉风险的核心战略。当前GEO市场存在伪概念、黑帽操作等乱象,企业需以DSS原则为核心落地白帽GEO,借助七步工作流与GEO成熟度模型,实现从流量争夺到心智资产的升级,最终靠真实性筑牢AI时代品牌的核心护城河,适配当下AI搜索营销规范化发展的趋势。
1.GEO和传统SEO到底不一样在哪?
其实核心差异很直观,SEO拼的是搜索排名,靠关键词堆砌和链接权重吸引流量、完成转化,还是老一套的流量逻辑。而GEO更看重AI认知采信,依托DSS原则做内容,核心是抢占品牌心智、积累长期信任资产,适配现在AI搜索“提问-直答”的交互模式,算是营销逻辑的全面升维。
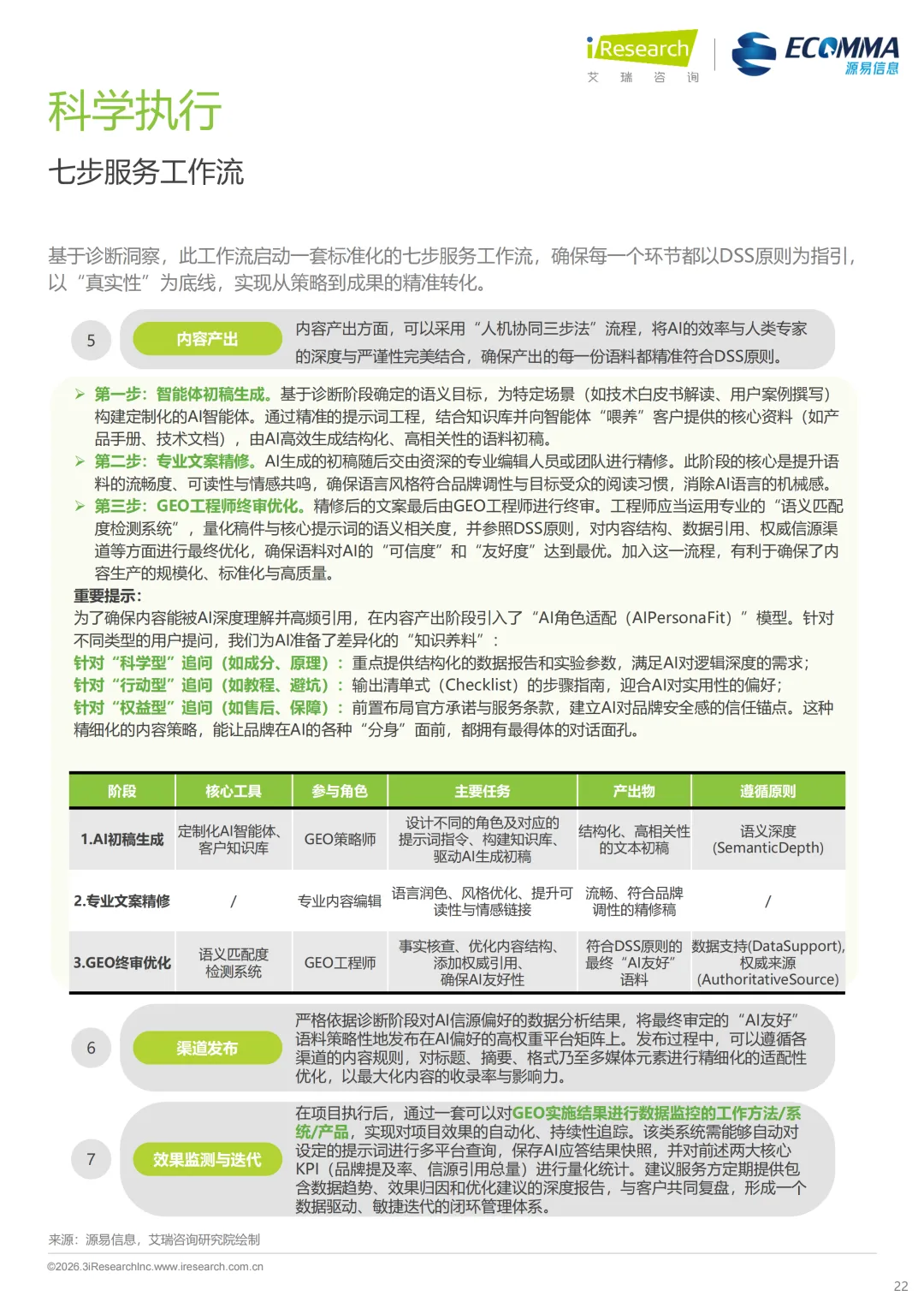
2.企业要做白帽GEO,核心得抓住什么?流程又该怎么推进?
核心原则就是DSS原则,也就是语义深度、数据支持、权威来源,这是避开黑帽操作、应对AI幻觉的关键。流程不用刻意记复杂框架,跟着七步走就好,先做需求评估和全面诊断,再定策略、做内容诚信承诺,接着人机协同产出内容、发布渠道,最后监测效果并迭代,全程守住真实性底线就没问题。
3.企业怎么知道自己的GEO做得好不好,又该怎么升级?
很简单,用GEO成熟度模型(L1-L5)自测就行,从L1的被动防御,一步步升级到L5的生态级知识贡献就好。进阶也有明确方向,L1先做好AI口碑监测,避免品牌信息被AI误读;L3重点布局核心提示词内容,提升AI推荐率;L4做结构化数据改造,适配主流AI平台的解析逻辑;L5尝试发布行业标准内容,慢慢掌握AI行业话语权。




















获取报告原文及海量企业数字化转型、大模型应用、新能源行业、碳中和、5G、元宇宙、区块链、智慧城市、短视频、微短剧等热门行业资料,专家PPT......等更多报告及行业方案、行业案例,请至星球:极光智库
【极光智库 | 你的职业成长加速器】 ——专注实战的行业知识共享社区
◆ 为什么选择我们?3大核心价值 ◆
✅ 省时:每日人工精选50+高质量报告
✅ 省钱:1个星球=10个垂直领域资源库(年省3000+订阅费)
✅ 省心:结构化知识库+行业术语词典
? 深度覆盖15+前沿领域:
AI大模型应用 | 企业数字化转型 | 新能源产业链 | 碳中和落地路径
5G+物联网 | 元宇宙商业场景 | 区块链技术 | 智慧城市解决方案
短视频运营指南 | 微短剧行业洞察 | 营销增长方法论...
? 会员专享资源库:
▷ 5000+份行业白皮书/案例集(含未公开内部资料)
▷ 300+套行业方案(商业计划书/可行性报告等)
? 加入我们你将获得:
1. 建立系统的行业认知框架
2. 获取决策支持的底层数据
3. 掌握先人一步的行业动向
▌常见问题解答
Q:适合哪些人加入?
→ 需要行业数据的市场人员 | 寻求转型机会的职场人 | 商业分析从业者 | 创新创业者
Q:资料如何获取?
→ 知识星球App端、网页端均已开放下载功能
让专业情报成为你的职场杠杆 与行业先行者共同进化 ↓↓↓
在星主的不断努力下,每周都会登上活跃星球榜前十,实际上作为一个资料分享的知识星球,意味着星主每天都是顶格在发很多的资料,加入本星球相当于加入10个专业星球!星球各行业资料分类标签见下图


资料领取方式:
本文获取方式:将文章分享至???圈,点击菜单栏“联系我们”,添加小客服领取哦



