
科技与人文的深度交融,推动智慧家庭行业迎来变革。传统“万物互联”的基础控制模式,已无法满足人们对居住空间的更高期待。人口结构演进与消费升级,正驱动智慧住居从被动“设备联网”向主动“空间智能”跨越,居住空间已成为被期待能洞察意图、主动关怀的智慧生命体。
在“健康中国2030”战略与银发经济交汇背景下,海尔智家联合数十家权威机构发布《家庭大脑白皮书(2026年)》。这份白皮书既是未来智慧家庭的技术总结,更是全产业链的生态协作宣言,宣告以“家庭大脑”为核心、以人为中心的智慧居住新纪元到来。
一、时代必然:从产业痛点中诞生的新范式
白皮书剖析了驱动变革的产业力量:国家“人工智能+”行动要求家电升级为自主感知决策的“智能体”;“健康中国2030”战略要求居住空间具备主动健康管理能力;数据主权法规完善则推动行业向“数据不出域”的分布式架构转型。
产业迈向空间智能面临四大核心挑战:感知碎片化导致安全监控可靠性不足;认知断层化难以应对复杂家庭场景;生态壁垒化形成“围墙花园”;交互鸿沟化对银发人群不友好,阻碍高阶服务普及。
这些挑战源于传统单体设备思维的局限,行业亟需全新产业底座——“家庭大脑”。白皮书提出,家庭是具身智能的一种形态,以人的需求为核心、空间为单元,通过全栈式开放架构,将分散设备能力升维为系统级空间智能,推动智慧家庭从工具属性迈向生命体属性。
二、产业底座:构建“数字生命体”的核心能力
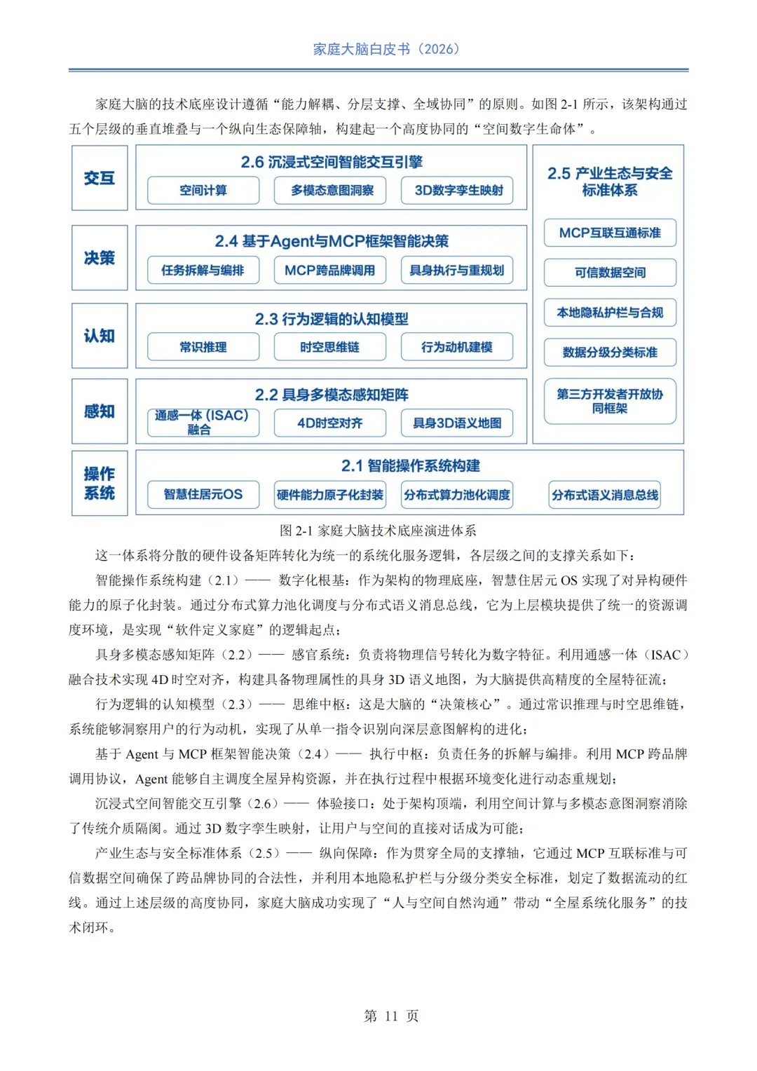
家庭大脑是“能力解耦、分层支撑、全域协同”的技术体系,通过五大层级协同,将硬件设备转化为系统化服务能力。
智能操作系统是数字化根基,作为智能体调度中心,实现异构硬件原子化封装,通过分布式算力调度与语义总线,让设备传输包含意图与环境的完整语义信息,奠定“软件定义家庭”基础。
具身多模态感知矩阵是感官系统,通过通感融合与4D时空对齐,构建3D语义地图,让家庭空间成为能实时感知人体与环境状态的有机整体。
行为逻辑的认知模型是思维中枢,通过常识推理与时空思维链,洞察用户行为动机,精准理解老人、孩子等不同人群的模糊需求。
基于Agent的智能决策是执行中枢,通过MCP跨品牌协议,自主调度全屋资源并动态重规划,实现服务的量身定制。
沉浸式空间智能交互引擎处于架构顶端,借助3D数字孪生,实现“人与空间自然沟通”带动“全屋系统化服务”的闭环。
贯穿各层级的是纵向生态与安全标准体系,通过跨品牌标准打破壁垒,以数据主权划定安全红线,开放平台吸引伙伴共建生态。
三、场景落地:智能重塑的日常图景
技术价值最终体现在服务中,白皮书描绘了家庭大脑驱动下,从“被动响应”向“主动服务”跨越的应用场景。
空间交互层面,数字孪生让用户沉浸式掌控全屋,3D视图可直观查看能耗、设备状态;多模态交互能解析方言、模糊意图,更能捕捉用户情绪,联动设备提供情感关怀。
智能终端层面,家电已进化为具身节点:感知终端秒级捕捉老人异常姿态,实现即时干预;智慧厨房“AI之眼”监测烹饪风险;智慧冰箱识别食材并匹配健康膳食方案;智慧摄像头主动陪伴孩子,缓解亲子陪伴焦虑。
生态场景层面,服务边界延伸至家庭之外:人车家互联实现双向交互,提前联动家居设备;医疗数据互联实时监测健康状态,风险时推送至社区医疗中心;社区智慧大屏打通各类服务,让智慧生活覆盖园区。
四、商业路径:从硬件交易到价值共生
白皮书描绘了家庭大脑带来的全新商业模式,实现从一次性硬件交易向全生命周期服务价值的跃迁。
To C订阅模式中,平台交付康养、安防等增值服务包,“先试后买”模式解决线上购物痛点,智能耗材提醒将售后转化为用户运营窗口。
To G/C生态协同中,通过核心能力授权吸引服务商入驻,意图驱动流量变现为伙伴引流,脱敏数据输出实现多方价值共生。
To B品质治理中,“前装标准化”将空间智能变为房屋内生设施,实时监控降低维护成本,推动房屋从物理空间向数字资产进化,提升二手房估值。
五、未来展望:走向有温度的智慧生活
白皮书预言,随着端侧算力重构与跨域协议融合,家庭大脑将从工具升级为伙伴,实现感知无界、意图洞察与情感共鸣,服务将无感渗透生活细节。
《家庭大脑白皮书》是全产业链的生态邀约,宣告空间智能新范式到来。技术成为温暖守护,空间成为有温度的家人,唯有全产业链协同,才能消解技术疏离感,让智慧住居红利惠及各类人群。
以下是内容节选↓↓↓ 文末点击链接免费下载pdf,扫二维码加入交流群

















长三角人工智能联盟简介


