推广 热搜: 采购方式  甲带  滤芯  气动隔膜泵  带式称重给煤机  减速机型号  链式给煤机  减速机  无级变速机  履带 

2026肠道环境与健康白皮书(附下载)

   日期:2026-03-19 08:24:34     来源:网络整理    作者:本站编辑    评论:0    
2026肠道环境与健康白皮书(附下载)

我们为什么要研究肠道?
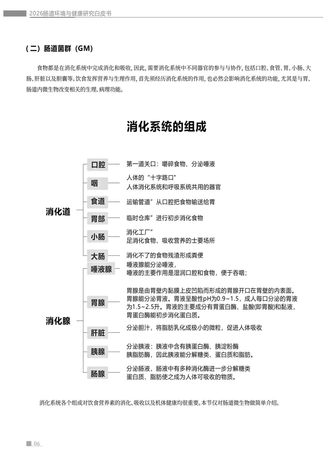
地球是一个巨大的生态系统,其土壤健康通过植物光合作用形成初级生产力,经食物链传递塑造动物与人类健康,而人类活动(如农业耕作、工业排放)又反向重构土壤微生物群落结构,形成动态生态循环,这一过程与人体肠道微生态的运作逻辑高度同构:肠道菌群(GM)的种类>1000种,这些细菌的数量极为庞大,可达100万亿以上,其重量相当于一个人的肝脏,占健康成人每日排出粪便的1/3,它通过代谢产物(如短链脂肪酸)调控免疫应答,其多样性指数(Shann on指数)与代谢综合征风险呈负相关。饮食结构、肠道菌群(GM)与健康的关系是近年来生命科学和营养学研究的热点领域,其核心在于饮食可有效塑造肠道菌群(GM)多样性,直接影响肠内及肠外器官的代谢、免疫和神经系统功能。通过“饮食-菌群-健康”闭环管理,人类有望从被动治疗转向主动预防。
【扫码】or点击文末【阅读原文】
 下载完整报告:

【最新行业报告库包含50000+报告。报告合集:人工智能、储能、新能源汽车、机器人、医药、旅游、消费、智能制造、教育、医药、交通等。

2026脑机接口专题报告( 7份 附下载)

2025面SOC芯片需求及竞争格局报告

2025年具身智能产业链分析报告

硫化物全固态电池负极材料进展报告

2025 固态电池设备的瓶颈-等静压

一文读懂Sora2核心点

居民口腔健康消费报告2025

2025年 中国人幸福感报告

数据中心及AI服务器液冷冷却液 2025

汽车轻量化材料研究报告

小家电行业发展趋势分析2025

一文看懂减速器产业链(机器人核心)

 
打赏
 
更多>同类资讯
0相关评论

推荐图文
推荐资讯
点击排行
网站首页  |  关于我们  |  联系方式  |  使用协议  |  版权隐私  |  网站地图  |  排名推广  |  广告服务  |  积分换礼  |  网站留言  |  RSS订阅  |  违规举报  |  皖ICP备20008326号-18
Powered By DESTOON