获取更多行业报告?、白皮书?、投资报告?、市场洞察?、趋势报告?、蓝皮书?,请添加小编微信号?MedicalLiasion
中国生物医药BD交易活跃但挑战重重
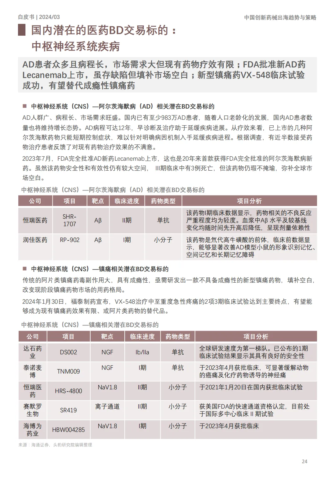
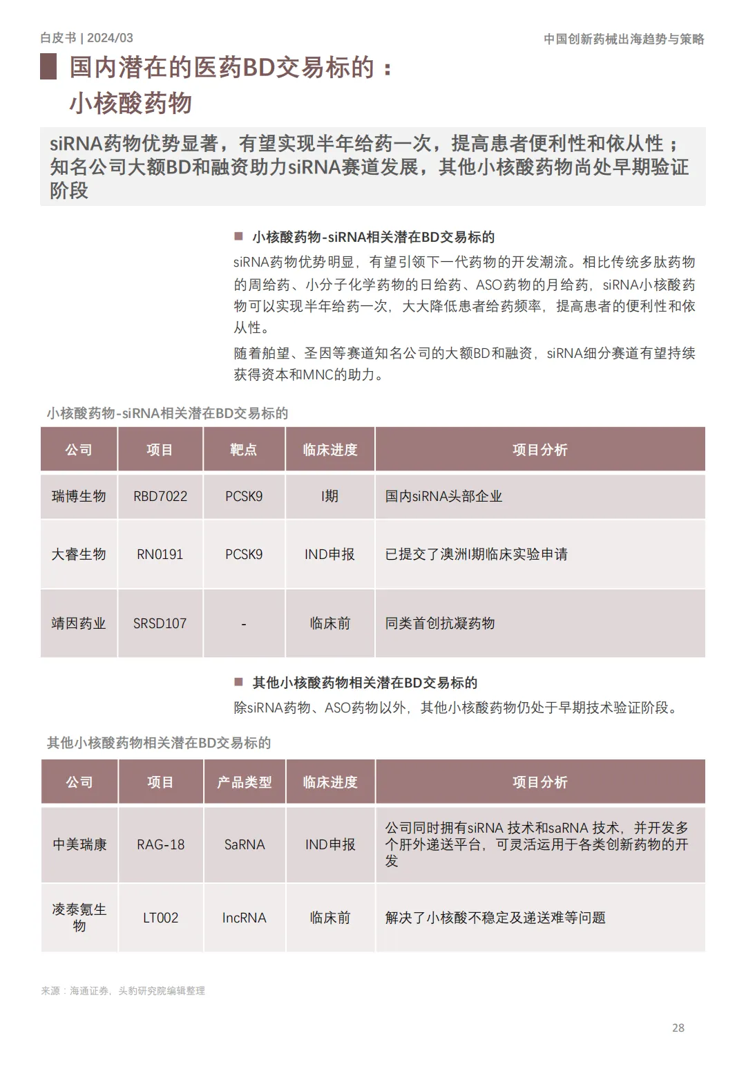
全球医药BD许可交易在应对挑战中孕育新机遇,中国药企也积极参与其中,2023年国内创新药企业通过项目BD获得的首付款累计超过200亿元,首次超过国内创新药企业境内外IPO募资总额,可谓是国内BD里程碑之年。资金与项目方在交易中表现各异,但里程碑兑现情况受多重因素影响。中枢神经系统疾病、肿瘤、代谢疾病等领域及小核酸药物和基因编辑药物为中国药企提供了丰富的BD交易机遇,推动医药行业持续发展。
n 中国创新药出海机遇与挑战并存
全球医药市场持续增长,中国药企正积极提升创新水平,通过国际多中心临床研究和License-out模式等将创新药推向国际市场。联手出海和自主出海模式逐渐兴起,为中国药企提供了更多出海路径。然而,面对海外市场覆盖实力逐步增强的同时,中国药企还需应对国谈压力,并补齐出海合规短板。
n 中国医疗器械行业出海势头强劲
尽管全球市场竞争激烈,但中国企业在低值耗材、体外诊断等领域展现出强大的竞争力,海外业务蓬勃发展;然而,在高值耗材和高端医疗设备领域,企业仍需加强研发创新,提升技术优势和性价比。同时,企业也需灵活应对海外市场的法规差异和销售模式挑战,制定合适的出海策略。
n 药械出海交易的法律风险与知识产权管理
策略
药械出海交易涉及复杂法律问题,需遵守基础法律和行业监管要求,处理跨境交易税务和技术进出口管制。合同需明确许可条款,确保知识产权完整并避免侵权。还需考虑跨国交易管辖权和适用法律选择,确保交易合规安全。知识产权方面,企业需关注归属、许可权限、布局合规、涉税问题和争议解决机制等要点
点击“阅读原文”可下载完整版PPT!!
具体内容如下

































点击“阅读原文”可下载完整版PPT!!

?点击“阅读原文”加入医学联络官俱乐部!!


