手机版
二维码
购物车
(
0
)
供应
求购
公司
团购
展会
资讯
招商
品牌
人才
知道
专题
图库
视频
下载
商圈
推广
热搜:
采购方式
甲带
滤芯
气动隔膜泵
带式称重给煤机
减速机型号
无级变速机
链式给煤机
减速机
履带
首页
供应
求购
公司
团购
展会
资讯
招商
品牌
人才
知道
专题
图库
视频
下载
商圈
首页
>
资讯
>
展会资讯
境外收入申报与家族信托的法律与税务合规研究报告-15页
日期:2026-03-19 00:37:40 来源:网络整理 作者:本站编辑
评论:0
境外收入申报与家族信托的法律与税务合规研究报告-15页
加入社群,微信:
Buddha_Research
「大佛投研
·报告库」深度研报聚合智库
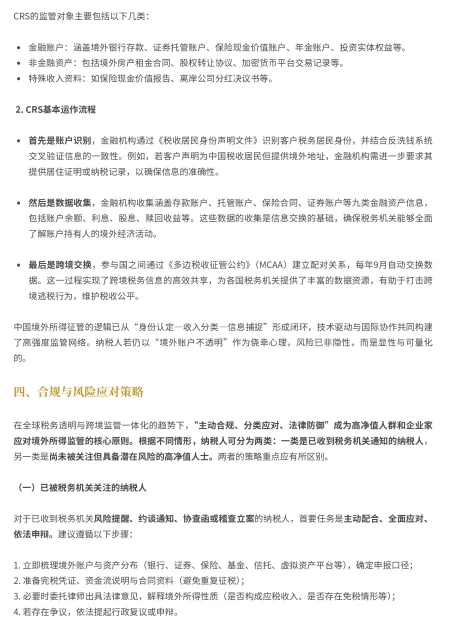
报告内容展示
打赏
更多
>
同类资讯
• 三一重工:2025年财报深入解读,业绩
0
条
相关评论
推荐图文
推荐资讯
点击排行
0
1
东方书友会|第 5 期:开读《家庭财报》
0
2
巨杉资产投资案例训练营|商业分析视角的行业研究实践
0
3
2025-2026年一级市场股权投资报告
0
4
中微半导体业务布局与行业地位研究报告
0
5
中国老年护理行业市场研究报告-31页
0
6
中国绿色矿产行业市场研究报告-29页
0
7
中国水产养殖渔药与调水用品行业发展状况报告-53页
0
8
十五五规划开局 | 康养旅居行业概念与趋势、及康养旅居项目建设策划与规划设计建议.
0
9
聚焦行业前沿 明晰就业方向——计算机应用系与诺沃科技开展拓岗访企交流会
网站首页
|
关于我们
|
联系方式
|
使用协议
|
版权隐私
|
网站地图
|
排名推广
|
广告服务
|
积分换礼
|
网站留言
|
RSS订阅
|
违规举报
|
皖ICP备20008326号-18
(c)2008-2022 免费发布网 All Rights Reserved