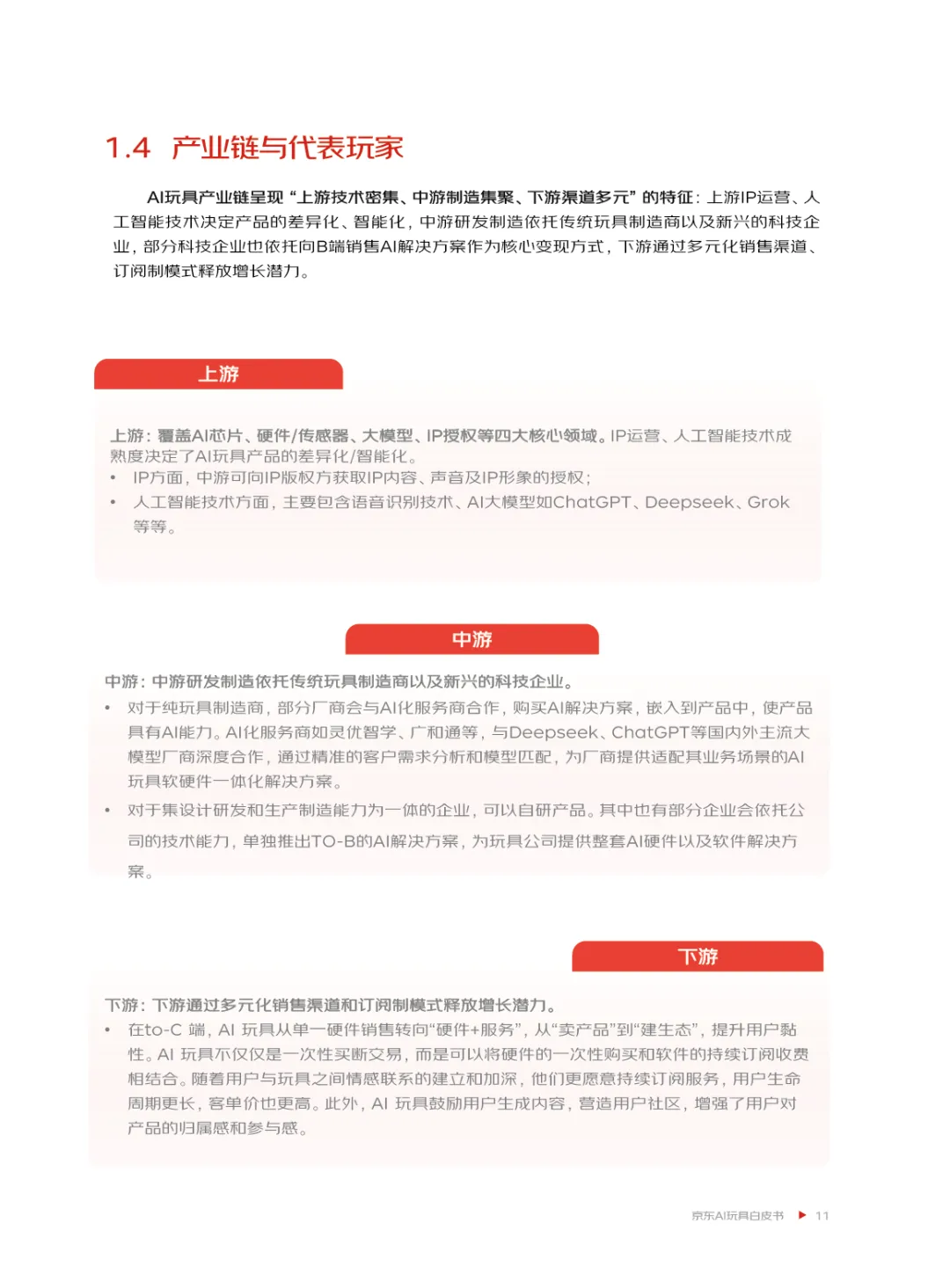
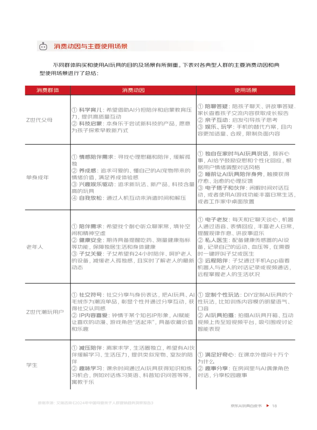
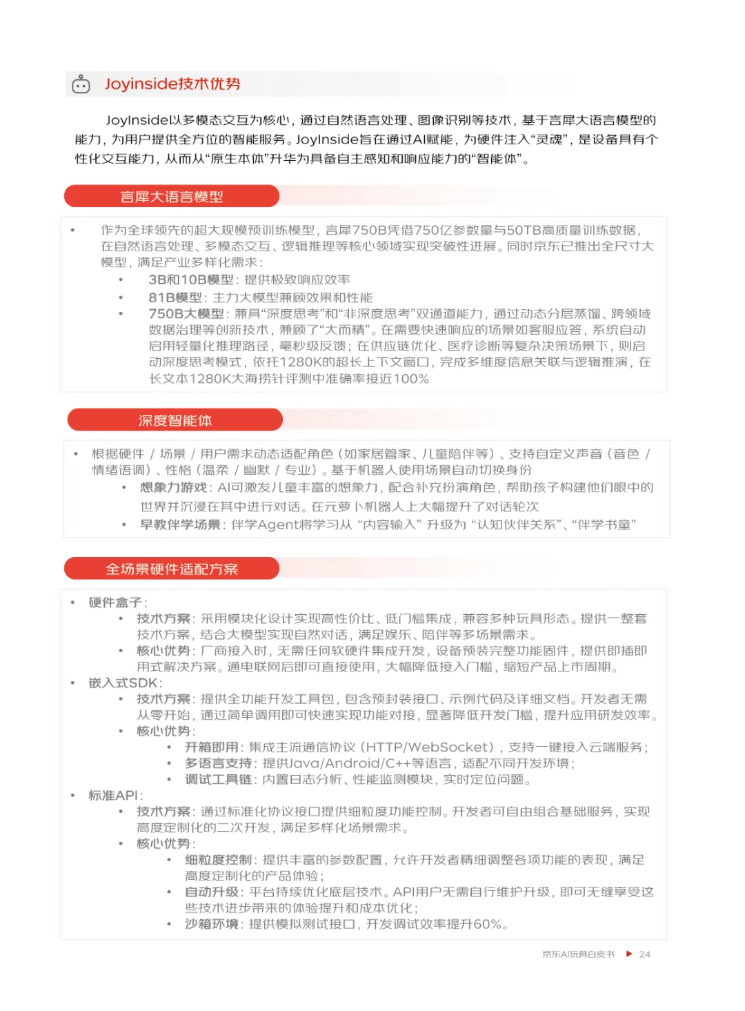
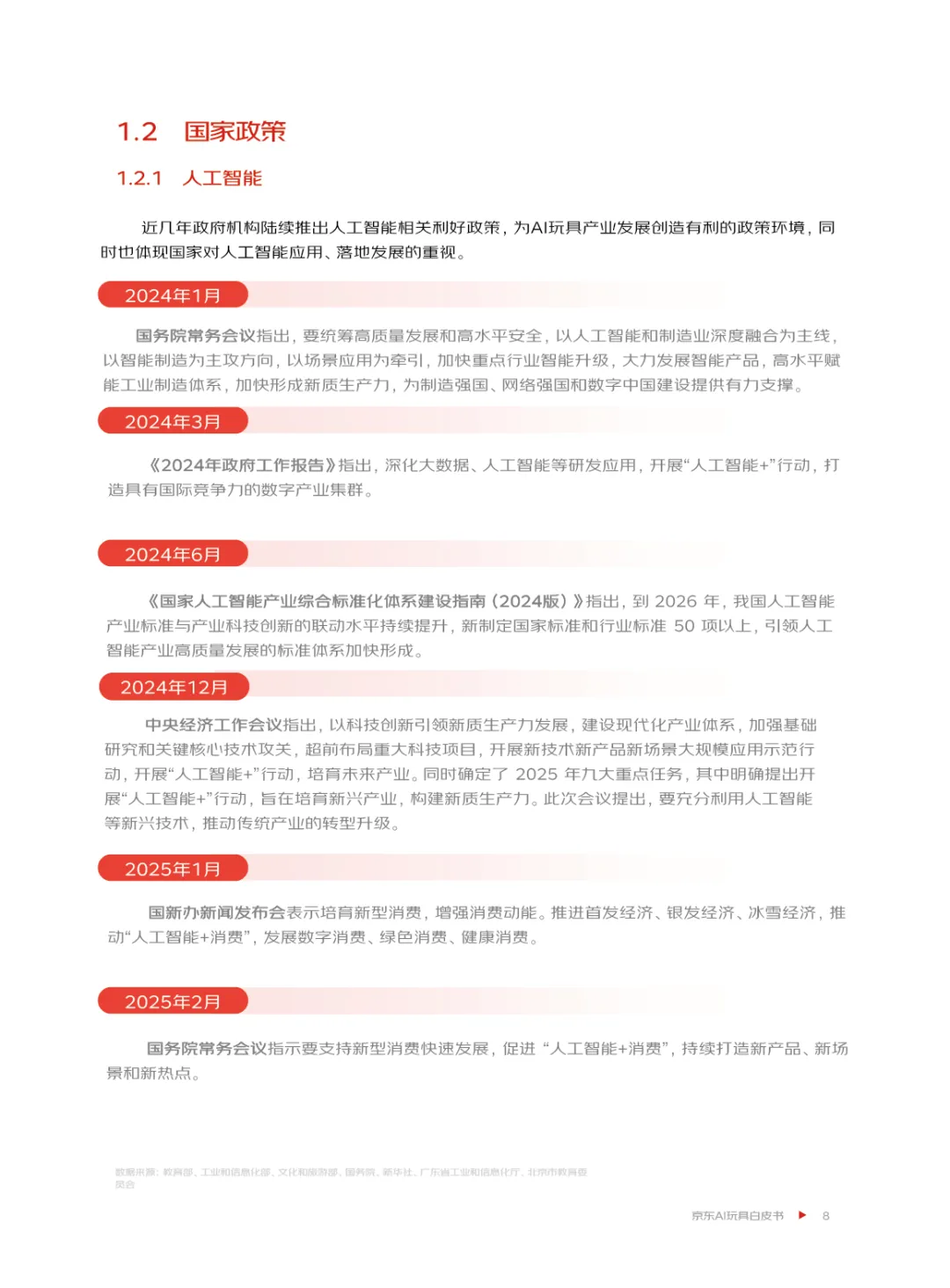
手机版
二维码
购物车
(
0
)
供应
求购
公司
团购
展会
资讯
招商
品牌
人才
知道
专题
图库
视频
下载
商圈
推广
热搜:
采购方式
甲带
滤芯
气动隔膜泵
带式称重给煤机
减速机型号
无级变速机
链式给煤机
履带
减速机
首页
供应
求购
公司
团购
展会
资讯
招商
品牌
人才
知道
专题
图库
视频
下载
商圈
首页
>
资讯
>
社会热点
2025AI玩具消费趋势白皮书(免费版)
日期:2026-03-17 16:50:00 来源:网络整理 作者:本站编辑
评论:0
2025AI玩具消费趋势白皮书(免费版)
打赏
更多
>
同类资讯
• 深度解读:2026《中国留学白皮书》
0
条
相关评论
推荐图文
推荐资讯
点击排行
0
1
连续三年入报告,低空经济如何“高飞” 丨两会视评会(3)
0
2
打工物种观察报告:今天你是哪种“牲口”?
0
3
2026中国医疗服务标书制作与代写行业白皮书
0
4
三进政府工作报告,低空经济扛起“新兴支柱产业”重任
0
5
「行业观察」2025创新药融资全景解码:肿瘤仍是霸主,但这三个赛道正在闷声发大财
0
6
智能制造行业ESG白皮书(航空航天)-荣续智库
0
7
行业观察 | 阿里本地生活亏损收窄,饿了么订单量持续增长
0
8
108页《企业经营分析》读书笔记
0
9
三熹观察:2026年餐饮行业春节观察报告
网站首页
|
关于我们
|
联系方式
|
使用协议
|
版权隐私
|
网站地图
|
排名推广
|
广告服务
|
积分换礼
|
网站留言
|
RSS订阅
|
违规举报
|
皖ICP备20008326号-18
(c)2008-2022 免费发布网 All Rights Reserved