2026太空算力发展研究报告





















目录
第一篇 太空算力概述
一、太空算力概念.2
二、太空算力的技术内涵与架构 5
(一)核心范式改变:从天感地算到天数天算、天地一体协同计算. 5
(二)技术功能层级:从边缘到云网 7
(三)系统核心构成:应对极端环境的四大支柱8
三、太空算力的发展背景 9
(一)全球算力需求及投资超预期上涨9
(二)传统地面数据中心扩张难以匹配AI 时代的算力需求. 9
1、地面数据中心耗电规模持续扩大,地面电网容量供给失衡...10
2、散热能耗、水资源消耗与土地规模需求庞大12
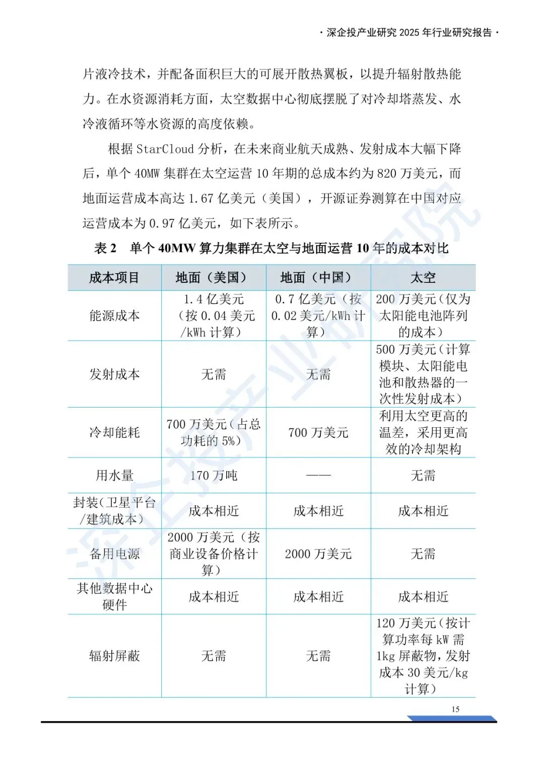
(三)太空算力具备长期运营成本优势..14
优势一:取之不尽、边际成本趋零的能源优势..14
优势二:利用宇宙深冷的零水耗散热优势..14
(四)商业航天技术进步,发射成本将进入可负担区间..16
1、SpaceX 引领全球商业航天发展,发射成本快速下降.. 16
2、我国商业航天企业加快追赶,可重复使用火箭实验密集发射...19
第二篇 中美太空算力布局进展
一、美国太空算力研发布局进展.. 23
(一)SpaceX.. 23
(二)亚马逊...24
(三)StarCloud.. 24
(四)英伟达...25
(五)谷歌...25
二、中国太空算力研发布局进展.. 26
(一)中国科学院计算技术研究所.. 27
(二)武汉大学...27
(三)之江实验室...28
(四)国星宇航...28
(六)北京邮电大学...29
(七)北京星辰未来空间技术研究院.. 29
第三篇 发展瓶颈与突破路径
一、太空发电与高效能源系统挑战..32
二、高可靠材料与元器件挑战.. 33
三、储能技术挑战...34
四、热管理技术挑战...35
五、高速通信挑战...36
六、在轨运维挑战...37
七、空间安全防护挑战.. 39
八、轨道资源与国际协调挑战.. 40


