手机版
二维码
购物车
(
0
)
供应
求购
公司
团购
展会
资讯
招商
品牌
人才
知道
专题
图库
视频
下载
商圈
推广
热搜:
采购方式
甲带
滤芯
气动隔膜泵
带式称重给煤机
减速机型号
减速机
链式给煤机
履带
无级变速机
首页
供应
求购
公司
团购
展会
资讯
招商
品牌
人才
知道
专题
图库
视频
下载
商圈
首页
>
资讯
>
展会资讯
2026年2月医美行业舆情报告
日期:2026-03-08 16:48:53 来源:网络整理 作者:本站编辑
评论:0
2026年2月医美行业舆情报告
01
医美大热词
数据周期:2026年2月1日-28日
02
重医美
03
轻医美
1、注射项目
(1)肉毒素
(2)玻尿酸
(3)胶原蛋白
(4)再生材料
2、光电项目
04
医美上游
05
医美中游
06
全球|医美热点事件
07
中国
|医美行业热点
08
医美企业热点
09
医美相关重大舆情
10
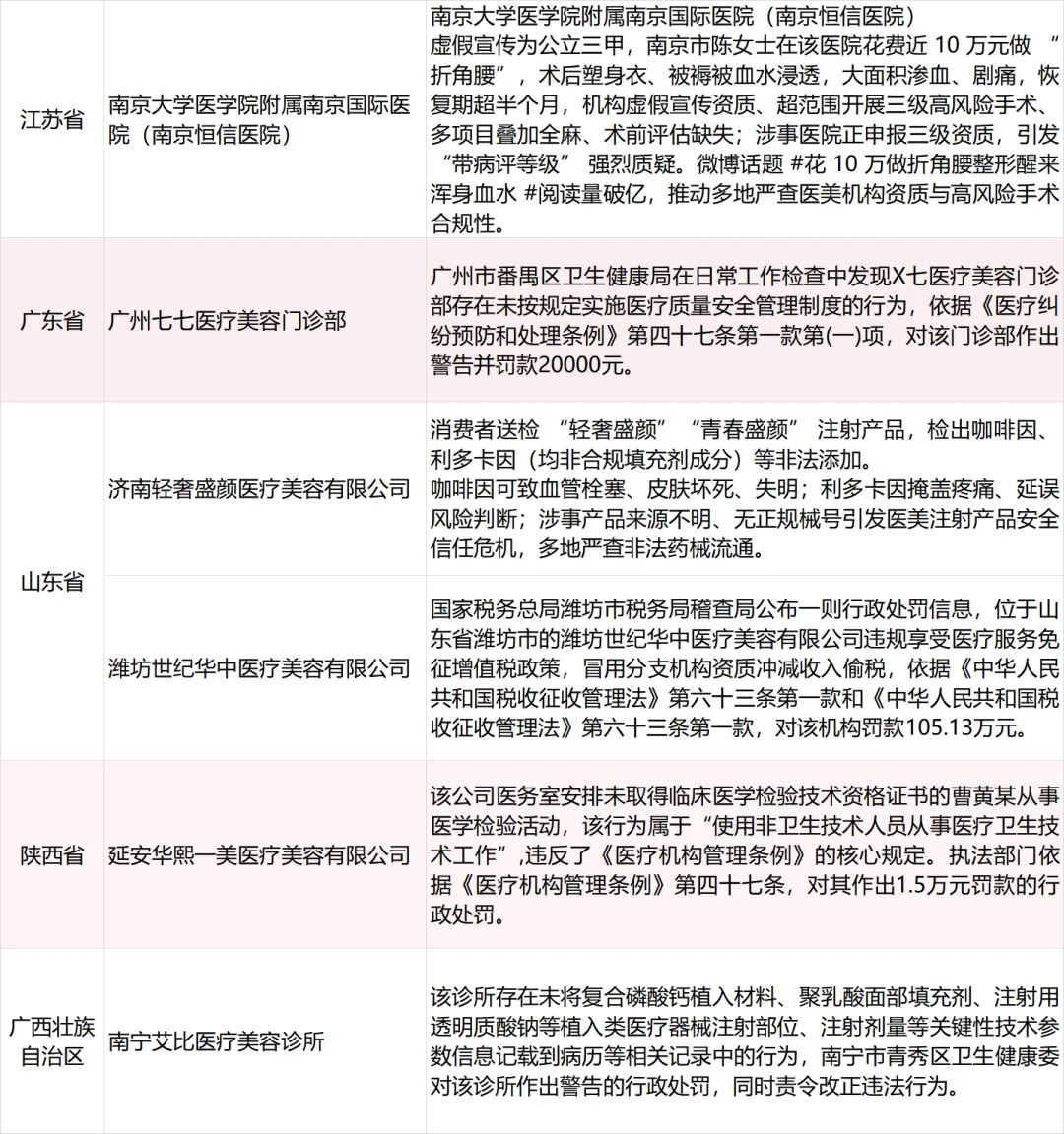
负面名单
——END
——
打赏
更多
>
同类资讯
• 投研笔记室:天风化工研究报告
0
条
相关评论
推荐图文
推荐资讯
点击排行
0
1
财报分析、估值及投资策略:盐湖股份
0
2
双碳研究 | 伍德麦肯兹报告:亚太电力市场步入关键的2026年
0
3
阅读茅台2024财报(二十二):资产负债表指标
0
4
国外大飞机模拟芯片产品及关键技术深度分析报告
0
5
亚马逊25Q4财报点评:AWS增速继续增长,但开支再次成为原罪
0
6
全年净赚777亿美元!亚马逊财报出炉,2026年钱要往哪儿砸?
0
7
未来建筑行业前景分析
0
8
波科2025财报炸了!年销狂破200亿、双位数暴涨背后有哪些大动作?波科2025出炉:双业务全线飘红,增长关键是这几个大动作?
0
9
趋势、共识与分歧:业绩说明会背后的行业“真相”(Lumentum x 中际旭创)
网站首页
|
关于我们
|
联系方式
|
使用协议
|
版权隐私
|
网站地图
|
排名推广
|
广告服务
|
积分换礼
|
网站留言
|
RSS订阅
|
违规举报
|
皖ICP备20008326号-18
(c)2008-2022 免费发布网 All Rights Reserved