关注回复“1”即加入免费报告分享群,每日获取行业研究报告;回复“2022”,获取1000份行业报告合集

资料来源:网络(如有侵权请联系作者删除)
获取方式:PDF完整版文末扫码获取
周包资料:9月第2周
更多资料:2022行业资料包


文章摘要

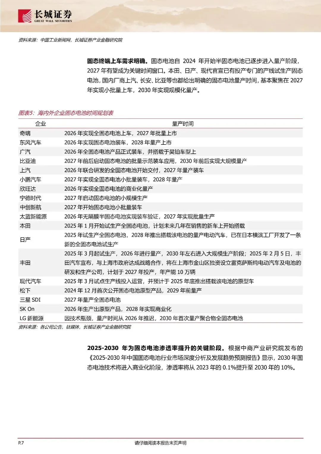
固态电池:未来锂电重点发展方向。固态电池因其更高的安全性和潜在的能量密度优势,被视为下一代电池技术的重要方向,在新能源汽车、储能老、无人机等领域具有广泛应用前景。随着eVTOL、机器人等领域发展,未来固态电池的应用场景将进一步拓宽。根据中商产业研究院,2030年固态电池技术有望进入商业化阶段,渗透率有望从2023年的0.1%提升至2030年的10%。

文章内容






受篇幅限制,仅为部分报告预览
完整版PDF领取方式
长按复制下方【暗号】
电力设备及新能源行业固态报告系列一:固态设备的奇点时刻-260206-长城证券-23页
发给客服领取对应资料
识别下面二维码添加客服


----------------------------------------------------------------------
免责声明:以上报告均系本报告通过公开、合法渠道获得,报告版权归原撰写/发布机构所有,如有侵权,请联系作者删除,本报告为推荐阅读,仅供参考学习,不构成投资建议,如对报告内容存疑,请与撰写/发布机构联系。

往期推荐











点个在看你最好看



