
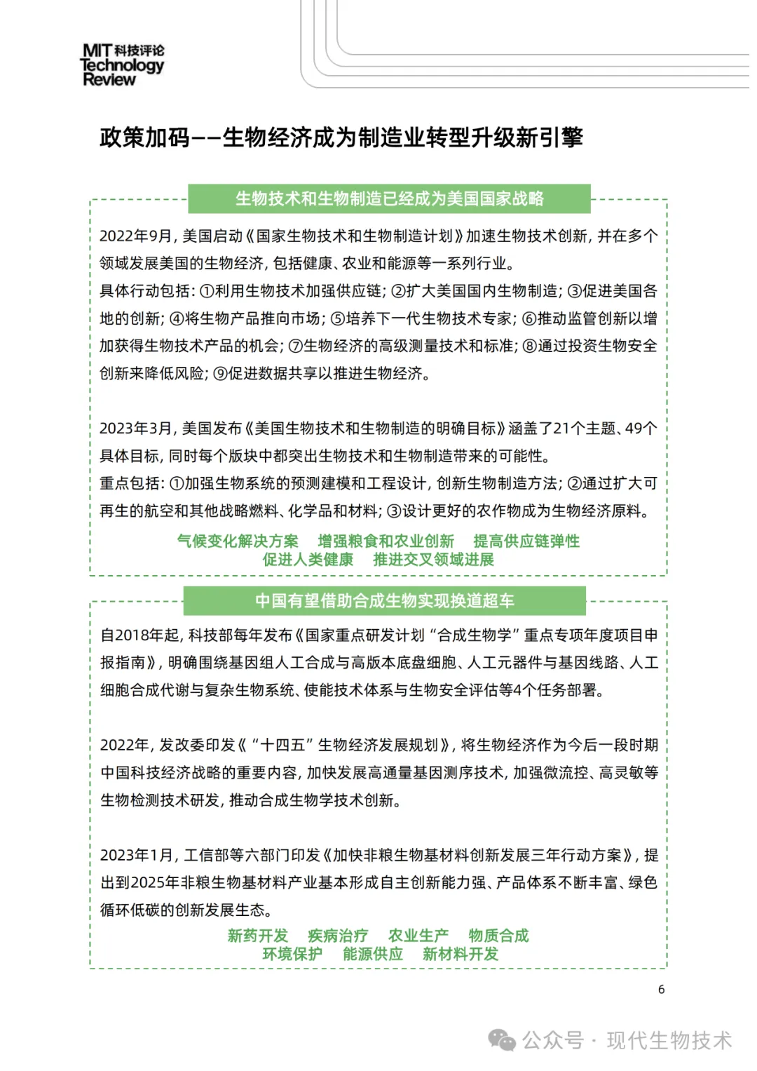
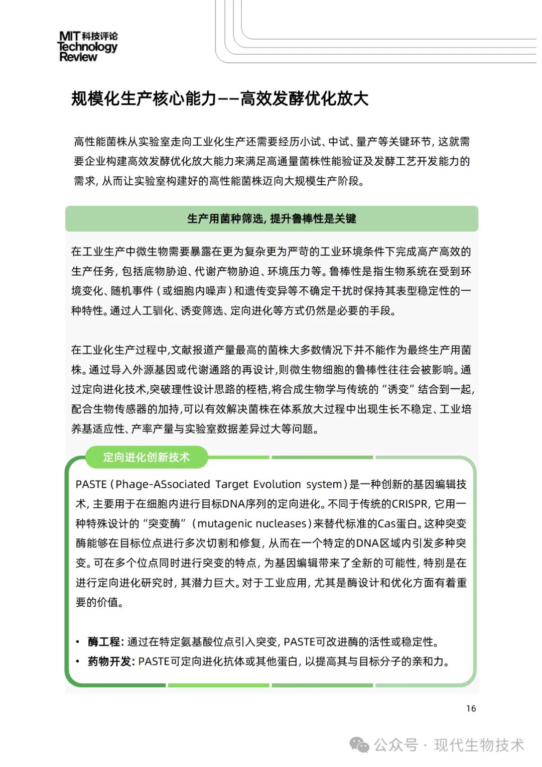
点击上方蓝字关注我们
/加入现代生物技术交流群 /
添加微信15021948198,申请会员下载ppt & 加入现代生物术交流群,与专业人士交流探讨行业发展动态!





















合成生物学十大未来挑战
合成生物学前沿进展与农业应用
智能网联汽车生物识别标准化需求研究报告




扫描二维码申请会员下载ppt & 加入
加入现代生物行业交流群
获取合作机会


扫描二维码获取
更多精彩

关注“新商用车”
点/个/在看你/最/好/看

点击上方蓝字关注我们
/加入现代生物技术交流群 /
添加微信15021948198,申请会员下载ppt & 加入现代生物术交流群,与专业人士交流探讨行业发展动态!





















合成生物学十大未来挑战
合成生物学前沿进展与农业应用
智能网联汽车生物识别标准化需求研究报告




扫描二维码申请会员下载ppt & 加入
加入现代生物行业交流群
获取合作机会


扫描二维码获取
更多精彩

关注“新商用车”
点/个/在看你/最/好/看