

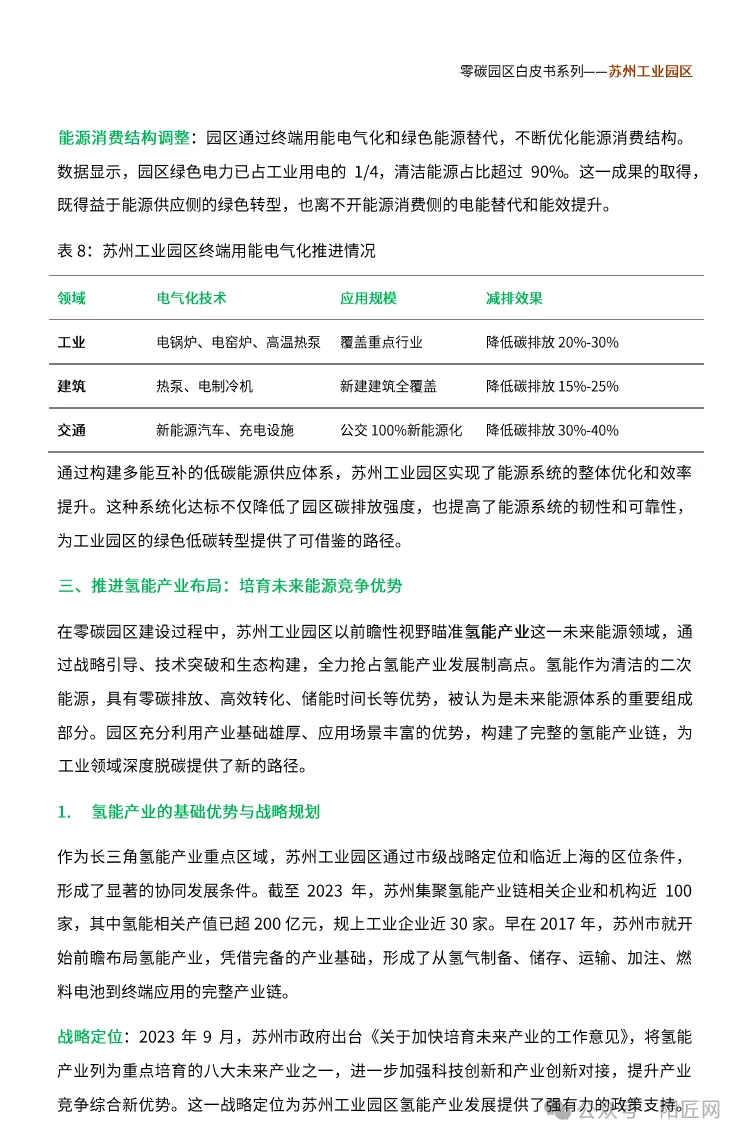
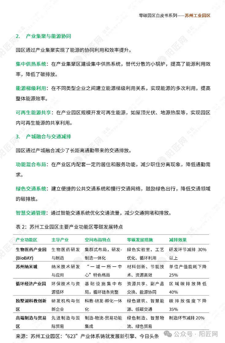
零碳园区白皮书系列——苏州工业园零碳实操手册




















































联系小编,回复口令:105944,限时7日
(周一至周五:9:00-17:00;其他时间留言,会尽快处理)
责任编辑:陈辰/15161194034(微信同号)
来源:阳匠社区(shequ.yjw2007.com)
资料为社区网友分享,如涉及侵权,联系删除!





【全国巡讲·每月多期丨服务产业·传播新知】
·储能培训·
【光伏/储能/运维/能源/电力资料下载】
执行编辑:陈辰/15161194034(微信同号)


零碳园区白皮书系列——苏州工业园零碳实操手册




















































联系小编,回复口令:105944,限时7日
(周一至周五:9:00-17:00;其他时间留言,会尽快处理)
责任编辑:陈辰/15161194034(微信同号)
来源:阳匠社区(shequ.yjw2007.com)
资料为社区网友分享,如涉及侵权,联系删除!





【全国巡讲·每月多期丨服务产业·传播新知】
·储能培训·
【光伏/储能/运维/能源/电力资料下载】
执行编辑:陈辰/15161194034(微信同号)