文末可咨询招生获客
本次为大家解读的报告是《K12教育培训行业研究报告:拨云见日终有时,守得云开见月明》,更多重要内容、核心观点,请参考报告原文。
01
报告核心内容
在教育行业,K12教育培训一直是关注的焦点。随着政策的不断调整和市场需求的变化,K12教育培训行业经历了深刻的变革。本文将深入分析K12教育培训行业的发展趋势、市场需求、政策影响以及竞争格局的演变,探讨在政策规范下,行业如何实现转型和竞争格局的重塑。
关键词:K12教育培训、政策规范、市场需求、竞争格局、行业转型
02
政策属性强
行业逐步规范
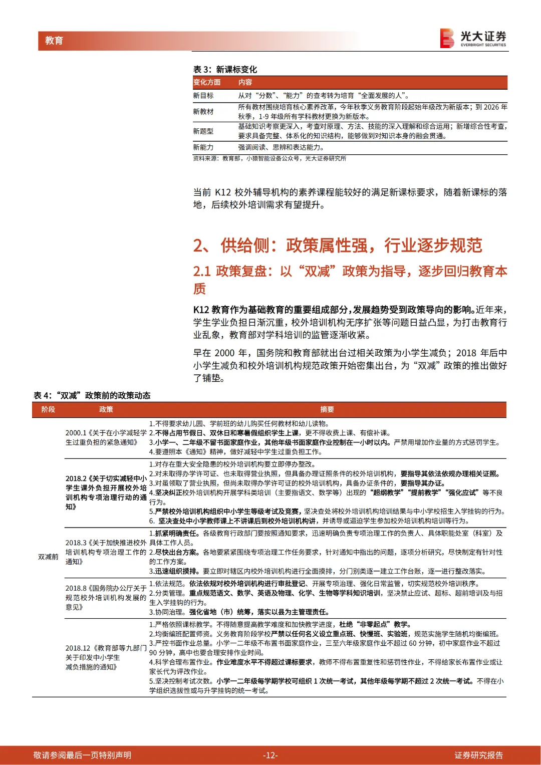
K12教育作为基础教育的重要组成部分,其发展趋势受到政策导向的显著影响。近年来,为了打击教育行业乱象,教育部对学科培训的监管逐渐收紧。特别是2021年7月教育部颁布的“双减”政策,对K12教育行业造成了重大影响,促使行业进入全面整顿规范及转型调整的新阶段。政策的实施标志着教培行业正式进入全面整顿规范及转型调整的新阶段,行业发展面临深刻变革。
政策的收紧对K12教育培训行业产生了深远的影响。首先,政策的实施导致大量中小教培机构因无法满足更高的经营合规和资金管控要求而逐步被市场淘汰,行业竞争格局得到优化。其次,政策的调整也推动了教培机构向素质教育、职业教育等业务拓展,以对冲“双减”政策对学科类教育培训业务的影响。此外,头部企业由于收入、资产规模较大,可用于转型投资的资金较多,转型的方向也较多,如新东方新业务涉猎范围最广;而区域性龙头企业则以素质教育为主,辅以职业教育业务。
在政策的推动下,K12教育培训行业的规范化进程不断加快。政策的规范和限制措施,严禁以商业化的方式运作,同时禁止资本投资于学科教育领域。这些措施打击了对于主要业务为学科类培训的机构,目的在于促进教育的回归本质。随着政策的逐步明朗,机构转型后的经营逐步进入正轨,行业竞争格局明显改善。
03
竞争格局改善
龙头盈利恢复
“双减”政策落地后,行业竞争格局明显改善。由于教育培训的刚性需求,格局优化下龙头网点利用率和教师排课率逐渐提升,带动网点利润率改善。叠加近期非学科营利性办学许可证的持续发放下,头部教育公司网点扩张提速,产能扩张为收入增长提供坚实基础。K12教培行业至暗时刻已过,随着政策逐渐明朗,机构转型后的经营逐步进入正轨,龙头企业收入较快增长和利润率改善的确定性较高。
在竞争格局的优化下,龙头企业的盈利能力有望持续修复。随着收入增长,经营杠杆释放驱动龙头业绩回暖。例如,新东方考培、出国咨询等业务恢复较快,东方甄选快速放量,新东方FY24实现营收43.14亿美元,较“双减”前(FY21)同比增长0.9%。好未来学习机等硬件销售以及素质培训的驱动也带来净利润的稳步恢复,FY24营收达14.90亿美元,归母净利润为-357万美元,同比大幅减亏。学大教育稳定运营,进行增量赋能,发展个性化多类型教育的优势,2023年营业总收入恢复至“双减”前(2020年)的91.06%,恢复势头较好。
04
市场需求刚性
家庭付费意愿高
对于教培行业来说,行业规模=参培率K12学生人数客单价。竞争加剧促使参培率逐渐提升,一定程度上抵消了出生人口下滑带来的影响,家长对教育支出的低敏感性推动行业稳定增长。教育及社会竞争压力不减,教培需求依旧坚挺,参培率逐年提升。由于教育考核和选拔机制,竞争持续不断且长期存在,“内卷”之下对于教培的需求刚性坚挺。从高考报名比例来看,2012-2023年高考适龄人数持续走低,但高考报名人数却呈上升趋势,高考报名比例不断攀升,由此可见高考竞争压力并未得到减缓,“内卷”现象犹存。
受出生率下滑影响,K12人数预计从2023年起逐渐减少。2003-2015年出生人数基本维持在1600万人左右,2016年二胎政策放开,出生人数出现小高峰,对应2009-2022年K12学生人数稳中有升;2016年之后出生人数开始明显下滑,预计从2023年起K12人数受出生率下滑的影响逐渐显现。根据教育部统计数据,2022年小学至高中在校生人数为1.99亿人。按照历史出生人口数据对应未来各阶段适龄人口规模,以及小学/初中/高中近3年毛入学率均值进行测算,预计到2029年,K12在校生人数约为1.74亿人,较2022减少2472万人。
教育培训家庭付费意愿高,价格敏感度低,客单价提升也驱动教培行业规模稳定增长。从上海市消保委的《上海、北京、深圳青少年教育培训消费调查报告》来看,家长普遍会因为教育焦虑而给孩子报名培训班,且接近7成家长有增加孩子培训支出的意愿。随着人均可支配收入的提升,预计对孩子教育培训支出金额仍有提升空间。
以上就是关于2024年K12教育培训行业的分析。在政策规范的背景下,K12教育培训行业经历了深刻的变革,竞争格局得到优化,龙头企业的盈利能力逐步恢复。同时,市场需求的刚性以及家庭付费意愿的提高,为行业的稳定增长提供了坚实的基础。随着政策的逐步明朗和机构转型的深入,K12教育培训行业有望迎来新的发展机遇。
报告内容:


























































声明:包含投资理财内容,不构成具体理财指导,请谨慎甄别相关风险。
报告版权归原撰写发布机构所有,如涉及侵权,请联系我们删除;如对报告内容存疑,请与撰写、发布机构联系。

如果你是教育机构创始人
如果你是工作室创始人
如果你是独立老师或个体老师
如果你的机构遇到了线上流量的困境
可以联系助手,沟通解决方案
线上获取流量 往期精彩回顾 1、教培行业强劲复苏,我们一起深度链接 2、教师工作室,一年如何从200万到1000万? 3、教培机构招生的12种渠道(上) 4、教培机构招生的12种渠道(下) 5、教育行业的12种推广方式(一):新型地推 6、社群,教培机构招生和口碑传播的利器(上) 7、社群,教培机构招生和口碑传播的利器(下) 8、教培机构市场推广八大招(三):美团和大众点评招新生 9、教育机构如何线上引流?小红书账号起号全流程 10、教培机构都要会的做推广三板斧 11、关于运营的一些思考
加入骆驼树会员,学习引流招生打法。








