推广 热搜: 采购方式  甲带  滤芯  气动隔膜泵  带式称重给煤机  减速机型号  减速机  链式给煤机  履带  无级变速机 

东哥两会现身显憔悴,京东财报承压,外卖越来越冷清,你感觉到了吗?

   日期:2026-03-05 19:18:50     来源:网络整理    作者:本站编辑    评论:0    
东哥两会现身显憔悴,京东财报承压,外卖越来越冷清,你感觉到了吗?
很多人的感受,比数据更直观。最近不少人说,京东外卖现在真的冷清。
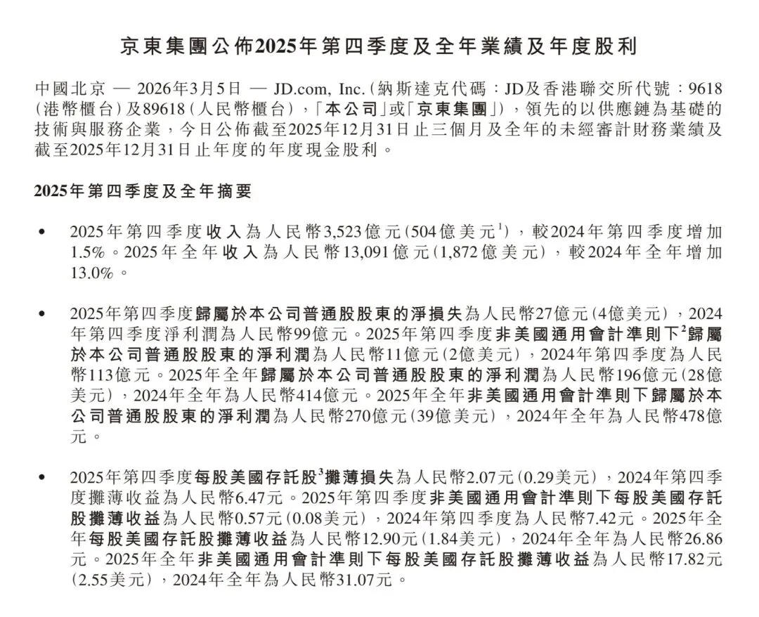
刚刚,京东公布了2025年第四季度和全年的业绩,先看财报,都是官方公布的真实数据。2025年第四季度,收入3523亿元,同比只涨了1.5%,但直接亏了27亿元;而去年同期,京东是赚99亿元的。
全年看,收入13091亿元,同比增长13.0%,净利润196亿元,可去年同期是414亿元,利润几乎腰斩。
简单说就是:收入还在涨,但赚的钱少太多,单季度还直接亏了。
很多人的感受,比数据更直观。
最近不少人说,京东外卖现在真的冷清。我自己也试了,昨天下一单,等了半天都没骑手接单。以前还能看到附近骑手不少,现在运力明显不足,点单的人也少了。
从消费者角度说,大家用外卖就看三点:快、便宜、稳。京东外卖刚起来那会儿,补贴多、活动大,很多人图新鲜、图便宜都去试。可现在补贴一收,价格没优势,配送又慢,用户自然就少了。对普通人来说,哪家好用、哪家快,就用哪家,没什么情怀可讲。
再看京东整体现状。
京东底子其实不差,电商、物流、自营这些基本盘还在,所以全年收入还能保持增长。但问题也很明显:新业务烧钱太猛,外卖就是典型。
想在外卖市场分一杯羹,没那么容易。美团、饿了么已经把市场做透了,骑手、商家、用户习惯都很稳定。京东要抢份额,就得砸钱补贴、养骑手,这笔开销非常大,也是它利润下滑、季度亏损的重要原因。

现在的京东外卖,更像是“烧钱换规模”的阶段过去了,进入了收缩、控亏、提效率的阶段。
补贴少了,骑手少了,点单的人自然也少了,这是很现实的连锁反应。
对京东来说,当下最重要的不是盲目扩张,而是先止住亏损,把服务做稳。
对我们普通消费者来说,平台竞争越激烈,我们越受益。但如果平台又慢又不划算,大家用脚投票很正常。
总结下来就是:
京东财报看着还在增长,但利润大幅下滑,单季度亏损,压力不小;
外卖业务从高速扩张,进入冷静期,用户体感明显变差;
巨头转型,难免有阵痛。只是这阵痛,不只是财报上的数字,也是我们每一次点外卖时,实实在在的等待和感受。看看东哥在两会也憔悴了。
未来京东能不能把外卖做起来、把利润拉回来,你们觉得呢?
 
打赏
 
更多>同类资讯
0相关评论

推荐图文
推荐资讯
点击排行
网站首页  |  关于我们  |  联系方式  |  使用协议  |  版权隐私  |  网站地图  |  排名推广  |  广告服务  |  积分换礼  |  网站留言  |  RSS订阅  |  违规举报  |  皖ICP备20008326号-18
Powered By DESTOON