
安全生产无小事,既要鼓励全员排查隐患,也要明确不可触碰的安全红线。今天给大家整理了多份企业安全核心制度,涵盖隐患报告奖励、安全生产“红线”“禁令”,助力企业筑牢安全防线,员工清晰权责!

一、隐患报告有奖励,人人都是安全员
企业明确隐患举报奖励机制,只要发现安全隐患并合规上报,就能拿到现金奖励,具体要点如下:
1. 奖励范围(符合以下情况可申领)
•每月申报的安全事件(含险兆事件、现场救助事件等5类);
•入厂作业相关方的违法违规行为举报;
•通过公司内部邮箱、电话、微信公众号等途径举报的安全隐患。
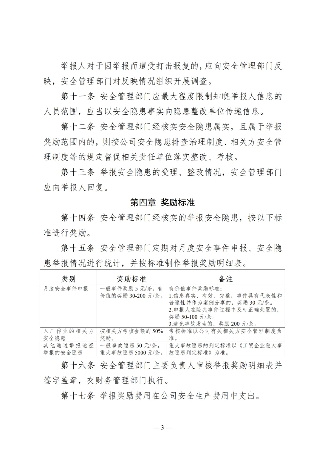
2. 奖励标准(干货汇总)
•月度安全事件:一般事件5元/条,有价值事件30-200元/条(避免事故发生最高奖200元);
•相关方安全隐患:按考核金额的50%奖励;
•其他隐患:一般隐患50元/条,重大隐患最高5000元/条;
•部分企业分等级奖励:部门级一般隐患50-100元,公司级100-200元,重大隐患1000-5000元不等。
3. 上报方式
•内部途径:企业公共区域张贴的专用邮箱、电话、微信公众号;
•数字化平台:部分企业可通过安全环保数字化平台“隐患随手拍”模块填报,附隐患位置、情况及照片更易通过审核。
二、安全生产红线碰不得,这些行为零容忍
多家企业明确安全生产“红线”“十条禁令”,违反将面临调岗、罚款甚至解除劳动合同的处罚,核心禁止行为如下:
1. 高频红线行为(共性重点)
•危险作业未审批:动火、登高、有限空间、临时用电等作业未办许可;
•安全防护不到位:高空作业不戴安全带、有限空间作业未通风检测;
•违规操作设备:拆除安全防护装置、短接联锁设施、旋转设备在线清料维修;
•资质与状态违规:无证从事特种作业、酒后/醉酒上岗、无资质独立作业;
•消防安全违规:重点防火区域吸烟、违规存放易燃易爆化学品;
•其他严重违规:违章指挥、打击报复安全检查人员、隐瞒谎报安全事故。
2. 惩处标准(梯度处罚,从严执行)
•首次违反:通报批评、罚款500-1000元、安全再教育、签订安全承诺书;
•再次违反:调岗、下调岗位工资、罚款2000元、延长安全教育周期;
•三次及以上/严重违规:直接解除劳动合同(如醉酒上班、隐瞒事故、多次违反红线等);
•管理责任:直接管理人、部门负责人同步追责,罚款金额为直接责任人的1.5-2倍;
•相关方违规:未发生事故也将罚款5000元-10万元。
三、制度核心价值
这些制度既通过奖励机制调动全员参与隐患排查的积极性,让“早发现、早整改”成为常态;也通过明确红线与惩处标准,划定安全底线,从“被动防范”转向“主动管控”,全方位保障生产经营安全。
























