基小律收藏 | 《不动产私募基金研究报告(2025)》正式发布!
这份报告聚焦于中国不动产私募基金在房地产行业转型背景下的政策框架、投资模式与市场机遇。报告重点解析了2023年试点新政在允许投资存量住宅和放宽股债比方面的关键突破,同时也指出由于试点资格门槛较高,政策实际影响力仍有限。最后,报告呼吁监管适度松绑,以更好地发挥不动产私募基金在盘活存量和对接REITs市场方面的潜力。近年来,中国房地产行业从高速扩张转向存量盘活的深度调整期,“房住不炒”的定位与资本市场改革的深化,推动不动产投资从传统开发模式向基金化、证券化的专业化路径转型。在此背景下,不动产私募基金作为链接产业需求与资本供给的关键工具,其政策框架、运作模式与实践边界持续迭代,既承载着化解行业流动性压力、盘活存量资产的重要使命,也面临着监管合规、风险控制与创新发展的多重挑战。为系统梳理不动产私募基金领域的核心议题,上海市国际股权投资基金协会、国浩私募基金与资产管理业务委员会暨法律研究中心、国浩律师(上海)事务所集结行业实务专家,精选15篇深度研究文章,编著成此《不动产私募基金研究报告(2025)》。本报告以“政策—产业—投资—不良—险资—证券化”为逻辑主线,构建起覆盖不动产私募基金全生命周期的知识体系:一是政策篇,聚焦行业痛点与不动产私募基金试点新政,解析监管导向与规则适用,为从业者把握政策红利提供清晰指引;二是产业地产篇,深入产业地产与物流地产的基金化运作,挖掘细分领域的法律核心问题与实操要点;三是投资篇,从历史演进、并购模式、投后管理到退出实务,全方位拆解不同场景下的投资逻辑,包括税务策划与债务隔离等关键环节;四是不良篇,针对行业困境,剖析AMC与不动产基金参与不良地产纾困的模式与风险应对策略;五是险资篇,聚焦保险资金这一重要长期资本,厘清其参与不动产私募基金的监管规则与路径;六是证券化篇,则紧扣REITs市场发展机遇,详解不动产基金与公募REITs、多层次REITs市场的衔接逻辑,并结合首单案例提供可落地的实践参考。本报告末附录的监管政策汇总,更便于读者快速查阅、系统掌握行业法规体系。这些文章的作者均为国浩长期深耕不动产金融领域的律师与实务专家,其研究立足于最新政策与真实案例,既解答了“如何合规操作”的基础问题,也探讨了“如何创新突破”的进阶方向,兼具理论深度与实践价值。无论你是不动产基金从业者、金融机构投资者、产业方参与者,还是关注行业发展的研究者,相信都能从本报告中获取贴合实际需求的知识与启发。当前,不动产私募基金行业仍处于探索与成熟的关键阶段,政策的完善、模式的创新与风险的防控将持续伴随行业成长。我们希望通过本报告,为行业搭建一个交流与学习的平台,助力从业者在合规框架内把握机遇、应对挑战,共同推动不动产私募基金行业健康发展,为中国房地产存量时代的价值重塑贡献力量。一、不动产私募基金之政策篇
破解行业关键痛点, 应进一步发挥不动产私募投资基金政策的影响力
不动产私募基金试点新政解析和规则要求
二、不动产私募基金之产业地产篇
浅谈产业地产基金化运作的几个核心法律问题
物流地产基金投资及运作之主要关注事项
三、不动产私募基金之投资篇
不动产投资基金投资的历史演进脉络与现行监管政策下的不动产私募基金投资模式
不动产投资并购模式比较 ——以税务策划及债务隔离为视角
房地产基金和不动产基金的投资安排关注要点
不动产基金的投资退出实务
不动产基金之项目投后管理实务
四、不动产私募基金之不良篇
AMC参与不良地产纾困的三种模式及法律风险应对
不动产基金的另类投资模式:困境地产共益债投资
五、不动产私募基金之险资篇
保险资金参与不动产私募基金的监管规则及路径
保险资金投资不动产、基础设施与不动产私募基金:监管规则适用差异及协同路径研究
六、不动产私募基金之证券化篇
从不动产私募基金到基础设施公募REITs: 关注要点与首单案例解析
不动产私募基金参与多层次REITs市场的法律关注要点
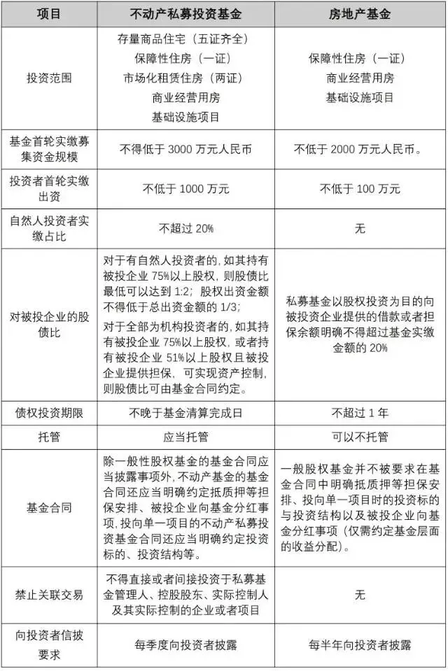
破解行业关键痛点,应进一步发挥不动产私募投资基金政策的影响力国浩私募基金与资产管理业务委员会暨法律研究中心主任,国浩上海合伙人为落实中国证监会开展不动产私募投资基金试点要求,规范私募投资基金从事不动产投资业务,中国证券投资基金业协会(简称“基金业协会”)于2023年2月20日发布了《不动产私募投资基金试点备案指引(试行)》(简称“《试点指引》”),该指引于2023年3月1日起施行。自《试点指引》施行以来,已有鼎晖投资、深创投、高和资本、中联前源、鼎信长城、建信(北京)、招银国际、国寿资本等近10家机构已获得首批不动产私募投资基金试点资格。这些私募机构引入机构资金,投资存量住宅地产、商业地产、基础设施,促进房地产企业盘活经营性不动产并探索新的发展模式,为中国不动产基金的发展开启了一个新的渠道。《试点指引》破解了长期以来不动产私募基金在产品设计时的两个关键痛点,分别为:不动产私募投资基金破解的第一个行业痛点是不允许对商品住宅进行投资。自2016年中基协的4号文起,不动产私募投资基金就被严格控制以债权形式投资商品住宅;后面逐步收紧,直至2021年,以股权形式对商品住宅进行投资也被止步于基金产品备案。《试点指引》再次允许投资商品住宅,为传统的住宅地产开发行业带来新的动力。但是,商品住宅作为投资标的受到严格限制,仅可以投资三类居住用房:存量商品住宅(五证齐全)、保障性住房(取得土地证)和市场化租赁住房(取得土地证和用地规划证),排除了从拿地开始的新建商品房等居住用房。控增量,消化存量,这与证监会在2022年11月为支持房地产市场平稳健康发展发布“第三支箭”中的“保交楼、保民生”的监管逻辑一脉相承。不动产私募投资基金破解的第二个行业痛点是持有型物业的股债比限制。自2021年的《关于加强私募投资基金监管的若干规定》起,私募基金即使以股权投资为目的,向被投资企业提供的借款或者担保余额也不得超过基金实缴金额的20%,也即受到股债比受8:2之限制,为此以收购经营性不动产的基金交易结构无法进行税筹优化。《试点指引》在股债比的设置上作出了较大程度的松绑,其中:(1)对于有自然人投资者的不动产私募投资基金,如其持有被投企业75%以上股权,则股债比最低可以达到1:2;(2)对于全部为机构投资者的不动产私募投资基金,如其持有被投企业75%以上股权,或者持有被投企业51%以上股权且被投企业提供担保,可实现资产控制,则股债比可由基金合同约定,也可进一步加大债权投资比例。与此同时,基金对被投资企业提供借款或者担保的期限也不再受到1年的期限限制,而是不得晚于基金清算完成日。《试点指引》对于不动产私募投资基金对经营性不动产的收购以及向基础设施REITs的资产转移提供了便利条件。二、小心试水,不动产私募投资基金与常规房地产基金并存发展《试点指引》后,中基协在私募股权投资基金类型项下增设了“不动产私募投资基金”产品类型,也即,私募机构在中基协可以备案两类不动产基金,一类为“房地产基金”(也即常规不动产基金),一类为新增的“不动产私募投资基金”。在产品备案时,由取得试点资格的私募机构进行选填。可以看出,不动产试点私募基金是中基协一种稳妥推进不动产行业私募基金发展的方式。未取得试点资格的私募股权机构,仍可按照协会现行自律规则,对开展保障性住房、商业地产、基础设施等开展股权投资业务正常进行基金备案,以保证目前行业的一定稳定性。而一些涉房敏感领域的投资范围,可纳入不动产试点私募基金的投资范围。这反映了监管部门小心试水、对于商品住宅的谨慎放松态度。具体而言,“不动产私募投资基金”与“房地产基金”的差异是:三、试点资格管理人的申请门槛高,对于房地产私募行业的影响力较小《试点指引》为申请设立试点基金的私募机构设置了比较高的门槛,需要同时满足如下十项要求,具体包括如下内容:考虑到管理规模要求较高,《试点指引》为投资者为机构投资者的基金降低了一些要求:在管不动产投资本金不低于30亿元人民币,或自管理人登记以来累计管理不动产投资本金不低于60亿元人民币。即便如此,该项政策门槛仍然较高,特别是不得为房地产开发企业及其关联方的限制,已拦住了一大波私募机构的申请,背后的真实情况是,此前往往是房地产公司才会设立房地产基金,才能达成这个房地产在管规模和退出业绩的要求。因此《试点指引》出台一年多时间,披露已获得该试点资格的私募机构并不多。就笔者了解,现有取得试点资格的私募机构,在开展保交楼的业务仍然偏少,而大部分备案的试点基金均投向成熟的商业地产或基础设施项目,也即,采用了相对较为优化的股债比从事不动产私募基金的业务。显然这种股债比架构更容易吸引保险资金在内的资金方,在占据Pre-reits私募基金的市场时,更具市场竞争力。四、未来展望,呼吁进一步发挥不动产私募投资基金的影响力从《试点指引》推出的本意来看,既能化解当下的保交楼困境,同时又可以推动REITS市场的发展,可谓是一石二鸟。而《试点指引》也特别谨防房地产行业再次过热所导致的高歌猛进。排除新建商品房,仅允许不动产私募基金投资存量商品住宅、保障性住房、市场化租赁住房,体现了证监会和中基协目前对于房地产行业的谨慎态度,“房住不炒”作为国策将是私募监管始终坚守的原则,对于商品住宅试点政策也仅能有限度放开。与此同时,要求排除主要出资人及实际控制人为房地产开发企业及其关联方的私募机构,在松绑的前提下,对自融以及冲突业务的监管上也更精准匹配。应该说,《试点指引》的推出符合中国本轮房地产市场平稳健康发展的需求,也符合为公募REITs的发展搭建阶梯性Pre-reits产品的需求,而特别遗憾的是,《试点指引》出台后,获批的机构并没有呈现大规模的增加,这除了现有的门槛过高之外,部分机构因为关联机构涉房也被阻拦在试点资格之外,使得《试点指引》所发挥的作用仍然非常有限。也许是重新审视《试点指引》是否需要做一定调整的时刻,笔者呼吁监管机构是否可能降低申请门槛,或者将两项政策突破进行拆分,给予投资不动产和基础设施项目的私募基金在股债比有个统一的灵活安排,至少从这个方面看,可以起到盘活存量经营性物业的作用,将为REITS市场带来重大利好,让《试点指引》可以在不动产私募领域发挥更大的影响力。期待中国可以在《试点指引》的进一步松绑的背景下,诞生类似黑石、博枫一样以不动产投资为主要特色的知名私募地产管理机构。
点击下方每部分链接查看更多原创文章!
特别声明
基小律是国浩上海合伙人邹菁、刘军等律师组建的律师团队。本微信文章仅供交流之目的,不代表作者供职单位的法律意见或对法律的解读。
点击“阅读原文”,收听更多语音课程!