

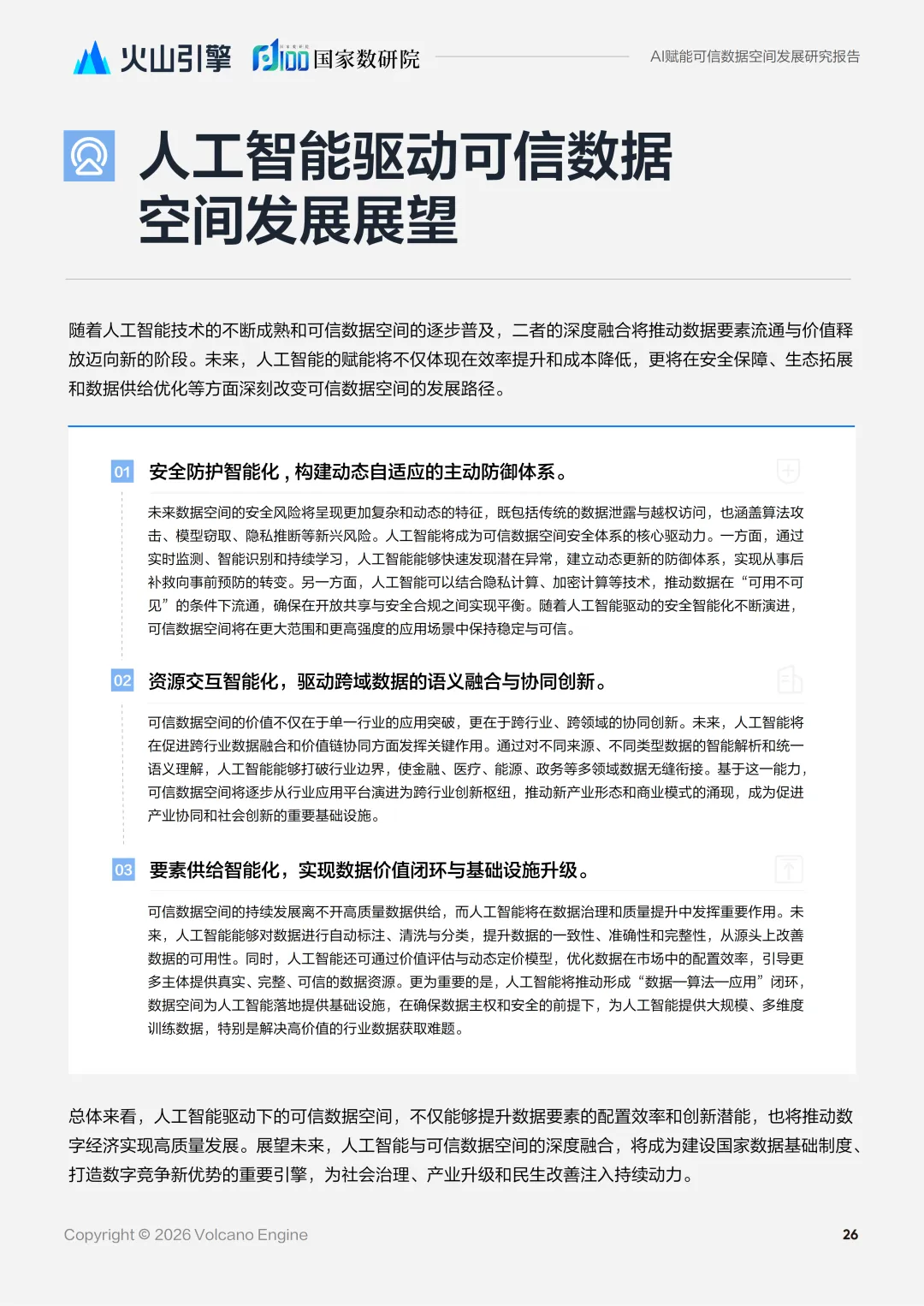
可信数据空间通过构建统一的信任机制、规范的数据治理规则和灵活的技术适配框架为政府、企业、科研机构等多元主体提供了安全可控的数据流通利用环境,促进数据要素在不同场景下的高效协同。人工智能技术凭借其跨模态理解、自主决策、协同优化等能力,正从价值共创的生态化构建、数据资源的智能化交互、可信管控的动态化平衡等多个维度,为可信数据空间注入新的活力。
近日,国家数据发展研究院联合火山引擎正式发布《人工智能赋能可信数据空间发展研究报告》。
报告系统阐述了人工智能在可信数据空间建设中的关键赋能作用,全面分析国内外可信数据空间的发展现状和面临挑战,提出“价值共创生态化-资源交互智能化-可信管控动态化”的人工智能赋能可信数据空间发展内涵和体系架构。报告结合多个典型场景案例,为人工智能推动可信数据空间从“合规底线”向“价值高线”跃升提供可借鉴的实践指引。
人工智能技术的引入使数据空间从“可信共享”进一步走向“数智共生”,在价值共创、资源交互与可信管控的各个层面形成新的协同格局。可信数据空间与人工智能两者之间形成相互依托、双向赋能的技术循环:一方面,可信数据空间为人工智能提供高质量、可验证的多源数据支撑,解决模型训练中数据来源分散、质量不均和隐私保护不足的问题;另一方面,人工智能以智能治理、语义理解、模型推理等手段反哺数据空间建设,提升其在安全管控、资源交互和价值创造方面的智能化水平。
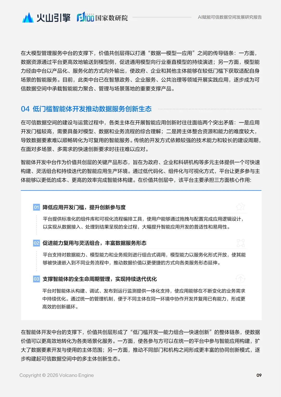
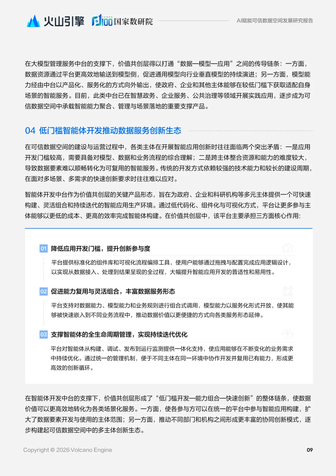
在价值共创生态化方面,可信数据空间以“价值工厂”为组织载体,依托AI-Native数据开发套件、多模态大模型、大模型管理服务中台、智能体开发中台、大模型机密计算五大人工智能技术支柱,重构数据由资源向价值转化的生成逻辑。通过在统一规则与可信约束下组织多主体协同参与数据开发与利用,数据不再以静态资产形态存在,而是持续转化为面向场景的数据产品与服务,并在过程中实现权益可界定、收益可分配、责任可追溯。该机制贯通数据采集、加工、交易与应用等关键环节,有效破解数据开发利用中协同难、变现难和分配难等问题,推动数据价值在多主体协作中持续释放,为实体经济提供稳定的价值增量支撑。
在资源交互智能化方面,人工智能原生多模态数据湖、语义互操作智能引擎、智能推荐与匹配系统的引入使数据空间由“被动连接”走向“主动理解与决策”。多模态数据湖通过统一的存储与管理层,将传统架构下不同模态的分散数据进行一体化承载,并重构“存储-计算”架构实现“数据与算力智能协同”,彻底打破数据模态壁垒,进而实现对多源异构数据进行统一表征与语义对齐,系统能够理解数据的内在含义及其潜在用途,并在此基础上对数据供需关系进行智能判断与动态匹配。由此,数据流通不再依赖人工配置或静态规则,而是根据业务上下文实现自适应的资源发现与交互优化,显著提升数据空间的资源配置效率与整体运行效能。
在可信管控动态化方面,利用人工智能驱动的智能体全面赋能动态权限管控、日常安全运营和流通合规监管,实现由静态规则向动态智能转变。基于多智能体架构,构建多样化的智能体应用支持安全合规工作开展:零信任智能体支持智能化数据分类分级,推荐数字合约条款构建“用户—数据—场景”模型并落实使用控制策略;数据合规智能体支持政策解读、合规评估和业务审批工作开展,通过比较实际业务流量和合规评估业务审批结论、使用控制策略,基于语义标签与数据分级标识,对异常调用、越权传输或违规利用进行识别;安全智能体以风险识别和处置响应为核心构建持续改进的体系化安全运营能力。
下一步,国家数据发展研究院将持续聚焦可信数据空间建设,开展可信数据空间测试,全力推动数据基础设施建设与数据要素价值充分释放。
(文末附全文下载方式)




























关注公众号回复【可信数据空间】即可在线下载《人工智能赋能可信数据空间发展研究报告》
实操指南下载

由陈阳老师根据公开信息搜集整理并汇总了300+部数据行业实操指南、白皮书及政策汇编,其中内容涵盖:数据要素、数据资产入表、可信数据空间、高质量数据集、公共数据授权运营、数据标注、人工智能、政务数据、数据合规、RWA、数据标准、数据资产评估、数据资产化…等相关内容一并免费分享给大家供大家学习参考,希望能够对您有所帮助!(持续更新、敬请关注)
1、扫描下方"二维码",在线领取电子版实操文件包。

2、关注公众号“数据资产管理大讲堂”回复【数据资产】即可在线下载数据资产入表实操文件包!
注:上述文件均为公开文件,仅供大家进行学习参考,版权均归原作者所有!
说明:
1.如需转载我方原创文章还请联系我们开通转载白名单,并标注作者及出处。
2.本号转载的文章与讯息均来源于公开渠道或经授权许可,仅做分享不代表[数据资产管理大讲堂]观点。
3.文中使用的图片来源于网络,文章、图片版权均归原作者所有,若有侵权敬请联系删除。





