
从完成交易的角度来看,2025年共计完成3,342笔并购交易,同比微增0.45%,交易总金额为14,851.31亿元,同比大幅增长54.41%。这一趋势标志着中国并购市场由数量红利向质量红利的阶段性转变,显示出市场的企稳回升态势。
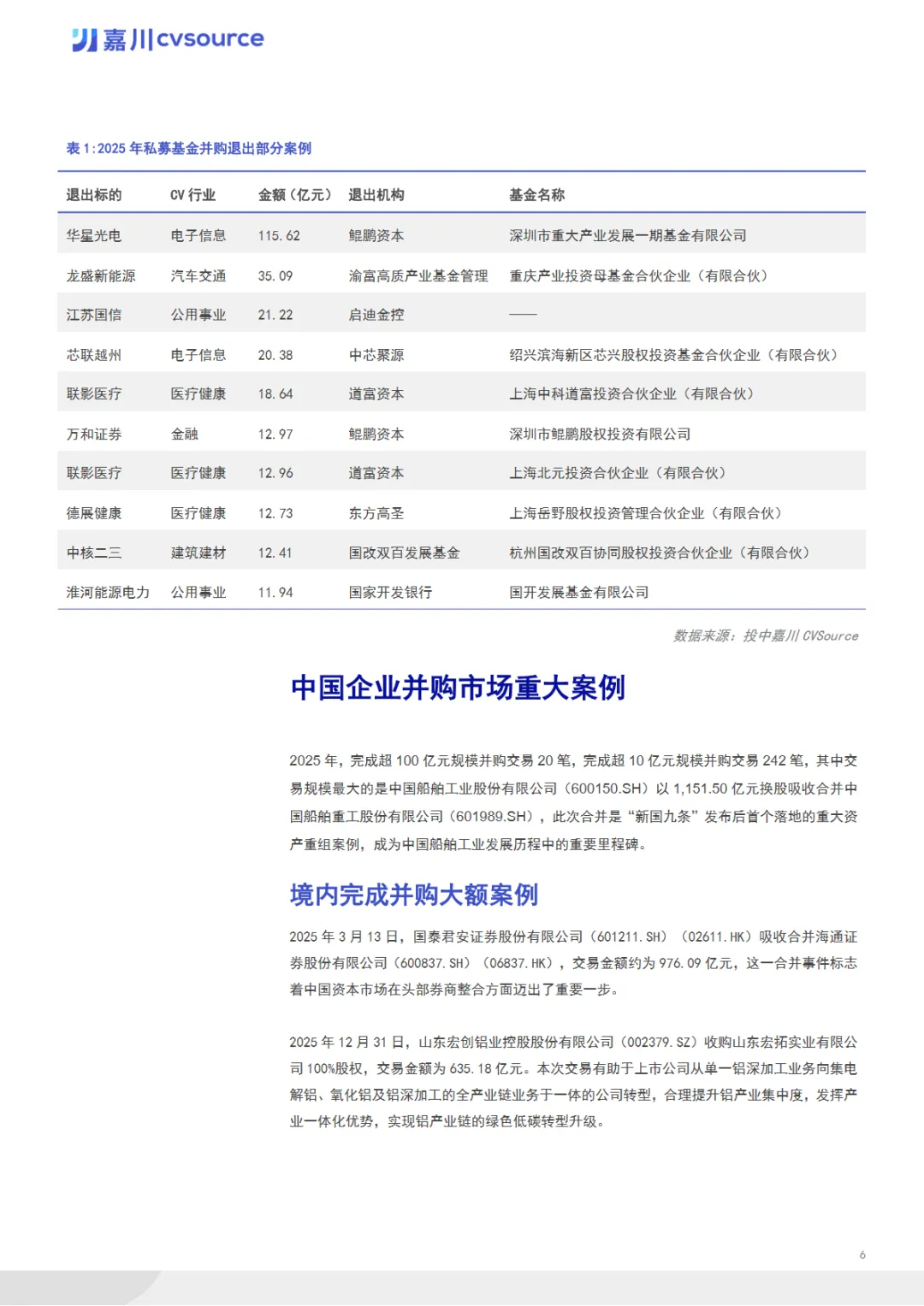
私募基金退出市场在2025年也呈现修复迹象,退出数量和资金回笼规模双双回升。全年私募基金退出数量达到469支,同比上升22.77%,回笼金额为642.15亿元,同比增长8.54%,结束了连续三年的下降趋势。
地域和行业方面,广东省并购市场继续领跑全国,电子信息、传统制造、医疗健康及能源矿业成为并购热点。2025年,电子信息行业的交易数量位居第一,占比17.32%,而金融行业的交易规模占比最大,达到13.71%。
在全球产业链重构和国内“双循环”战略推进的背景下,中国企业并购市场的重大案例不断涌现。例如,中国船舶工业股份有限公司以1,151.50亿元换股吸收合并中国船舶重工股份有限公司,成为“新国九条”发布后首个落地的重大资产重组案例。
总体来看,2025年中国并购市场在结构性分化中展现出质量红利的趋势,市场活跃度虽有所下降,但交易规模的增长和私募基金退出市场的修复显示出市场的成熟和深化。随着国内外经济环境的变化,中国并购市场将继续发挥其在产业整合和资源配置中的重要作用。













