
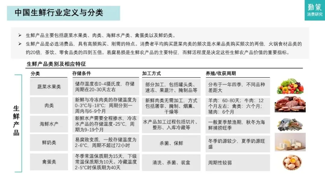
⦁ 生鲜产品是高频刚需的必选消费品,具有易腐易损、鲜活度决定价值的特点。蔬菜水果、肉类、海鲜水产、禽蛋、鲜奶等品类存储条件和周期差异大,对供应链效率提出高要求。
⦁ 中国生鲜零售市场持续增长,从2019年的4.99万亿元增至2024年的6.57万亿元,预计2029年达8.23万亿元。增长动力来自消费升级、渠道革新和供应链技术进步,非菜市场渠道(如生鲜电商、社区超市)增速明显,社区场景以近10%的年增速成为核心引擎,反映“一刻钟便民生活圈”政策推动和近场化消费偏好。
⦁ 传统菜市场渠道增长停滞,社区生鲜主导零售市场。2024年近60%的生鲜产品在社区场景完成,消费者可通过社区生鲜连锁、社区团购、即时电商、夫妻店等多元渠道购买。未来市场转向便利化、近场化,竞争焦点聚焦运营效率与用户体验。
⦁ 传统生鲜供应链链条长、信息不对称、产销脱节,导致高损耗、高成本、低效率。当前正通过供应链数字化、冷链物流升级、产地直销等方式向短链化、集群化转型,但需解决区域差异、标准化和可持续性挑战。
⦁ 上游生产端从“总量保障”转向“质量提升与精准配送”。2019—2024年主要生鲜农产品产量稳步增长,蔬菜水果占比超80%,奶类增幅约23%,反映消费升级。猪肉价格因“猪周期”剧烈波动,影响整个生鲜市场价格稳定,稳定生猪生产至关重要。
⦁ 中游供应链痛点突出:信息不对称、分散的批发商难以规模采购、冷链运输率低,导致高损耗和终端售价高。高昂流通成本进一步引发流通半径小、农户收购价低、终端品质不一等问题。
⦁ 下游生鲜零售进入“多极化共存”时代。2019—2024年,大型商超份额流失超13个百分点,农贸市场复苏,社区“小业态”崛起。线上渠道份额自2021年触顶后连续下滑,反映高履约成本、生鲜难以长期补贴的瓶颈。居民膳食结构向多元化、优质化转型,蔬菜、水产品、禽蛋、奶类消费稳步上升,体现健康意识和消费升级。
02 中国社区生鲜行业概览:八成市场在线下,连锁化趋势明显
⦁ 社区生鲜零售以社区及周边1—3公里居民为核心客群,通过线下门店和线上渠道提供高频刚需生鲜及日用品,满足即时性消费。按商业模式分为社区生鲜店、前置仓、仓店一体、社区团购、O2O平台五类。
⦁ 前置仓模式是核心创新之一:在社区周边设仓储节点,不对外开放,专门接收线上订单,30—60分钟送达。其优势在于选址灵活、租金低,依赖算法进行需求预测、智能补货、路径规划,生鲜损耗可控制在1—2%,SKU聚焦3000—5000个,满足家庭高频需求。
⦁ 线下渠道仍是生鲜消费主流,2024年占约80%市场份额。生鲜依赖体验与即时决策,线下可直观评估品质,形成线上难以替代的优势。品牌连锁店通过标准化运营扩张,非连锁夫妻店面临增长压力,连锁化率预计从2024年的44.7%提升至2029年的56.7%,行业走向集约化、品牌化。
⦁ 社区生鲜连锁渗透率持续提升,从2019年的4.8%增至2024年的9.4%,预计2029年达15.4%。线上线下场景融合,衍生自提点、小程序、APP等模式,提升服务便利性。龙头企业持续提升供应链能力,推出3R产品满足便利需求,并通过精准需求预测应对市场变化。
⦁ 社区生鲜连锁有望构建更多社区经济创新生态。以生鲜为基础,切入更广阔社区零售市场。中国社区零售市场规模2024年为3.7万亿元,预计2029年达5.8万亿元,年均复合增长9.5%。
03 中国社区生鲜竞争格局:“大市场、小龙头”碎片化竞争与渐进式整合
⦁ 社区生鲜连锁行业呈现“大市场、小龙头”格局。2024年市场规模达1.7万亿元,前五大企业合计市占率仅7.3%,连锁化率不足45%。生鲜品类高频、刚需、地域性强,叠加线上线下业态分化,各模式尚未形成全国性绝对主导力量。
⦁ 前置仓赛道形成小象超市(40%)、朴朴超市(35%)、叮咚买菜(27%)三足鼎立之势。线下社区店龙头钱大妈2024年GMV仅148亿元,在万亿市场中占比极小。
⦁ 市场集中度提升面临结构性障碍:生鲜零售毛利率普遍偏低(钱大妈11.3%,远低于前置仓30%+),难以通过价格战快速扩张;区域消费习惯差异大,标准化复制难度高。未来整合将呈现“线上优先”特征,前置仓因用户资产集中、数字化程度高,更可能成为并购标的;线下连锁需先做强区域供应链,才具备被整合价值。
⦁ 钱大妈案例:以“不卖隔夜肉”为理念,通过“阶梯降价”日清模式实现零库存周转,解决高损耗痛点。2023—2025年前三季度,营收趋稳(2024年117.8亿元),毛利率从9.78%提升至11.29%,反映供应链优化和精细化运营成效。但营收停滞、门店扩张见顶、线下客流依赖、费用高企等问题仍对盈利可持续性构成考验。
⦁ 锅圈食品案例:聚焦“在家吃饭”场景,以火锅烧烤食材为主,拓展日常三餐、露营等多元场景。2022—2024年营收波动调整(2024年64.7亿元),毛利率从17.4%提升至21.9%,体现供应链整合、自有品牌占比提升和运营精细化成效。但营收下滑、门店扩张放缓、行业利润偏薄、冷链成本高等挑战仍存,正从快速扩张转向经营质量深化期。

?报告预览


















?篇幅限制,仅展示部分内容?
本篇报告知识星球链接
https://t.zsxq.com/l6Hfl
加入火锅行业报告知识星球
15000份+报告任意下载
找不到的报告支持代找!
长按下方二维码
加入星球后即可下载报告?️

?热门主题?
?入群后利用关键词即可查询?

免责声明:平台发布的所有资料均来自互联网,「资源小火锅」只做资源收集和整理,版权归原作者所有,若有违反您个人权益,请联系我们,我们会在24小时内删除相关信息。


