
双击手机屏幕,接下来就能更快收到我们的推文信息哦,不再错过迷路。不信你试试~
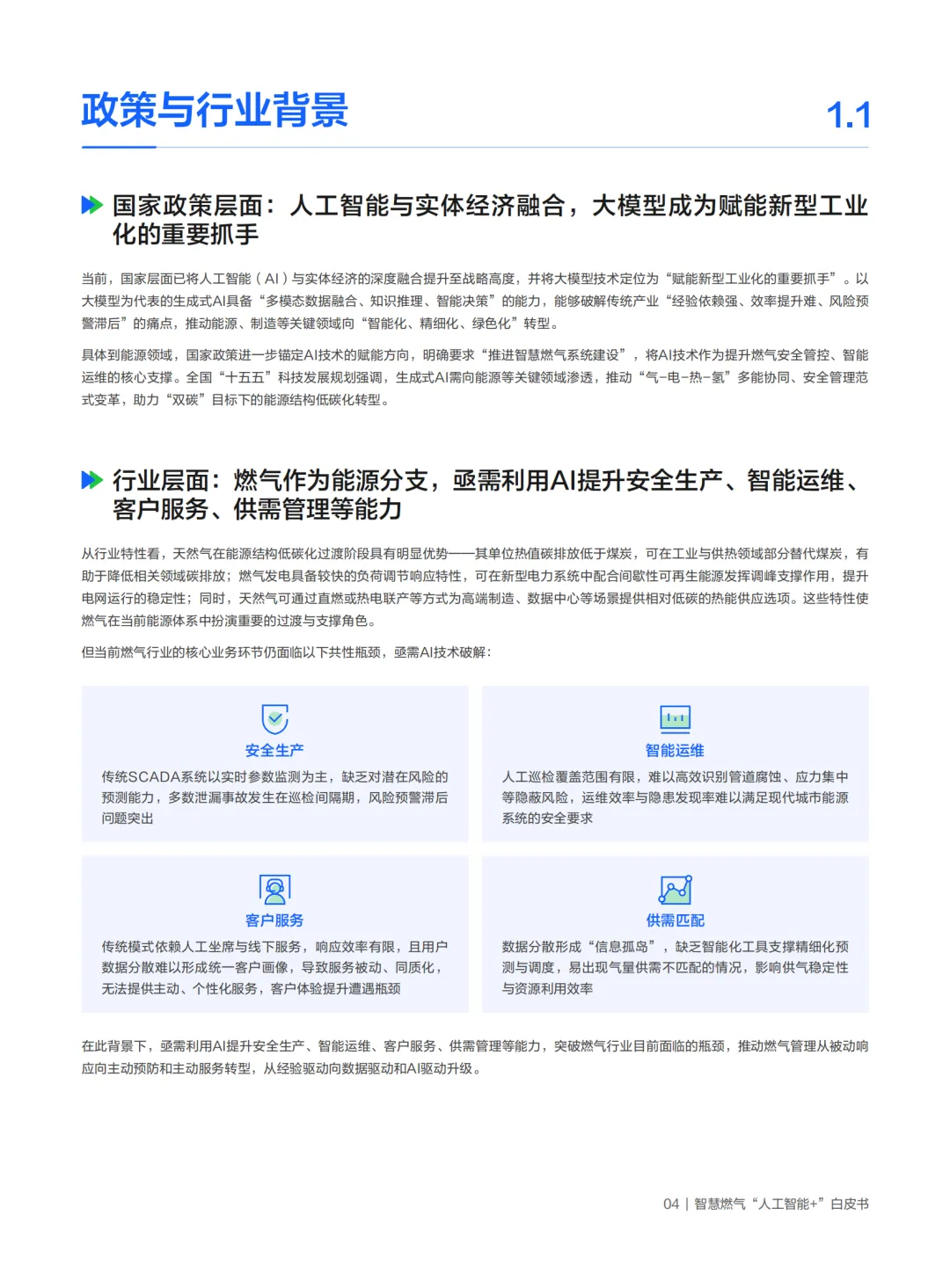
在燃气行业迈向智能化升级的关键阶段,风险预警滞后、运维效率瓶颈、客户服务被动且同质化、信息孤岛现象普遍等痛点仍制约着企业发展。如何利用AI提升燃气行业安全生产、智能运维、客户服务、供需管理等能力,成为行业共同关注的焦点。
1月22日,在2026腾讯云合作伙伴大会上,腾讯云联合青岛积成电子股份有限公司重磅发布《智慧燃气“人工智能+”白皮书》,结合双方在燃气行业数字化与云计算、AI领域的深厚积累,系统性呈现AI驱动燃气行业全场景转型的落地路径与方法论。
完整报告下载方式见文末!
腾讯云副总裁、智能制造与智慧能源解决方案负责人蔡毅,中国城市燃气协会副秘书长车立新,青岛积成电子股份有限公司 董事/总经理李清峰,腾讯云行业生态总经理冯笑容等领导嘉宾出席发布仪式。

这是一本“AI+燃气”的行业智能化转型指南,它从核心场景、技术架构、实战验证到保障体系,提供了一套可落地、可复制的全栈方法论,引领行业迈向智能化运营的新阶段。
六大智能场景
让AI真正走进业务一线
白皮书首次体系化梳理智慧燃气AI落地的六大核心场景:
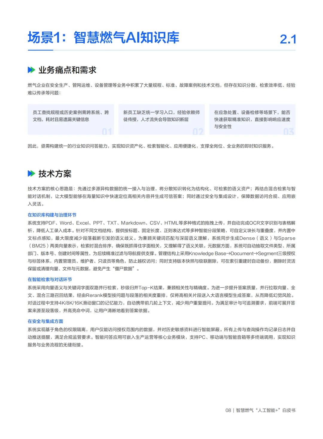
·AI知识库:实现从“知识分散、检索困难”到“统一知识中枢、即问即答”的转型
·对话式报表:自然语言一键生成数据分析报告,业务人员秒级获取决策洞察
·数智人-智能对话:实现多模态智能交互+实时联动,助力提升客户体验与企业科技形象
·智能巡检:支持语音录入与AI识别自动作业,实时预警并沉淀数据资产,推动燃气安全管理从被动响应转向主动预防。
·智能质检:从人工目视到全流程智能质检,提供标准化、可追溯、高效率的安全保障。
·智慧监盘:AI全域智能监控,构建“监-警-处-评”闭环,筑牢燃气安全运营基石。
一套可落地的智慧燃气AI架构
支撑从底层到应用
遵循“场景驱动、分层解耦、技术赋能、生态开放”的设计理念,为燃气企业提供从技术基建到业务应用的全链路支持。

重点示范工程实战验证
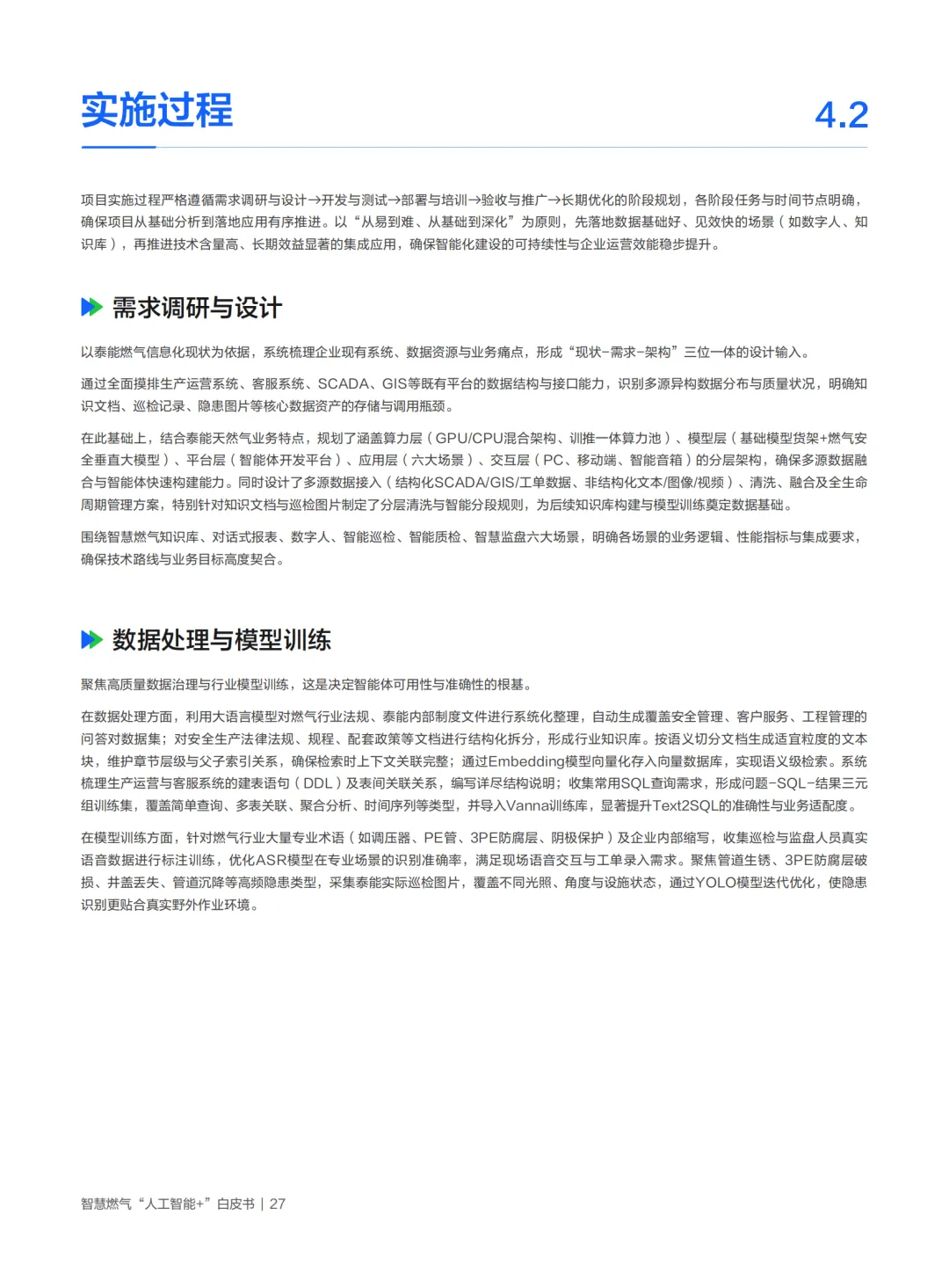
泰能天然气“揭榜挂帅”项目落地
项目围绕“智慧燃气安全生产大模型”建设,规划并实施了六大智能应用场景,覆盖行业知识问答、智能报表生成、沉浸式交互服务、运营管理巡检、营销服务质检及全域安全监盘等关键业务环节。平台总体架构采用分层设计,涵盖算力、模型、平台、应用与交互五大层级,核心技术由腾讯云等提供支撑,包括大模型智能体开发平台、数据与存储、算力部署等,确保在多源数据融合、模型训练推理、工具调用与安全保障等方面具备完整能力。项目实施以来,在安全提升、效率提升、成本优化方面提升显著,为行业探索“人工智能+燃气”提供了清晰、可复制的实践路径。
一套完整的实施保障体系
让智能化走得稳、走得远
围绕“大模型/智能体+全场景”在燃气能源行业的规模化落地,构建“技术-资源-安全-组织-生态”五位一体的系统性保障体系,支撑项目从试点验证走向全面推广,实现可持续、可复制的智能化转型。






































上述资料已上传『制造前沿』知识星球
扫描下方二维码
成为会员
搜索关键词『人工智能』
可快速查找下载
更多数字化转型、智能制造、人工智能、人形机器人、低空经济等重点行业最新进展和研究报告仅发布在知识星球上,请扫码下载。



2025全年资料下载
点击下图

推荐” 和 “
” 
素材来源:腾讯云。本公众号所载文章为本公众号原创或根据网络搜索下载编辑整理,文章版权归原作者所有,仅供读者学习、参考,禁止用于商业用途。因转载众多,无法找到真正来源,如标错来源,或因文中所使用的图片、文字、链接等如有侵权,请联系我们删除,谢谢!


