


新型智慧城市是促进新型城镇化、发展数字经济、建设数字中国和智慧社会、推进经济社会高质量发展的综合载体。《中华人民共和国国民经济和社会发展第十四个五年规划和2035年远景目标纲要》指出要“迎接数字时代,激活数据要素潜能,推进网络强国建设,加快建设数字经济、数字社会、数字政府,以数字化转型整体驱动生产方式、生活方式和治理方式变革”,强调“完善城市信息模型平台和运行管理服务平台,构建城市数据资源体系,推进城市数据大脑建设,探索建设数字孪生城市”,为新时期数字中国、智慧社会建设指明了方向。为做好关键亟需标准研制和推广工作,现面向全社会公开征集2021年第一批智慧城市团体标准计划项目,现将有关事项通知如下:

如果你还在以为机器人只是工厂里重复劳动的机械臂,或是家里那个只会转圈的扫地机,那么接下来的内容可能会颠覆你的认知。
2026年,具身智能(Embodied AI)正站在规模化爆发的临界点上。36氪最新发布的《2026年具身智能产业发展研究报告》为我们揭示了这个赛道的全景图:政策红利、技术突破、资本狂热、场景落地四重奏正在奏响。
今天,我们就用最通俗的方式,带你读懂这份42页的重磅报告。
? 2026年具身智能爆发前夜,人形机器人将迈入十万台量产规模,谁在领跑?
1
核心要点
01 什么是具身智能?
简单来说,具身智能 = AI大脑 + 机器人身体。
传统AI停留在软件层面,能回答问题但不会行动;而具身智能强调智能体通过物理实体与环境交互,实现“感知-理解-行动”的闭环。它让机器人不再是执行预设程序的工具,而是能自主感知环境、理解任务、规划行动的智能体。
目前主要分两类:
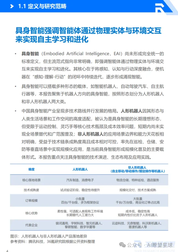
? 人形机器人:形态像人,适配人类工作环境,是长期理想形态
? 非人形机器人:轮式、机械臂等,技术成熟度高,已在仓储、巡检等领域规模化应用

02 四大驱动力齐爆发
✅ 政策:国家战略级布局
具身智能已被写入国家“十五五”规划建议,工信部、科技部密集出台专项政策。北京、上海、深圳等地纷纷推出三年行动计划,构建从技术攻关到场景应用的完整政策体系。
✅ 技术:大模型赋予机器人“大脑”
视觉-语言-动作(VLA)大模型的突破,让机器人从“被动执行”升级为“理解自然语言、拆解复杂任务”的智能体。多模态融合、仿真训练、世界模型等技术的进步,正在突破机器人在非结构化环境中的应用瓶颈。
✅ 需求:劳动力短缺倒逼替代需求
人口老龄化、制造业招工难、全球护士缺口达1300万...这些结构性矛盾正在催生对具身智能的刚性需求。从工厂流水线到养老护理,从高危环境作业到家庭陪伴,替代空间巨大。
✅ 资本:2025年融资超380亿,同比增4倍
资本用脚投票。2025年前11个月,具身智能领域融资额达334.73亿元,是2024年同期的4倍。超600家机构入局,亿元级大额融资成为主流。
03 产业现状:中国领跑全球第一梯队
✅ 规模:万亿市场触手可及
报告测算,中国具身智能市场规模已从2018年的2133亿元增长至2025年的9150亿元,2026年有望突破万亿元大关。
✅ 产业链:成本优势明显
中国企业数量超230家,其中人形机器人企业超150家。供应链优势显著:国内有25家手部零部件供应商(美国仅7家)、30家腿部线性执行器供应商(美国仅6家)。美国银行分析认为,中国智能机器人整机成本可控制在海外同类产品的50%左右。
✅ 量产:2026年迎规模化放量
2025年是人形机器人量产元年,国内出货量达1.8万台,同比增超650%。2026年有望提升至6.25万台,业内专家更乐观预估10万-20万台级。

04 人形机器人:核心拆解与成本密码
✅ 三大组成部分
? 大脑:AI大模型,负责环境感知、任务规划与决策
? 小脑:运动控制,协调关节运动,确保动态平衡
? 肢体:执行器+传感器,实现精准运动
✅ 成本结构:执行器+传感器占60%以上
? 执行器系统:约45%(8-10万元)
? 传感器系统:约15%(2.5-3万元)
? 结构件与新材料:约12%
? 控制系统:约10%

✅ 国产化分化明显
? 成熟领域:结构件近100%国产化,电池、控制器技术成熟
? 待突破领域:六维力传感器精度仍低于海外,行星滚柱丝杠良率仅60%(海外85%以上),高端部件依赖进口
05 应用场景:从工业到家庭,梯度落地
✅ 工业领域(最先爆发)
汽车制造占43.3%,消费电子占19.1%,金属加工占10.3%。柔性制造、自主决策成为核心竞争力。银河通用的重载机器人已应用于宁德时代产线,实现零遥操全自主运行。
✅ 商用服务(快速增长)
酒店配送、银行导览、展厅讲解...擎朗智能累计出货超10万台,进入全球60多个国家。数字华夏的机器人已在工商银行、中国移动等头部客户上岗。
✅ 特种领域(高增长潜力)
防爆巡检、灾害救援、核电维护...在-40℃至70℃极端环境下稳定运行的巡检机器人已规模化应用。
✅ 家庭场景(长期方向)
情感陪伴、养老护理是终极目标,但需等待世界模型等底层技术突破。桌面级AI伙伴、仿生陪伴机器人正在试水。
06 典型案例
? 银河通用:全栈自研的VLA新范式
成立仅两年,累计融资超8亿美元。开创“合成数据预训练+真实数据后训练”范式,自研GraspVLA、NavFoM等多个端到端大模型。与宁德时代、丰田、上汽等达成合作,工业订单达数千台。
? 元鼎智能:庭院场景的隐形冠军
专注泳池机器人,开创无线品类,引入认知级AI。累计出货近300万台,进入欧美1万多家线下门店。从泳池清洁延伸到水质管理、庭院灌溉,构建完整庭院生态。
? 数字华夏:让交互有温度
聚焦多模态交互智能,自研情感计算与仿生表情。“夏澜”“夏起”系列已在金融、能源等高壁垒领域落地,意向订单超1500台。
? 擎朗智能:服务机器人的全能选手
“通用+专用”矩阵,人形负责交互,专用机器人负责具体岗位。累计出货超10万台,业务覆盖全球60多个国家,率先走通“通用认知+专岗执行”协作模式。
07 未来趋势
1️⃣ 世界模型:突破空间智能瓶颈
李飞飞教授提出的“世界模型”被认为是AI下一个十年的核心前沿。具备生成性、多模态、交互性三大能力,让机器人真正理解三维世界、预测物理现象、实现自主决策。
2️⃣ 场景落地:沿梯度演进
? 短期:工业制造、特种安全(已形成商业闭环)
? 中期:商用服务、高价值医疗(订阅制+RaaS模式)
? 长期:家庭陪护(需底层能力突破)
3️⃣ 生态竞争:从单点突破到全栈协同
竞争焦点正从算法、硬件单点优势,转向技术底座+供应链+盈利能力的生态级较量。未来将形成“通用基础平台+垂直应用模块”的双轨格局,企业必须进行全栈化布局。
总结
具身智能不是又一个概念泡沫,而是AI从数字世界走向物理世界的必然路径。
2026年,我们将看到人形机器人从实验室走向工厂,从演示demo走向真实生产任务。十万台级的量产规模、持续下探的成本曲线、不断拓宽的应用场景,都在预示着:一个万亿级市场正在加速开启。
当然,我们也需要理性:运动控制、核心部件国产化、世界模型突破,仍是必须跨越的关口。但方向已经明确,剩下的交给时间。
? 正如报告所言:“具身智能将在世界模型、数据闭环与协作机制的驱动下,转化为可规模部署的通用劳动力。”这一天,比我们想象的可能来得更快。
(只截取部分报告,需要查看全文,可私信联系)
2
报告原文





















报告来源:36氪研究院 36Kr Research Institute
如果你还在以为机器人只是工厂里重复劳动的机械臂,或是家里那个只会转圈的扫地机,那么接下来的内容可能会颠覆你的认知。
2026年,具身智能(Embodied AI)正站在规模化爆发的临界点上。36氪最新发布的《2026年具身智能产业发展研究报告》为我们揭示了这个赛道的全景图:政策红利、技术突破、资本狂热、场景落地四重奏正在奏响。
今天,我们就用最通俗的方式,带你读懂这份42页的重磅报告。
? 2026年具身智能爆发前夜,人形机器人将迈入十万台量产规模,谁在领跑?
1
核心要点
01 什么是具身智能?
简单来说,具身智能 = AI大脑 + 机器人身体。
传统AI停留在软件层面,能回答问题但不会行动;而具身智能强调智能体通过物理实体与环境交互,实现“感知-理解-行动”的闭环。它让机器人不再是执行预设程序的工具,而是能自主感知环境、理解任务、规划行动的智能体。
目前主要分两类:
? 人形机器人:形态像人,适配人类工作环境,是长期理想形态
? 非人形机器人:轮式、机械臂等,技术成熟度高,已在仓储、巡检等领域规模化应用

02 四大驱动力齐爆发
✅ 政策:国家战略级布局
具身智能已被写入国家“十五五”规划建议,工信部、科技部密集出台专项政策。北京、上海、深圳等地纷纷推出三年行动计划,构建从技术攻关到场景应用的完整政策体系。
✅ 技术:大模型赋予机器人“大脑”
视觉-语言-动作(VLA)大模型的突破,让机器人从“被动执行”升级为“理解自然语言、拆解复杂任务”的智能体。多模态融合、仿真训练、世界模型等技术的进步,正在突破机器人在非结构化环境中的应用瓶颈。
✅ 需求:劳动力短缺倒逼替代需求
人口老龄化、制造业招工难、全球护士缺口达1300万...这些结构性矛盾正在催生对具身智能的刚性需求。从工厂流水线到养老护理,从高危环境作业到家庭陪伴,替代空间巨大。
✅ 资本:2025年融资超380亿,同比增4倍
资本用脚投票。2025年前11个月,具身智能领域融资额达334.73亿元,是2024年同期的4倍。超600家机构入局,亿元级大额融资成为主流。
03 产业现状:中国领跑全球第一梯队
✅ 规模:万亿市场触手可及
报告测算,中国具身智能市场规模已从2018年的2133亿元增长至2025年的9150亿元,2026年有望突破万亿元大关。
✅ 产业链:成本优势明显
中国企业数量超230家,其中人形机器人企业超150家。供应链优势显著:国内有25家手部零部件供应商(美国仅7家)、30家腿部线性执行器供应商(美国仅6家)。美国银行分析认为,中国智能机器人整机成本可控制在海外同类产品的50%左右。
✅ 量产:2026年迎规模化放量
2025年是人形机器人量产元年,国内出货量达1.8万台,同比增超650%。2026年有望提升至6.25万台,业内专家更乐观预估10万-20万台级。

04 人形机器人:核心拆解与成本密码
✅ 三大组成部分
? 大脑:AI大模型,负责环境感知、任务规划与决策
? 小脑:运动控制,协调关节运动,确保动态平衡
? 肢体:执行器+传感器,实现精准运动
✅ 成本结构:执行器+传感器占60%以上
? 执行器系统:约45%(8-10万元)
? 传感器系统:约15%(2.5-3万元)
? 结构件与新材料:约12%
? 控制系统:约10%

✅ 国产化分化明显
? 成熟领域:结构件近100%国产化,电池、控制器技术成熟
? 待突破领域:六维力传感器精度仍低于海外,行星滚柱丝杠良率仅60%(海外85%以上),高端部件依赖进口
05 应用场景:从工业到家庭,梯度落地
✅ 工业领域(最先爆发)
汽车制造占43.3%,消费电子占19.1%,金属加工占10.3%。柔性制造、自主决策成为核心竞争力。银河通用的重载机器人已应用于宁德时代产线,实现零遥操全自主运行。
✅ 商用服务(快速增长)
酒店配送、银行导览、展厅讲解...擎朗智能累计出货超10万台,进入全球60多个国家。数字华夏的机器人已在工商银行、中国移动等头部客户上岗。
✅ 特种领域(高增长潜力)
防爆巡检、灾害救援、核电维护...在-40℃至70℃极端环境下稳定运行的巡检机器人已规模化应用。
✅ 家庭场景(长期方向)
情感陪伴、养老护理是终极目标,但需等待世界模型等底层技术突破。桌面级AI伙伴、仿生陪伴机器人正在试水。
06 典型案例
? 银河通用:全栈自研的VLA新范式
成立仅两年,累计融资超8亿美元。开创“合成数据预训练+真实数据后训练”范式,自研GraspVLA、NavFoM等多个端到端大模型。与宁德时代、丰田、上汽等达成合作,工业订单达数千台。
? 元鼎智能:庭院场景的隐形冠军
专注泳池机器人,开创无线品类,引入认知级AI。累计出货近300万台,进入欧美1万多家线下门店。从泳池清洁延伸到水质管理、庭院灌溉,构建完整庭院生态。
? 数字华夏:让交互有温度
聚焦多模态交互智能,自研情感计算与仿生表情。“夏澜”“夏起”系列已在金融、能源等高壁垒领域落地,意向订单超1500台。
? 擎朗智能:服务机器人的全能选手
“通用+专用”矩阵,人形负责交互,专用机器人负责具体岗位。累计出货超10万台,业务覆盖全球60多个国家,率先走通“通用认知+专岗执行”协作模式。
07 未来趋势
1️⃣ 世界模型:突破空间智能瓶颈
李飞飞教授提出的“世界模型”被认为是AI下一个十年的核心前沿。具备生成性、多模态、交互性三大能力,让机器人真正理解三维世界、预测物理现象、实现自主决策。
2️⃣ 场景落地:沿梯度演进
? 短期:工业制造、特种安全(已形成商业闭环)
? 中期:商用服务、高价值医疗(订阅制+RaaS模式)
? 长期:家庭陪护(需底层能力突破)
3️⃣ 生态竞争:从单点突破到全栈协同
竞争焦点正从算法、硬件单点优势,转向技术底座+供应链+盈利能力的生态级较量。未来将形成“通用基础平台+垂直应用模块”的双轨格局,企业必须进行全栈化布局。
总结
具身智能不是又一个概念泡沫,而是AI从数字世界走向物理世界的必然路径。
2026年,我们将看到人形机器人从实验室走向工厂,从演示demo走向真实生产任务。十万台级的量产规模、持续下探的成本曲线、不断拓宽的应用场景,都在预示着:一个万亿级市场正在加速开启。
当然,我们也需要理性:运动控制、核心部件国产化、世界模型突破,仍是必须跨越的关口。但方向已经明确,剩下的交给时间。
? 正如报告所言:“具身智能将在世界模型、数据闭环与协作机制的驱动下,转化为可规模部署的通用劳动力。”这一天,比我们想象的可能来得更快。
(只截取部分报告,需要查看全文,可私信联系)
2
报告原文





















报告来源:36氪研究院 36Kr Research Institute
转自:AI瞭望星球

END

中关村智慧城市产业技术创新战略联盟是由科技部和工信部共同指导,源自于863智慧城市一期和二期重大项目,以项目参与单位为核心汇聚了200多家国内智慧城市领军高校、企业和科研院所,全面覆盖“产学研用资”等多个领域,构成了国内最完整的智慧城市产业生态环境。联盟成立以来,有效支撑了国家部委在智慧城市方面的工作,参与了多个国家智慧城市重大科技专项和标准评价项目的组织管理工作,和10多个地方智慧城市规划编制和建设落地工作。联盟坚持组织成员单位围绕智慧城市核心需求进行联合攻关,初步建立智慧城市资源开放共享和协作服务平台,已具备包括技术产品研发、应用系统集成、行业规划咨询、人才团队培训和投融资建设运营在内的行业综合服务能力。联盟已与20多个国内外城市展开了深度合作,正在充分发挥生态服务平台作用,与政府合作打造智慧城市技术和产业生态合作体系,培育城市新兴产业发展,促进传统产业转型升级。


更多精彩等待你发现



