推广 热搜: 采购方式  甲带  滤芯  带式称重给煤机  减速机型号  气动隔膜泵  无级变速机  链式给煤机  履带  减速机 

可行性报告 | 植被重建项目可行性研究报告-矿山遗留问题治理项目可行性报告-地形重塑与土壤重构项目可行性报告-代写可行性报告-可研公司

   日期:2026-03-03 15:24:42     来源:网络整理    作者:本站编辑    评论:0    
可行性报告 | 植被重建项目可行性研究报告-矿山遗留问题治理项目可行性报告-地形重塑与土壤重构项目可行性报告-代写可行性报告-可研公司

【一】案例报告名称

废弃矿山改造与生态修复工程项目可行性报告
【二】专业可行性研究报告公司
苏州一代书生工程咨询有限公司
【三】项目可行性研究报告案例范文
下是《废弃矿山改造与生态修复项目可行性研究报告》的案例展示,该项目可行性报告编制公司为苏州一代书生工程咨询有限公司。
以下仅为报告部分内容,非全部。
项目可行性研究报告代编、项目可行性报告编制,请联系:17312436919。
矿山修复项目可行性报告编制要点:
一是合规性论证,筑牢项目实施基础。这是报告编制的前提,需全面契合国家“双碳”战略与生态保护相关政策,明确项目范围、矿权归属及历史开采遗留问题,详细说明项目与生态保护红线、永久基本农田的衔接情况。同时,梳理用地、环保、林草等相关审批流程,附相关批复文件或协调意见,分析项目实施的政策支持条件与合规风险,确保项目建设符合国土空间规划及行业规范,为项目落地提供政策与合规保障。
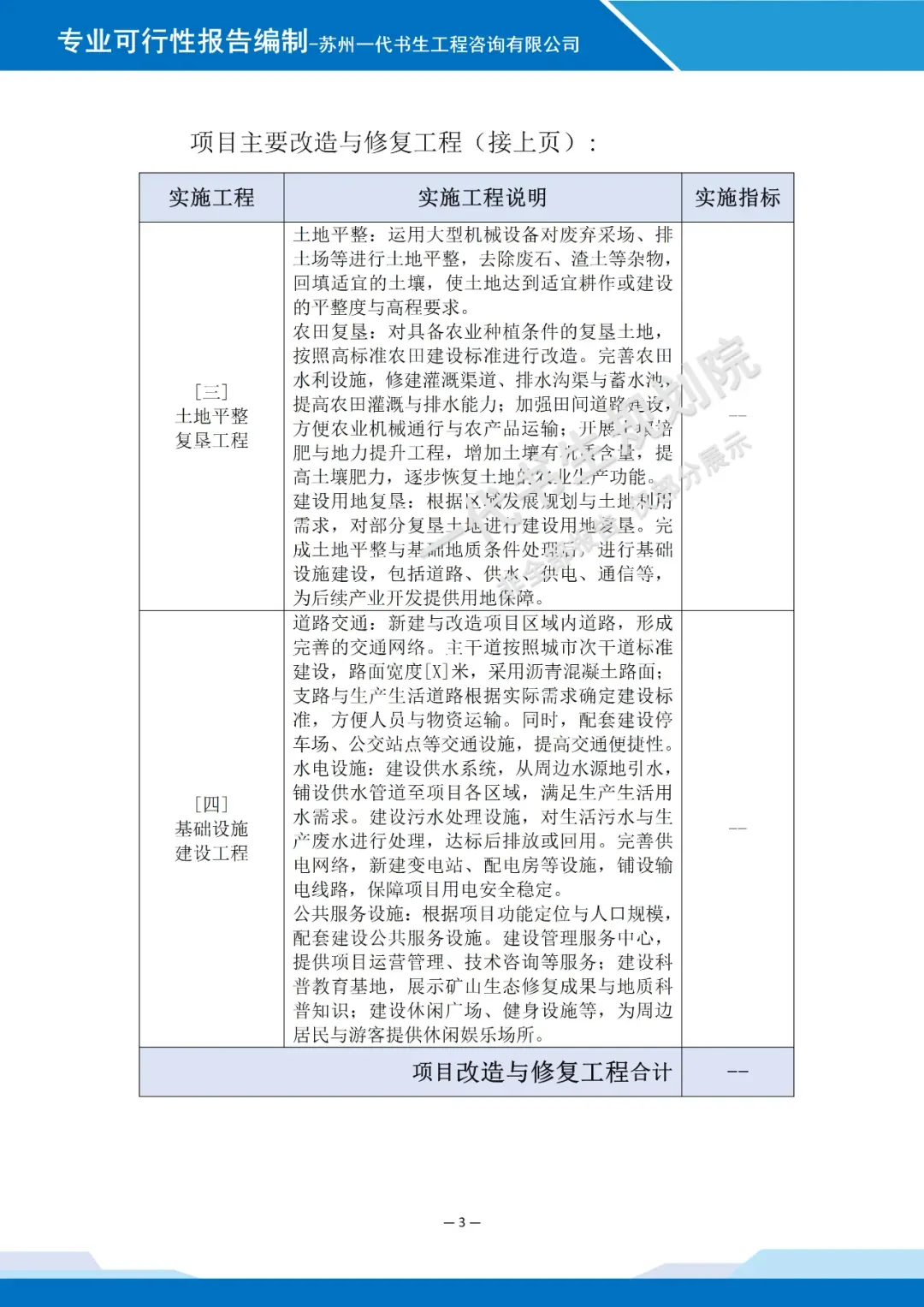
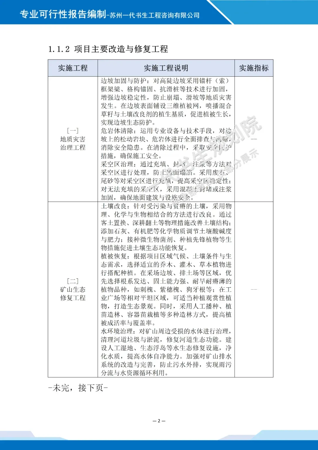
二是技术方案设计,保障修复实效。技术方案是报告的核心,需坚持“因地制宜、科学治理”原则,结合矿山地质地貌、土壤状况、植被损毁程度等实际,明确修复目标与技术路线。重点阐述地形重塑、土壤重构、植被重建等核心措施,合理选取适配技术与设备,明确施工流程、进度安排及后期管护方案,同时说明跟踪监测的内容与频次,确保修复措施科学可行,能够有效解决矿山地表塌陷、水土流失、植被损毁等突出生态问题。
三是效益综合分析,彰显项目价值。需全面分析项目的生态、经济、社会三大效益,体现项目可行性与必要性。生态效益重点说明植被覆盖率提升、土壤与水资源改善、生物多样性恢复等可量化成效;经济效益兼顾资源综合利用与后期收益,如煤矸石资源化、生态旅游开发等;社会效益突出人居环境改善、就业岗位增加及区域生态安全保障作用,全面论证项目的综合价值,增强报告的说服力。
综上,编制报告需紧扣三大核心方向,兼顾合规性、科学性与实用性,全面梳理项目实施的各项条件,为矿山修复项目的顺利推进提供坚实的决策支撑。

产业规划咨询、概念规划设计

项目可行性报告撰写

行业分析报告编制

17312436919
(微信同号)

项目规划设计、可行性报告编制,联系:17312436919。

 
打赏
 
更多>同类资讯
0相关评论

推荐图文
推荐资讯
点击排行
网站首页  |  关于我们  |  联系方式  |  使用协议  |  版权隐私  |  网站地图  |  排名推广  |  广告服务  |  积分换礼  |  网站留言  |  RSS订阅  |  违规举报  |  皖ICP备20008326号-18
Powered By DESTOON