推广 热搜: 采购方式  甲带  滤芯  带式称重给煤机  减速机型号  气动隔膜泵  无级变速机  链式给煤机  履带  减速机 

市场调研报告 | 2026年-2031年乡村旅游行业市场分析调研报告-2026年乡村旅游发展趋势-乡村旅游行业投资价值评估可行性研究报告

   日期:2026-03-03 14:48:02     来源:网络整理    作者:本站编辑    评论:0    
市场调研报告 | 2026年-2031年乡村旅游行业市场分析调研报告-2026年乡村旅游发展趋势-乡村旅游行业投资价值评估可行性研究报告
【一】行业调研报告名称
《2026年-2031年我国乡村旅游行业市场分析调研报告
【二】行业市场调研咨询机构
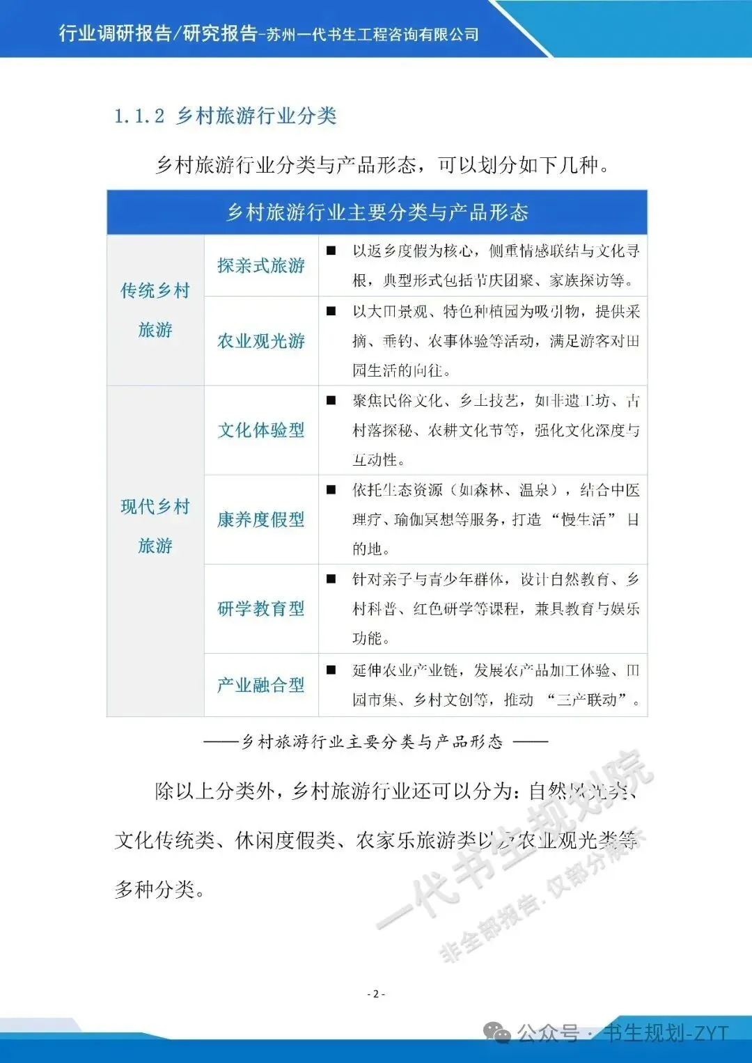
苏州一代书生工程咨询有限公司
【三】行业研究报告部分内容展示
以下非报告全部内容,仅为部分内容展示。
项目可行性研究报告定制、行业市场调研报告购买,联系电话:17312436919

    乡村旅游产业定义与发展趋势:

    乡村旅游是以乡村地域空间为载体,依托田园风光、民俗文化、农耕体验、古村聚落、生态资源等核心要素,融合观光休闲、度假康养、研学教育、农事参与、民俗体验等多元业态的综合性旅游产业。它以城乡融合为纽带,以农民为重要参与主体,通过盘活乡村闲置资源、延伸农业产业链、提升乡村服务功能,实现生态价值、文化价值与经济价值协同转化,是推动乡村振兴、促进农民增收、优化城乡消费结构的重要路径。
    当前乡村旅游已从单一观光向深度体验、品质度假、业态融合升级,呈现五大趋势:一是产品精品化,从农家乐低端同质化转向特色民宿、精品营地、主题村落等高质感供给,注重场景营造与文化内核;二是业态融合化,“旅游 + 农业”“旅游 + 康养”“旅游 + 研学”“旅游 + 文创” 深度交叉,形成田园康养、农耕研学、非遗体验、乡村露营等复合型产品;三是运营数字化,线上预订、智慧导览、短视频营销、直播带货成为标配,精准对接城市消费需求;四是生态与文化双驱动,坚持生态优先,保护古村落、民俗技艺与乡土肌理,走差异化、可持续发展路线;五是政策与市场双支撑,乡村振兴战略持续加码,基础设施与公共服务不断完善,城市近郊、生态优良、文化鲜明的乡村成为消费热点,市场从节假日爆发式增长转向常态化、家庭化、轻度假模式,未来将进一步向标准化、品牌化、规模化发展,成为激活乡村内生动力、实现共同富裕的重要引擎。

    产业规划咨询、概念规划设计

    项目可行性报告撰写

    行业分析报告编制

    17312436919
    (微信同号)

    项目规划设计、可行性报告编制,联系:17312436919。

     
    打赏
     
    更多>同类资讯
    0相关评论

    推荐图文
    推荐资讯
    点击排行
    网站首页  |  关于我们  |  联系方式  |  使用协议  |  版权隐私  |  网站地图  |  排名推广  |  广告服务  |  积分换礼  |  网站留言  |  RSS订阅  |  违规举报  |  皖ICP备20008326号-18
    Powered By DESTOON