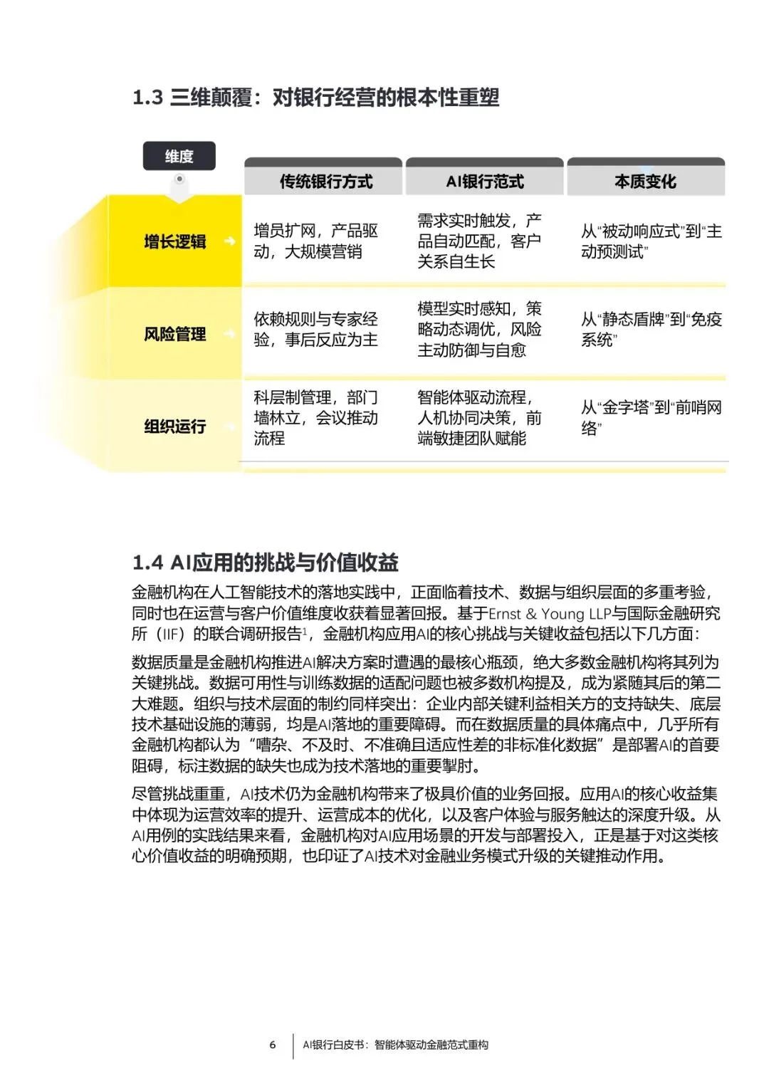
AI银行白皮书-智能体驱动 金融范式重构 中国道路、全球视野与实施路径





















目录
摘要 03
执行摘要 04
1 重新定义AI银行——从工具到生态的战略升维 05
2 发展趋势——全球视野与中国实践的融合共振 07
3 安永*AI银行成熟度评估体系 18
4 实施路径——基于成熟度的精准导航 31
5 结论——迈向以人为本的智能金融未来 37
AI银行白皮书-智能体驱动 金融范式重构 中国道路、全球视野与实施路径





















目录
摘要 03
执行摘要 04
1 重新定义AI银行——从工具到生态的战略升维 05
2 发展趋势——全球视野与中国实践的融合共振 07
3 安永*AI银行成熟度评估体系 18
4 实施路径——基于成熟度的精准导航 31
5 结论——迈向以人为本的智能金融未来 37