扫码加入星球,每天精选行业报告,成就不一样的自己

来源:深企投

这份《深企投:2026超导材料产业链研究报告》是一份结构完整、内容详实的行业研究报告,全面梳理了超导材料的定义、分类、技术进展、市场规模、产业链格局及主要企业布局。以下是对该报告的核心内容总结,便于你快速理解和参考:
一、超导材料行业概况
1. 定义与分类
超导材料:在临界温度以下电阻为零,并具有完全抗磁性和量子隧穿效应。
分类:
低温超导材料(如 NbTi、Nb₃Sn):需液氦冷却,技术成熟,市场占比超 90%,主要用于 MRI、ITER 等。
高温超导材料(如 BSCCO、REBCO):可在液氮温区工作,性能更强,但成本高,处于产业化初期。
室温超导仍处于基础研究阶段。
2. 应用领域
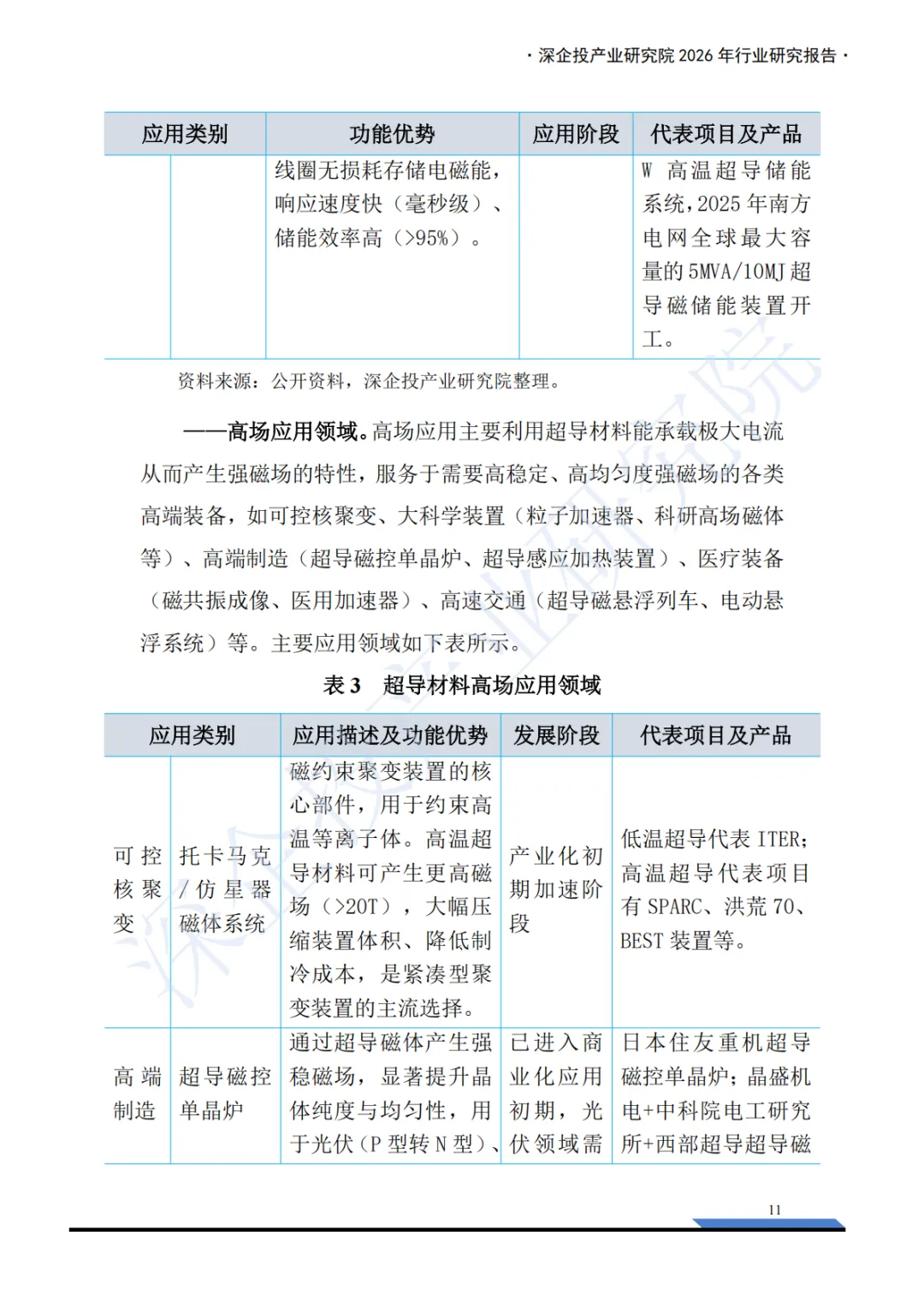
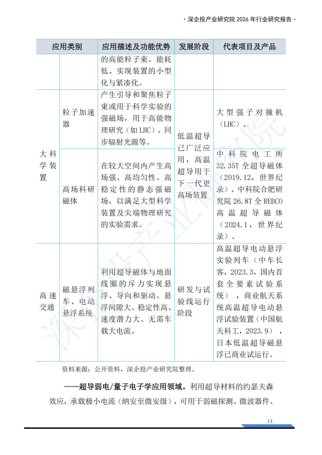
强电应用:超导电缆、限流器、电机等。
高场应用:可控核聚变、MRI、NMR、加速器、磁悬浮等。
弱电/量子应用:SQUID、量子计算、单光子探测器等。
3. 市场规模
2024 年全球高温超导材料市场规模约 7.9 亿元,预计 2030 年达 105 亿元,CAGR 53.9%。
核聚变用高温超导材料 2030 年预计达 49 亿元,CAGR 59.3%。
低温超导材料 2023 年市场规模约 9.3 亿美元,预计 2028 年达 12.7 亿美元。
二、产业链格局
1. 产业链结构
上游:钛、铌、锡、稀土等矿产。
中游:线材/带材/磁体制造。
下游:医疗、科研、能源、交通等应用。
2. 主要材料与竞争格局
低温超导:NbTi、Nb₃Sn 线材由西部超导、Bruker、Luvata、JASTEC 主导。
高温超导:
Bi-2212:Bruker、Nexans、西部超导等。
Bi-2223:日本住友电工主导。
REBCO:上海超导、日本 FFJ 为第一梯队,年产能超 1000 公里。
MgB₂:Hyper Tech、ASG 等领先。
铁基超导:仍处于研究阶段,中科院电工所领先。
3. 超导磁体市场
MRI 磁体市场由 GE、西门子、飞利浦、联影等整机厂商主导。
独立磁体供应商:宁波健信、辰光医疗、西部超导等。
三、主要企业布局
国际企业
Bruker:低温超导线材、磁体系统。
ATI:NbTi 合金锭棒。
住友电工:Bi-2223 带材。
FFJ:REBCO 带材龙头。
SuperOx、SuNAM、Fujikura等为 REBCO 第二梯队。
国内企业
西部超导:国内唯一 NbTi/Nb₃Sn 全流程企业,ITER 供应商。
上海超导:REBCO 带材国内市占率超 80%,全球第一梯队。
东部超导、上创超导:REBCO 带材。
夸夫超导:NbTi/Nb₃Sn 线材。
曦合超导、联创超导:聚焦核聚变磁体。
四、发展趋势与展望
高温超导加速产业化:核聚变、高端制造、电力设备推动需求。
成本下降推动渗透:产能扩张 + 技术进步,价格逐年下降。
新型材料持续涌现:镍基、铁基、氢化物等为未来提供新可能。
中国产业链自主化:从原料到磁体逐步实现国产替代。






















(本星球常年对接50万+报告智库,每日精选50+行业报告学习分享!)
免责声明:本社群只做内容收集和知识分享,严禁用于商业目的,报告版权归原撰写发布机构所有,相关报告通过公开合法渠道收集整理,如涉及侵权,请联系我们删除;如对报告内容存疑,请与撰写、发布机构联系。


