
这份由中国旅游协会民航旅游专业委员会 2025 年 12 月发布的《中国机场研学行业发展报告》,基于专项调研分析了机场研学行业发展现状、核心痛点与需求,并提出系统性发展建议,同时解析典型案例,明确行业从 “规模扩张” 向 “质量升华” 转型的核心方向,以下是核心总结:
一、行业发展背景与定义
政策支撑:国家层面《“十四五” 旅游业发展规划》《交通强国建设纲要》等政策推动航旅融合、研学旅行高质量发展,民航局将研学游列为重点,文旅部确立 “研学旅行指导师” 新职业,为行业提供规范与支持。
行业定义:机场研学是以民用运输机场的空间、运营系统等为核心教育资源,面向青少年的综合性实践教育活动,核心特征为场景真实性、知识专业性、体验沉浸性、目标教育性,是连接民航强国与教育强国的纽带。
二、行业发展现状
受众与竞争:核心受众为小学校(70%)、亲子家庭(25%),市场竞争激烈,需与博物馆、科技馆等争夺份额,机场研学虽有航空资源优势,但面临安全管控复杂、运营成本高挑战。
发展特点:市场认知从 “参观” 向体系化深度研学转型,参与主体多元化(机场、航司、教育机构等),产品模式分层化;全国至少 10 家机场开展研学活动,运营模式分自建研学基地、与教育机构合作、文旅融合项目三类,运输机场侧重航空科普与职业体验,通用机场偏向飞行实操与国防教育。
调研基础:2025 年 12 月开展专项调研,回收 51 份有效问卷,样本结构反映行业 “中间运营活跃、资源与终端参与不足” 的特点,组团社占比 56.86%,机场 / 航司仅 7.84%。
三、核心调研发现
市场供需矛盾:需求旺盛但有效供给不足,70% 潜在客户有兴趣但未参与,实际参与率仅 10%;供给侧话语权失衡,核心资源方(机场 / 航司)参与度低,市场反馈难以传导。
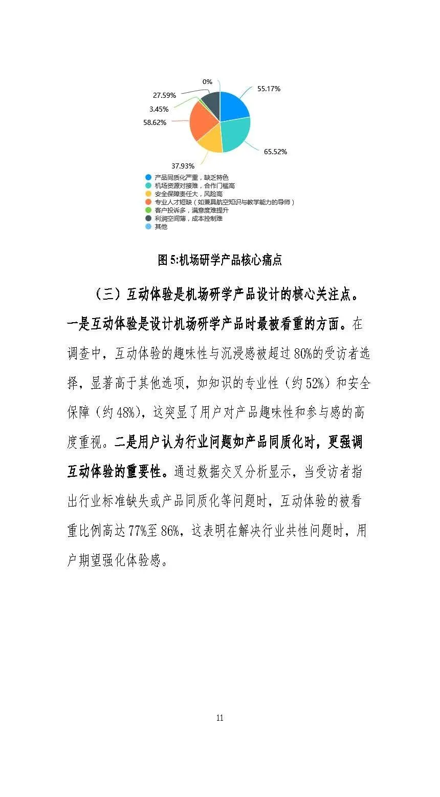
三大核心痛点形成闭环:资源对接难(65.52%,机场核心运营区域开放意愿低)、专业人才短缺(74.51%,缺乏航空 + 教育复合型导师)、产品同质化(78.43%),三者相互掣肘,导致行业低水平重复竞争。
市场需求画像清晰
产品设计:80% 以上受访者看重互动体验的趣味性与沉浸感,理想产品核心吸引力为深度体验(100%)、技术含量(85.71%)、教育实质(57.14%);
消费偏好:主流接受 1-2 天行程(两天一晚最受欢迎,占 40%),80% 能接受 500 元以下单人预算,核心关注知识视野拓展、职业启蒙等教育价值;
发展方向:优先发力低空经济研学(82.76%)、深度职业体验(75.86%)、科技融合(75.86%)。
供给侧态度:全行业均积极尝试研学业务,但投入呈 “重人员资源、轻资金时间” 特点;机场 / 航司偏好业务分成、品牌授权的深度绑定合作模式,低风险营销合作意愿高,核心运营区域、设备器材开放意愿低。
行业现存问题:除核心痛点外,还存在安全保障体系不健全、行业标准缺失、部分产品 “研与学脱节”“体验缩水” 等问题,参与者对此满意度低。
四、典型成功案例
调研选取 3 个代表性机场研学项目,验证了差异化运营与深度体验的市场价值:
宜昌三峡机场研学基地:设五大课程体系,拥有室内外专属研学场地与退役客机资源,2025 年接待超 1.2 万人次,营收 98 万元,亲子研学成新增长点。
扬州泰州国际机场研学营地:与传媒集团联合运营,打造 “一站式” 深度研学,设民航博物馆、模拟机等场景,累计接待近 4 万人次,营收近千万元。
大兴国际机场发现兴世界研学:依托爱国教育基地等资源,打造红色与科普结合的课程,累计接待研学 5 万人次,营收 300 万元,获主流媒体报道与多项荣誉。
五、行业系统性发展建议
针对行业管理机构、资源供给方、产品提供方三大主体,提出针对性建议,推动行业生态化重建:
行业管理机构(协会、政府):加快研制《机场研学服务规范》团体标准,搭建资源对接与信用平台,启动研学导师认证培训工程,设立行业创新引导基金。
资源供给方(机场、航司):转变观念将研学视为品牌投资与增长点,制定核心区远程观摩 + 专属区实操的分级开放策略,探索业务分成、品牌联合的长期合作模式,盘活内部资源组建兼职导师团。
产品提供方(旅行社、研学机构):深耕内容开发差异化模块化课程,重点发力低空经济等三大方向;强化师资培养,打造航空 + 教育复合型团队;诚信经营保障体验,将安全预案置于首位。
六、行业发展展望
机场研学行业已跨越概念萌芽期,步入质量转型关键阶段,叠加文旅部与民航局联合印发的融合发展行动方案政策支持,行业发展具备良好基础。民航旅委将持续发挥平台作用,推动标准建立、资源撮合与案例推广,呼吁行业各方以开放专业的态度,实现民航业与教育事业双向赋能,助力交通强国与人才强国战略。





























