前两天我们刚聊过一个不少家长都关心的话题。
安省高中毕业新增的 online course 学分要求,以及什么情况下可以申请豁免。

还有家长问了:“除了online course 之外,安省高中毕业到底还需要满足哪些条件?”“孩子现在读九年级、十年级,是不是还有什么容易被忽略的要求?”
确实,安省高中毕业(OSSD)的要求看起来不复杂,但真正拆开来看,学分构成、必修课、选修课、社区服务,每一项都关系到孩子能不能顺利毕业、是否影响将来升学。

今天,我们一次把安省高中毕业的完整要求帮大家理清楚!!
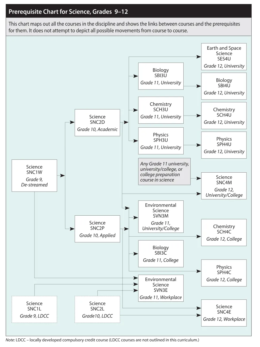
No.1 安省毕业要求
High school graduation requirements


如果孩子是2023年或之前开始读九年级,毕业要求:
18个必修课学分
12个选修课学分
通过安省统考OSSLT
至少有2个网课学分
完成至少40个小时的义工时数
如果孩子是2024年之后开始读九年级,毕业要求:
17个必修课学分
13个选修课学分
通过安省统考OSSLT
至少有2个网课学分
完成至少40个小时的义工时数

*不想让孩子上网课(online courses)学分,需提交申请豁免
具体信息可以看这篇:

No.2-1 必修课(2023年或之前读9年级
Compulsory credits

必修课包括英语、数学、自然科学、加拿大历史、加拿大地理、艺术、基础电脑、健康和体育、做为外语的法语、职业研究、公民课程等,每个学科完成后获得一个学分。其中英语和数学是最重要的课程。
18个必修学分包括:
4个英语学分
3个数学学分(至少1个是11或12年级学分)
3个Group1,Group2,Group3学分(每个组个一个,可参考上图)
2个科学学分
1个9年级加拿大地理学分
1个10年级加拿大历史学分
1个艺术学分
1个体育与健康学分
1个法语学分(第二语言)
0.5个公民教育学分
0.5个职业规划学分
*2024年9月开始,9/10年级学生将被要求参加技术教育学分课程(technological education credit)
No.2-2 必修课(2024年之后读9年级
Compulsory credits

注意⚠️从2025年9月份开始,所有学生都必须在10年级必修数学课程中完成新的金融知识毕业要求,分数70%才算过!!
17个必修学分包括:
4个英语学分(每个年级1学分)
3个数学学分(9年级、10年级+至少1个是11或12年级学分)
2个科学学分
1个科技教育(9年级或10年级)
1个9年级加拿大地理学分
1个10年级加拿大历史学分
1个艺术学分
1个体育与健康学分
1个法语学分(第二语言)
0.5个公民教育学分
0.5个职业规划学分
1个STEM相关课学分
*2024年9月开始,9/10年级学生将被要求参加技术教育学分课程(technological education credit)
No.3 选修课
optional credits

选修课程可以根据自身的兴趣爱好进行选择,也可以根据大学理想专业来选择选修课程,为申请做准备。
2023年或之前开始读九年级:需12学分
2024年之后开始读九年级:需13学分
高中选修课程五个系列,具体课程开设各个学校会有不同。
商科: 一般包括商业、金融、会计、统计、经济、国际商务、商业法律、消费学等课程可选
科学:物理、化学、生物、高数及分支、电脑语言、计算机、生物等可选
艺术类:戏剧、绘画、视觉艺术、摄影、设计、各类美术等
社会科学:社会学、人类学、人文学、各历史学科等分支
技术类别:汽车修理、美容美发、园艺、电器修理、木工、金属材料、房屋修缮等
*AP课程或IB 课程,不在这里探讨。
No.4 在线课程
optional credits

2020-2021学年或之后开始读9年级的学生必须获得至少2个在线学习学分才能获得高中文凭。
*如希望豁免此要求,学生及家长需提前自行提交豁免在线课程学分的表格
为了能够按时毕业,完成所需要的要求,高中如何选课也是很大的一门学问!
加拿大的高中跟国内的高中不一样,加拿大高中允许学生去选择课程。看似简单的选课,如果不了解,可能会造成学生延迟毕业等问题。
下面继续来说说选课~
No.5选课代码
Course Code

安省的课程编号一共由三个部分组成:课程标题(course title)、年级(Grade)、课程类型(Course Type)
课程标题(Subject)
课程编号的前三个字母为课程标题,也称为课程编码。第一个字母代表课程部门。
A=the Arts(ATC=dance,ADA=drama)
B=Businesses studies
C=Canadian and world study (包括civics)
L=Classical studies and International language
ICS=Computer science
E= English
N=First nation studies
F=French as a second language
G=Career education
P= Health and physical education
ID=Interdisciplinary Studies
M=Math
S=Science (SNC=Science,SBI=Biology,SCH=Chemistry,SPH=Physics)
H=Humanity
T=Technological Education
年级(Grade)
课程编号里的数字代表年级:
1=9 年级
2=10年级
3=11年级
4=12年级
课程类型(Course Type)
九年级/十年级:
D=学术Academic (是11/12年级 U的预备课)
P=应用Applied(是11/12年级C的预备课)
O=公开Open
十一年级/十二年级:
U=University preparation (大学适用)
M=University/College Preparation (大学/大专均适用)
C=College Preparation (大专适用)
E=Workplace Preparation (工作适用)
O=open; may not be designed for university or college requirement (公开课,大学大专不可用)

举个例子,ENG4U的课程编号意思就是:英语课程,十二年级,为大学准备。

No.5 大学专业
Ontario Universities

加拿大大学的专业分成几大类
工程类(Engineering)专业:一般需要12年级英语/12年级高级函数/12年级微积分/12年级物理/12化学
自然科学(Science)专业:一般需要12年级英语/12年级高级函数/12年级微积分
商科(Business)专业:一般需要3门必修课,包括12年级英语/12年级高级函数/12年级微积分
社会科学(Social Science)专业:12年级英语/12年级高级函数
人文科学(Humanities)专业:12年级英语/12年级高级函数
艺术类(Fine Arts)专业: 对文理科课程及分数要求不太高,主要是专业面试及提交的作品
一般升读大学,在30个学分内要有6门12年级U或M的课,其中一定要包括12年级英语ENG4U。另外就按不同本科要求而定。
例1:如果是申请文学院课程,一般也是要求必修有1门ENG4U,其他5门课程只要满足4U/4M条件就行;
例2:如果是申请商学院,一般必须有1门ENG4U外,还需要1门MCV4U(12年级微积分),其余任选4门4U/4M课程;
例3:如果申请加拿大大学工程学院,除必须有1门ENG4U外,一般还需要有2门12年级数学(MCV4U微积分+MHF4U高等数学)和2门12年级科学(SCH4U 12年级化学+SPH4U 12年级物理),其余1门任选4门4U/4M课程。
*具体要求请上各个大学官网查看
No.6 选课
Choose the courses

在选课前,学生应先知道自己已有的学分,成绩,还缺哪些学分等资料。这份资料可以向辅导处(Guidance)查询。

前面已经介绍了安省高中毕业必须要修毕的学分,在知道自己还缺哪些学分后,再看看以后申请大学可能所需的学分,便可以开始选课。
选课和升学环环相扣!要想完成上大学所需的12年级课程,往往还需要完成对应的11年级课程作为铺垫。

EX1:一名学生打算进大学修商科专业,他需要有U的英语、数学,所以在10年级时要修读D的英语、数学,但不一定需要D的科学。如果他想要修12年级会计,必须先修11年级会计才可以。

EX2:一位学生想进工科,他/她就需要U的英语、数学、物理等。
EX3:一个学生打算进大专修酒店管理,他/她就不需要那么多U的课程,可以修M或C的英语和数学。
这里是几个科目的层级列表,可以参考:



例如:你想申请的大学需要你有12年级U微积分,那你必须提前先学过12年级进阶函数、11年级函数、10年级数学原理、9年级数学。
你想想...如果一学期只能选择4门课,可不得好好安排吗?

所以,一定要早做计划!在选课时可以用倒选法,先想想高中毕业后的打算,看看需要选哪些12年级的课,然后就可以决定哪些是11年级还有之前必须选的了~
最新消息可在这里查看:
https://www.ontario.ca/page/high-school-graduation-requirements
目前100000+加拿大华人妈妈关注加入我们








