报 告 核 心 内 容 介 绍
Science Technology
2025年,中国数字医疗行业在政策、技术和资本的三重驱动下,迎来了以“人工智能”和“脑机接口”为双引擎的爆发式增长。行业重心已从技术探索全面转向场景落地与商业化验证。AI大模型正深度赋能医疗全链条,而脑机接口则在临床试验上取得里程碑式突破。展望2026年,技术融合(如AI+脑机接口)、场景下沉(如基层医疗、主动健康管理)和产业链协同(如数据资产化、国产化替代)将成为推动行业迈向新阶段的关键趋势。
以下是该报告的关键信息总结归纳:
一、 2025年三大核心驱动力
政策加码,侧重落地:
- AI: 国家层面推动“用起来”,明确六大重点融合领域,地方加速大模型招标。
- 脑机接口: 被列为“六大未来产业”之一,并首次设立独立医疗服务价格项目(如侵入式置入费),打通商业化关键堵点。
- 数字疗法: 海南发布全国首个支付政策,国家药监局出台专项监管指导原则,行业走向规范化。
- 医疗大数据: 政策聚焦“数据资产化”,推动确权、估值、流通的全流程体系建设。
产品升级,技术比肩国际:
- AI大模型: 国产开源模型(如DeepSeek)大幅降低研发门槛,推动300余款医疗大模型涌现,呈现“专科专病化”和“医院共建”趋势。
- AI医疗器械: 累计获批三类证达207款,应用场景从辅助诊断向放疗规划、手术模拟等治疗环节延伸。
- 脑机接口: 临床试验数量激增,阶梯医疗、脑虎科技、北脑一号等在侵入式、半侵入式领域取得多项全球首例或领先成果,配套产业链(芯片、研究病房)加速成型。
资本表现,聚焦高价值赛道:
- 一级市场: AI医疗(联影智能10亿A轮)和脑机接口(阶梯医疗3.5亿B轮)刷新融资纪录。
- 二级市场: AI医疗企业密集递表港交所;脑机接口概念股因明确技术进展而大幅上涨。
- 并购整合: 医疗信息化领域出现百亿级龙头被收购案例,行业进入整合期。
二、 两大最具价值领域深度洞察
医疗人工智能:
- 临床试验: 从“效率工具”跃升为“价值工具”,通过AI提升试验成功率。
- 院外健康管理: 成为AI落地热土,平安好医生、京东健康、圆心科技等构建“保险+健康管理”、“医-检-诊-药”闭环。
- 保险服务: AI赋能核保理赔、产品设计,轻松健康等企业链接数百家保险公司。
- 应用场景深化:
- 代表企业实践: 神州医疗打造“AI城市大脑”,赛博领航聚焦全周期健康管理,圆心科技通过“智能体集群”重构医疗生态。
脑机接口:
- 侵入式: 阶梯医疗完成中国首例前瞻性临床试验,HNE电极为全球最小。
- 半侵入式: “北脑一号”创全球信号通量纪录,并实现失语患者语言解码。
- 介入式/非侵入式: 南开大学团队完成全球首例介入式人体试验;强脑科技产品矩阵持续扩大。
- 技术路线突破:
- 临床转化加速: 全国已建立41个脑机接口专项研究病房,覆盖运动障碍、意识障碍、癫痫等核心适应症。
三、 2026年三大核心趋势预测
技术融合创新:
- AI+硬件: 提升医疗器械的个性化适配能力。
- AI+脑机接口: 加强神经信号处理的准确度,“意念控制”从实验室走向临床。
- 材料工程突破: 柔性电极、生物相容性材料夯实脑机接口产业化基础。
应用市场拓展:
- AI深耕健康管理: 推动从“疾病治疗”到“主动健康”的范式转变,构建个人动态健康画像。
- AI赋能基层医疗: 通过智能辅诊、慢病管理等,破解医疗资源不均衡难题。
产业链协同:
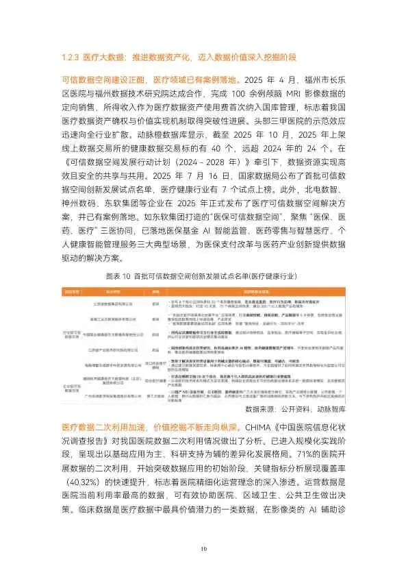
- 可信数据空间建设: 解决医疗数据“孤岛化”问题,筑牢数据资产化发展根基。
- 脑机接口产业链完善: 核心部件(芯片、电极)国产化替代加速,缩小与国际差距。
总结
该白皮书系统性地描绘了2025年中国数字医疗行业的繁荣景象,并精准指出了未来的发展方向。它强调,行业的竞争已不再是单一技术的比拼,而是生态构建、场景深耕和商业闭环的综合较量。对于从业者而言,把握AI与脑机接口的融合机遇,深入垂直场景解决真实痛点,并积极参与到数据要素化和产业链国产化的浪潮中,将是赢得未来的关键。





















2026 研报 网盘 群
欢 迎 加 入
免责声明:
本文由我方原创撰写,文中引用的数据、信息均来自公开可查的权威来源(如上市公司公告、政府文件、行业报告等),已注明来源,仅用于说明与分析,符合合理使用原则。我们尊重知识产权,如权利人认为引用内容有侵权问题,请通过邮箱 2428997757@qq.com 联系,我们将在48小时内核实处理。本文内容仅供参考,不构成任何决策建议。


