导言:财报不只是数字,它是你的战略地图
一、 财报能给你什么:一份CEO专属的“信息清单”
收入结构:是依赖护肤还是彩妆?大众市场还是高端战场?线上直营还是线下分销为主?这三者的比例与变化趋势,定义了你是“品牌驱动”、“渠道驱动”还是“供应链驱动”型公司。 盈利模式:是高毛利、高营销投入的“溢价”模式(如功能性护肤品牌),还是中等毛利、依靠高周转的“规模”模式?这决定了你的资源投放逻辑。
市场卡位:通过对比头部企业与自身的份额、增速、毛利率,可以绘制一幅“竞争地图”,清晰看到自己在哪个价格带、哪个渠道拥有优势。 资本动向:关注行业并购与资产交易,能洞察战略趋势(谁在收购新锐品牌,谁在剥离非核心资产)。
成本结构:毛利率水平(60%-75%不等)受原料、包材、生产规模驱动。销售费用率(国货头部常占40%-50%)是最大变量,其中广告、平台流量、渠道费用是关键。 运营健康度:存货周转天数、应收账款账期揭示了供应链管理和渠道议价能力,直接影响现金流与隐性成本。
健康增长:关注收入与利润增速是否匹配,自由现金流是否充沛。判断增长是来自品牌力提升和产品创新,还是单纯依赖营销费用驱动。 风险信号:存货跌价准备、应收账款坏账、对单一平台或大客户的过度依赖,都是财报中闪烁的预警灯。
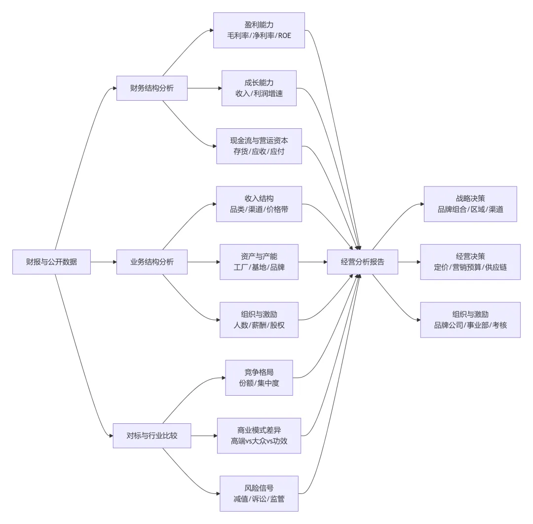
二、 核心心法:一张图看懂从财报到决策的流程

三、 实战拆解一:从数字看清自己与对手
企业 (2023) | 毛利率 | 销售费用率 | 研发费用率 | 商业模式画像 |
|---|---|---|---|---|
珀莱雅 | 69.9% | 44.6% | 1.95% | 线上直营驱动的大众护肤龙头,多品牌扩张中 |
贝泰妮 | 73.9% | 47.3% | 5.4% | 研发与营销双高的功能性护肤代表 |
上海家化 | 约59.5% | 约43.4% | 约2.2% | 多品类(护肤、个护、母婴)、多渠道经营 |
看贝泰妮:高毛利+高研发,符合其“功效护肤”的技术叙事,但高销售费用率也提示品牌建设与流量成本高昂。 看珀莱雅:高销售费用率支撑其强大的线上直营与营销攻势,但研发费率相对较低,需思考长期产品壁垒。 关键洞察:你的费用结构必须与战略匹配。做功效护肤却吝于研发,或是做大众市场却陷入流量军备竞赛,都是危险的战略错配。
四、 实战拆解二:构建你的经营分析体系
财务结果层(看健康):毛利率、净利率、ROE、自由现金流。 业务驱动层(看动力):分品牌/品类/渠道的收入与利润、新品贡献率、用户复购率。 运营效率层(看内力):存货周转天数、人均营收、单店/单平台投产比。
对标国际巨头(如欧莱雅):学习其长期主义的研发投入与全球化布局。 对标本土龙头(如珀莱雅):研究其快速增长下的费用结构与多品牌孵化路径。 对标细分冠军:洞察在功能性护肤、彩妆、香水等细分赛道的独特盈利模型。
品牌:是否应收缩某个增长乏力的子品牌,或加大对新锐品牌的投入? 渠道:抖音渠道的ROI是否已见顶,是否需要战略性加强线下体验店? 供应链:存货周转率下降,是需优化预测模型,还是调整促销策略?


