2026具身智能产业发展研究报告:软硬件迭代加速,人形机器人开启规模突破!《2026年具身智能产业发展研究报告》由36氪研究院发布,系统梳理中国具身智能产业现状、生态格局、典型案例与未来趋势,聚焦人形机器人规模化量产与多场景落地,揭示政策、技术、需求、资本四大驱动力下的产业变革,为行业发展提供权威参考。
核心要点(文末附完整报告下载方式)
01 核心现状
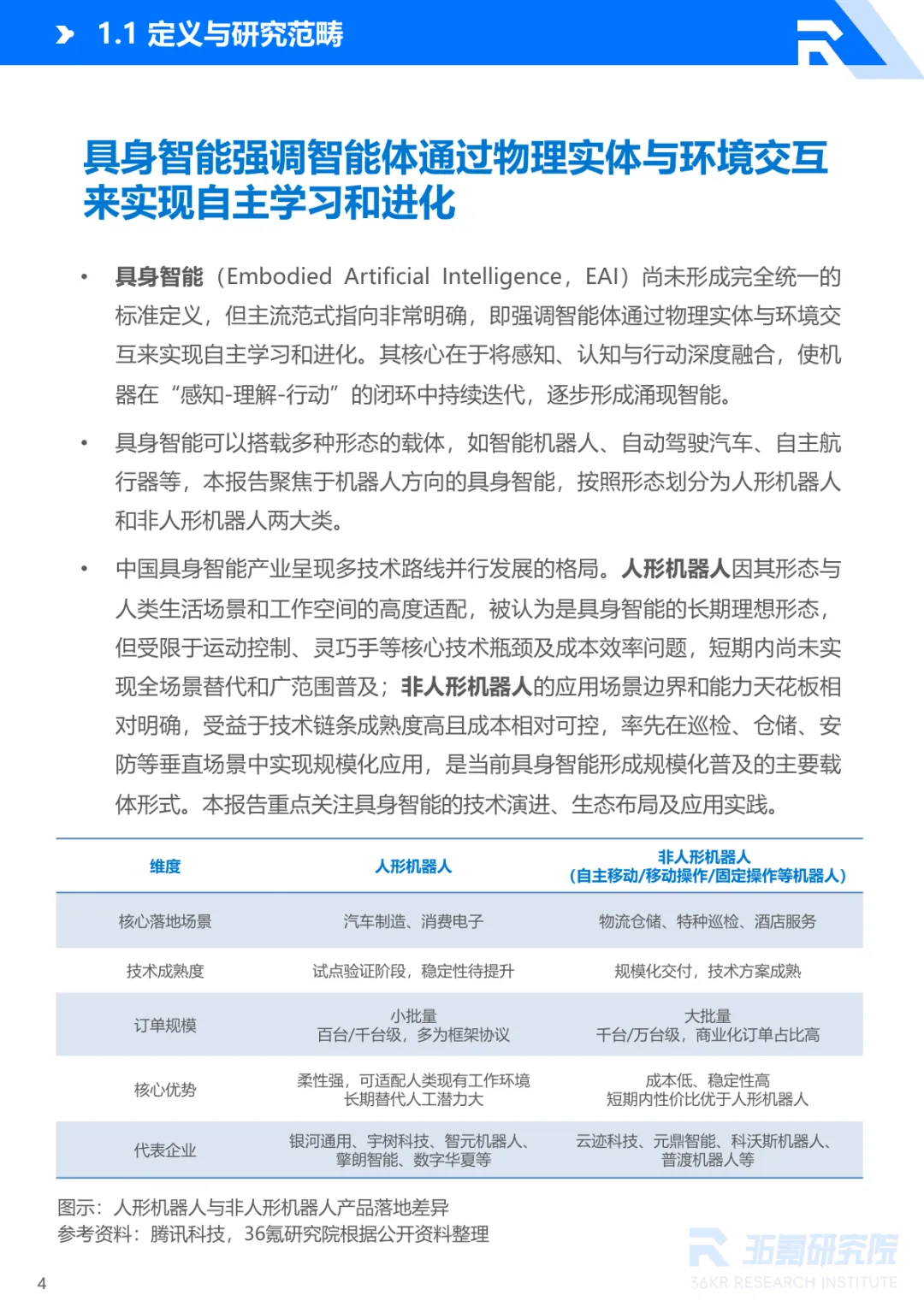
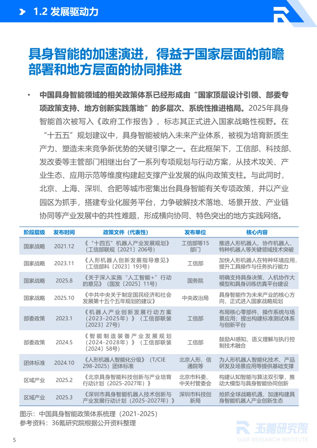
产业定位明确:具身智能强调智能体通过物理实体与环境交互实现自主学习,核心载体分为人形机器人(长期理想形态)与非人形机器人(当前规模化主力),中国处于全球产业第一梯队。 多驱动力协同:政策层面纳入国家未来产业战略,技术层面大模型与多模态融合突破,需求层面劳动力短缺与公共服务缺口催生替代需求,资本层面2025年融资额超380亿元,同比显著增长。 市场规模爆发:2025年市场规模达9150亿元,2026年有望突破万亿元;人形机器人2025年出货1.8万台,2026年预计达6.25万台,十万台级量产可期,单机成本持续下探至几十万元。 供应链优势显著:国内拥有25家机器人手部零部件供应商、30家腿部线性执行器供应商,供应链纵深优于海外,整机成本可控制至海外同类产品的50%左右。
上游:软硬件技术突破:AI大模型(VLA模型)提供认知引擎,多模态融合提升环境理解能力;核心硬件中结构件国产化率近100%,电池、控制器国产化率超80%,但力传感器、丝杠等高端部件依赖进口。 中游:产品形态分化:人形机器人进入规模化放量关键期,银河通用、智元机器人等企业完成千台级订单交付;非人形机器人在物流仓储、特种巡检等场景规模化应用,年出货量达千台/万台级。 下游:场景多元渗透:工业制造(汽车制造、电子装配)、服务领域(商业服务、家庭陪伴)、特种领域(灾害救援、能源巡检)、交通出行四大场景梯度落地,工业领域成为商业化扩张关键。
03 典型案例亮点银河通用:全栈自研具身大模型与机器人本体,推出Galbot系列产品,获宁德时代、博世集团等千台级工业订单,落地工业制造、智慧城市服务等多场景。 元鼎智能:聚焦庭院智能场景,推出泳池清洁、水质管理、庭院灌溉一体化解决方案,全球累计出货近300万台,北美市场市占率领先,融入认知级AI技术。 数字华夏:专注多模态交互智能,推出“夏澜”“夏起”系列机器人,具备高仿生表情与情感交互能力,落地工商银行、国家电网等金融、能源场景。 擎朗智能:构建“通用+专用”机器人矩阵,累计出货超10万台,覆盖60余个国家,以VLA模型KOM2.0赋能服务场景,实现酒店、餐饮等行业“岗位化”落地。
银河通用:全栈自研具身大模型与机器人本体,推出Galbot系列产品,获宁德时代、博世集团等千台级工业订单,落地工业制造、智慧城市服务等多场景。 元鼎智能:聚焦庭院智能场景,推出泳池清洁、水质管理、庭院灌溉一体化解决方案,全球累计出货近300万台,北美市场市占率领先,融入认知级AI技术。 数字华夏:专注多模态交互智能,推出“夏澜”“夏起”系列机器人,具备高仿生表情与情感交互能力,落地工商银行、国家电网等金融、能源场景。 擎朗智能:构建“通用+专用”机器人矩阵,累计出货超10万台,覆盖60余个国家,以VLA模型KOM2.0赋能服务场景,实现酒店、餐饮等行业“岗位化”落地。
04 核心技术突破与瓶颈
关键技术进展:世界模型成为核心突破方向,具备生成性、多模态、交互性三大能力,助力机器人突破空间智能瓶颈;VLA大模型实现“视觉-语言-动作”闭环,提升任务泛化能力;灵巧手向高自由度、高感知能力演进。 现存核心瓶颈:硬件层面缺乏统一标准,传感器、关节等组件接口不统一导致集成成本高;算法层面仿真与现实存在鸿沟,运动控制稳定性待提升;高端部件国产化不足,行星滚柱丝杠良率、六维力传感器精度等与海外存在差距。
05 未来趋势展望
技术演进:从单体智能向群体智能升级,通过“数据-模型-具身-数据”闭环机制,转化为可规模部署的通用劳动力;硬件标准化与软件生态化成为突破方向。 场景落地:短期聚焦工业制造与特种安全,中期渗透商用与高价值民生服务,长期普及家庭陪护与生活助理;2030年人形机器人市场规模预计达254亿元,较2025年增长十倍以上。 生态竞争:行业竞争转向技术底座、供应链体系与盈利能力的综合较量,形成“通用基础平台+专业应用模块”双轨格局;企业加速全栈化布局,供应链整合与全球服务网络成为核心竞争力。








报告免
费领取
关注公众号,在公众号聊天界面回复
【获取资料】(建议直接复制标蓝字),获取报告全文PDF


