
零碳园区建设的核心路径是什么,工业园区如何实现产业升级与生态保护的协同共生?
《零碳园区白皮书系列——苏州工业园区》白皮书由荣续智库发布,系统梳理了苏州工业园区零碳建设的实践路径与创新成果,为全国工业园区绿色转型提供了可借鉴的“园区样本”。
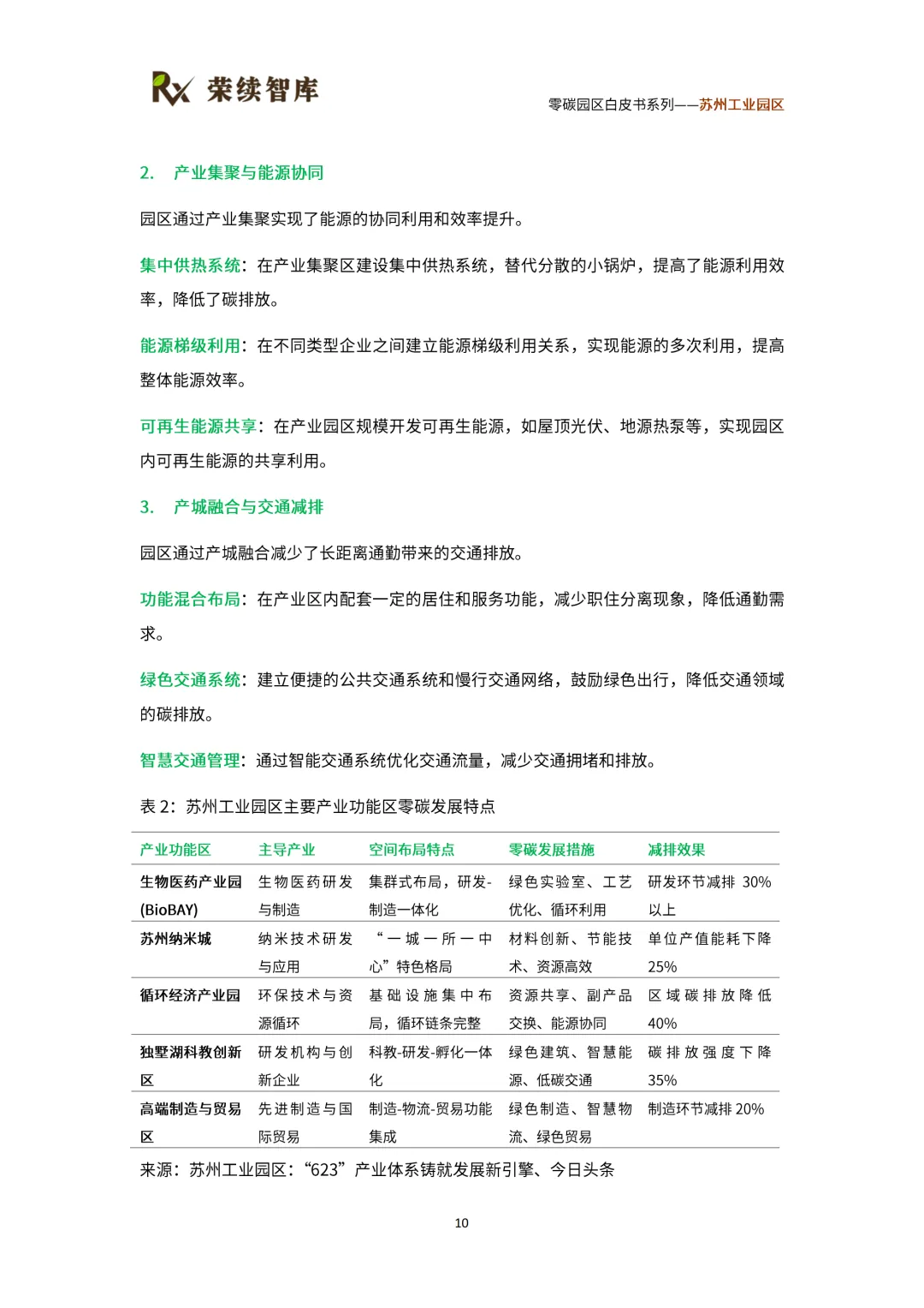
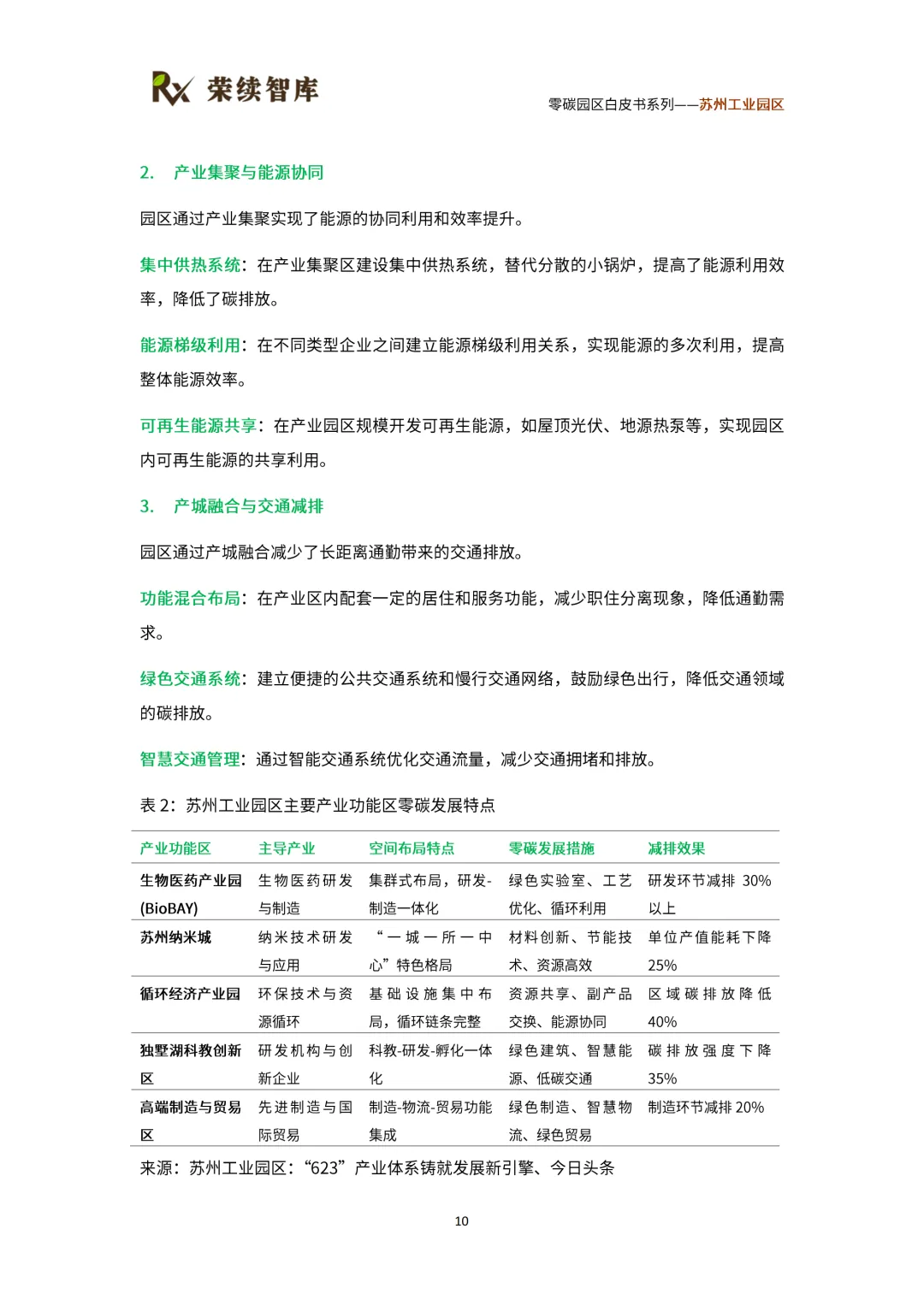
点此下载完整版白皮书
作为国家首批碳达峰试点园区、国家生态工业示范园区,苏州工业园区始终以先行先试的担当,立足“产城人融合”发展根基,以“高比例绿电供给消纳+高能效制造+高水平循环利用+数字化治理”为核心路径,依托从“2+3+1”到“623”再到“2+4+1”的递进式产业体系,推动绿色转型与产业升级同频共振。2024年,园区实现地区生产总值4002亿元,规上工业总产值6909亿元,在经济稳步增长的同时,清洁能源占比超90%,构建了经济发展与生态保护的良性互动格局。
园区在零碳建设中,全面推进能源转型、产业降碳、循环利用、数字治理四大领域攻坚。能源方面,累计并网光伏容量超430兆瓦,建成350兆瓦时储能项目,构建“光伏-储能-充电桩-综合能源站”区域能源互联网络;产业方面,培育21家国家级绿色制造体系企业、8家市级“近零碳”工厂,电子信息、生物医药等主导产业单位产值碳排放显著低于全国平均水平;循环利用方面,工业固废综合利用率达99%,循环经济产业园年处理各类固废超200万吨;数字治理方面,搭建“碳脑”双碳智慧管理平台,实现碳排放实时监测与精准调控。
















零碳之路道阻且长,行则将至。苏州工业园区通过政策引导、技术创新、企业主体、协同共治的零碳发展生态,既形成了可复制的规模化实践经验,也提供了针对性的分行业转型方案。未来,园区将持续深化零碳转型,为先进制造业与现代服务业融合发展背景下的零碳路径探索贡献更多“园区智慧”,共同绘就人与自然和谐共生的美好图景。
点此下载完整版白皮书




