
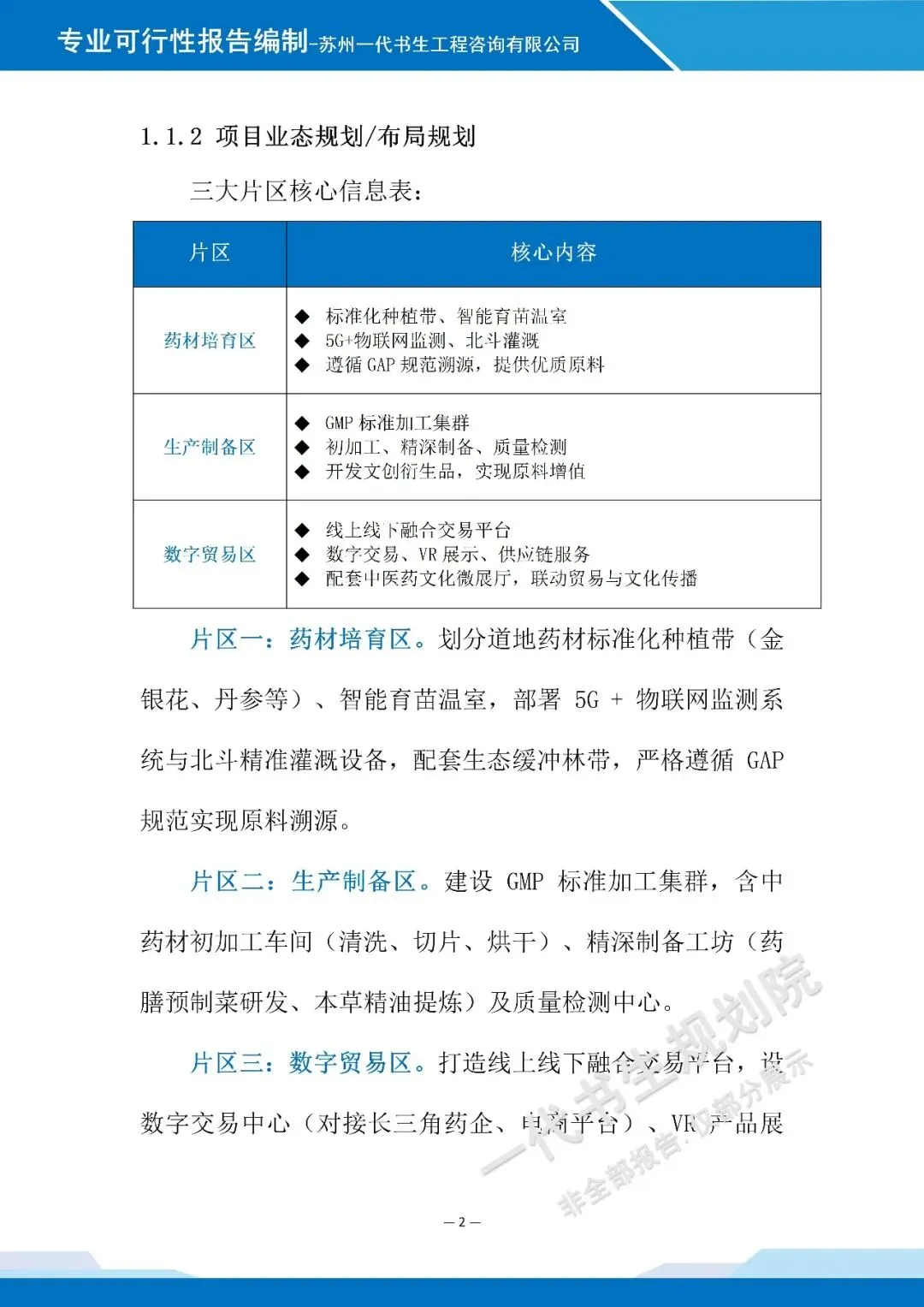
以下为可研报告的概要
项目可行性报告编写
请联系:17312436919
其一,精准分子育种技术可行性,重点论证MediPlant-NEPE引导编辑等新型技术适配性,结合道地药材特性,明确活性成分定向提升、珍稀品种脱毒培育方案,凸显技术差异化,破解传统育种周期长、品质不均难题。 其二,育繁推一体化创新模式论证,聚焦“科研+企业+合作社”多元利益联结机制,结合数字化溯源、VR技术推广等举措,测算良种推广效率与收益,衔接政策支持要点,体现集约化转型趋势。 其三,场景化与共富导向适配,兼顾林下仿野生培育、航天育种等特色场景,论证项目与乡村振兴衔接的可行性,测算生态价值与药农增收效益,凸显项目在种质资源保护与产业共富中的双重价值。












产业规划咨询、概念规划设计
项目可行性报告撰写
行业分析报告编制
项目规划设计、可行性报告编制,请联系:17312436919。


