需要下载完整版报告的朋友,可以扫下方优惠券付费成为会员,40000+份报告,随意下载,不受限制,报告涵盖全行业,星球保持每日更新。客服微信:sgcwjc

专业/及时/全面的行研智库
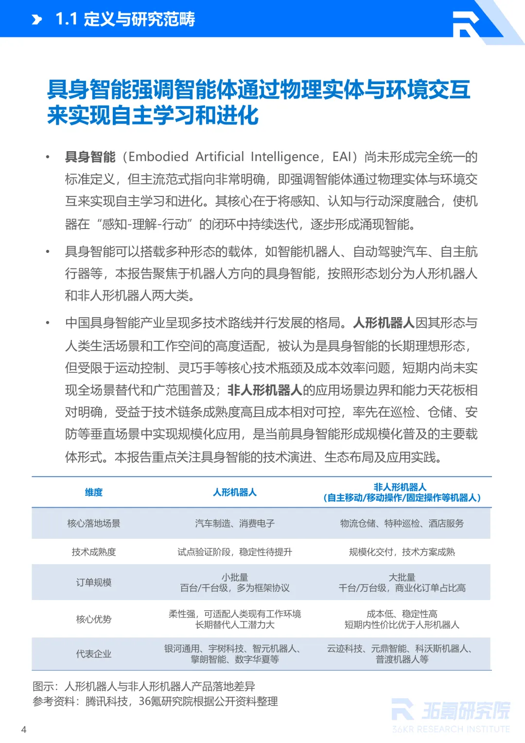
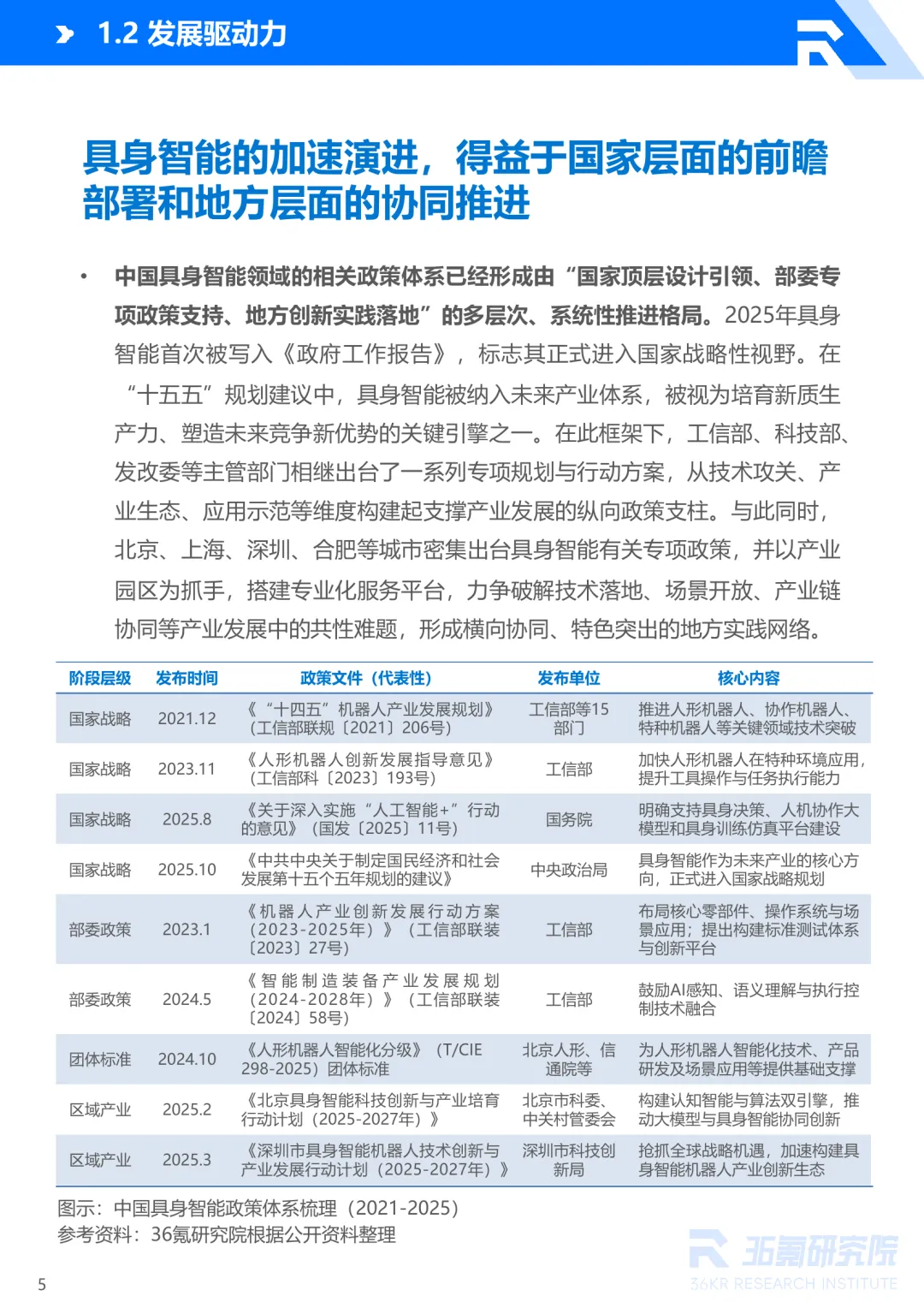
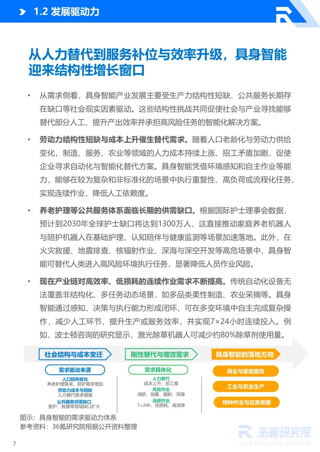
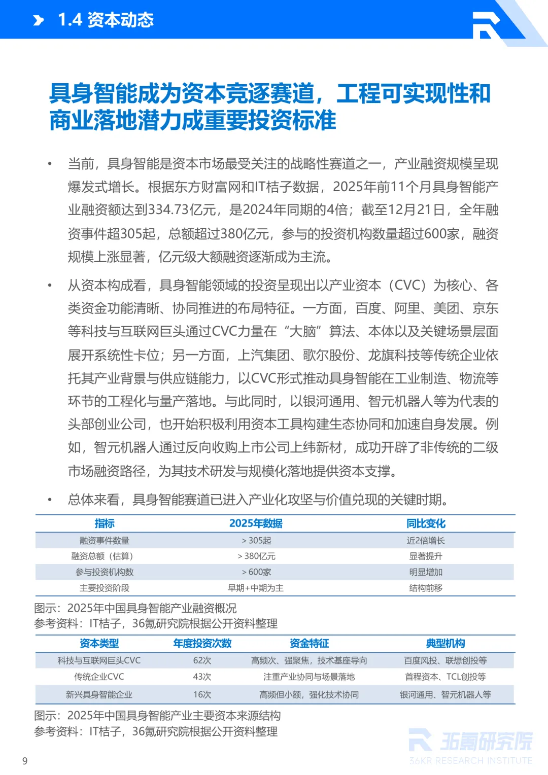
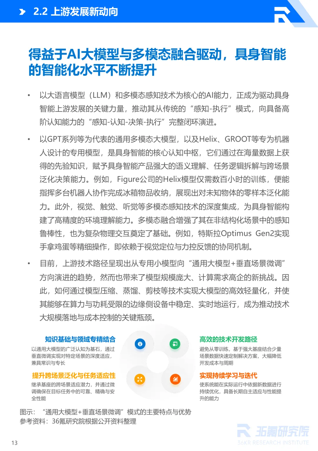
中国具身智能产业在政策、技术、需求与资本等多重因素推动下,正进入快速发展阶段,逐步构建起完整的产业推进体系。国家及地方层面已将具身智能纳入未来产业战略,技术方面大模型、多模态融合和仿真训练等关键技术不断突破,推动机器人向真实场景延伸。人口老龄化、劳动力短缺以及公共服务缺口,催生了对具身智能的替代需求。行业融资额与投资数量持续增长,显示出资本市场的高度关注。人形机器人作为具身智能的重要载体,正在进入规模化放量和商业落地的关键阶段。产品价格持续下降,预计未来将实现十万台级别的量产。商业化进程加快,工业领域成为重点拓展方向。除硬件成本下降外,机器人大脑的技术演进是关键突破点,特别是“世界模型”技术的发展,将决定人形机器人能否突破空间智能瓶颈,提升环境理解和自主决策能力。具身智能正从技术闭环向生态协同转变,中国市场将进入生态层面的综合竞争。技术底座、盈利能力与供应链体系将成为竞争的核心要素。具身智能将在世界模型、数据闭环与协作机制的推动下,转化为可大规模部署的通用劳动力,其应用场景将根据技术成熟度和环境复杂度逐步展开,形成多层次的市场空间。产业呈现多技术路线并行发展的格局。人形机器人因形态接近人类,被认为是长期理想形态,但受限于运动控制、灵巧手等核心技术及成本问题,短期内难以全面替代。非人形机器人则因其技术成熟度高、成本可控,在巡检、仓储、安防等垂直场景中率先实现规模化应用,成为当前具身智能普及的主要形式。两者在不同场景中各有优势,共同推动产业发展。
来源:36氪研究院














完整版报告已上传至星球,扫下方优惠券加入即可下载所有报告


戳“阅读原文”下载报告


