推广 热搜: 采购方式  甲带  滤芯  带式称重给煤机  减速机型号  气动隔膜泵  无级变速机  链式给煤机  履带  减速机 

《中国企业出海:网数合规案例分析报告》解读:跨境业务的合规风险与破局指南

   日期:2026-02-26 08:33:11     来源:网络整理    作者:本站编辑    评论:0    
《中国企业出海:网数合规案例分析报告》解读:跨境业务的合规风险与破局指南

报告来源:资料版权归原发布机构所有,若有侵权,联系删除。

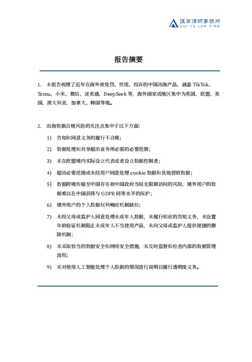
《中国企业出海:网数合规案例分析报告》聚焦 TikTok、Temu、DeepSeek 等企业出海合规案例,覆盖欧美、日韩等核心市场,揭示九大高频风险,数据跨境传输、未成年人保护、Cookie 使用合规成为重灾区,违规企业面临巨额罚款、产品禁用等严重后果。
报告深度拆解合规痛点解决方案,强调企业需建立全流程合规机制,包括明确数据处理边界、设置欧盟境内代表、完善权利响应机制等。区域政策适配 + 技术安全保障是破局关键,为出海企业规避合规风险、稳定海外业务提供实操指引。
点击《中国企业出海:网数合规案例分析报告》可获取完整版,解锁案例细节与合规落地工具包!
如需获取本报告
关注大数研报引擎后台
回复关键词“报告”免费领取
扫描下方二维码可获得完整内容
名额有限快来领取吧!

【扫码添加,获取完整报告内容】
微信改版啦,
再不星标我们,你就看不到我们了……
星标我们,出海不迷路

往期推荐

01

《2025Q1中国旅游企业出海趋势洞察报告》解读:全球化征程中的机遇与差旅新挑战

02

《跨境电商服务商网络赋能产业带增长报告》解读:服务商领航,产业带出海的全链路增长密码

03

《以云计算+AI为主线看阿里巴巴未来发展》解读:AI全域赋能的科技巨头增长新路径

 
打赏
 
更多>同类资讯
0相关评论

推荐图文
推荐资讯
点击排行
网站首页  |  关于我们  |  联系方式  |  使用协议  |  版权隐私  |  网站地图  |  排名推广  |  广告服务  |  积分换礼  |  网站留言  |  RSS订阅  |  违规举报  |  皖ICP备20008326号-18
Powered By DESTOON