手机版
二维码
购物车
(
0
)
供应
求购
公司
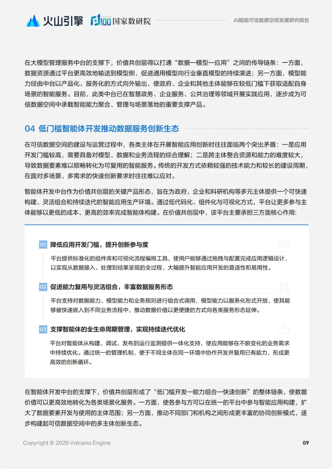
团购
展会
资讯
招商
品牌
人才
知道
专题
图库
视频
下载
商圈
推广
热搜:
采购方式
甲带
滤芯
气动隔膜泵
减速机型号
减速机
履带
链式给煤机
带式称重给煤机
无级变速机
首页
供应
求购
公司
团购
展会
资讯
招商
品牌
人才
知道
专题
图库
视频
下载
商圈
首页
>
资讯
>
展会资讯
国家数研院:人工智能赋能可信数据空间发展研究报告
日期:2026-02-25 19:46:45 来源:网络整理 作者:本站编辑
评论:0
国家数研院:人工智能赋能可信数据空间发展研究报告
数字经济正以前所未有的速度重塑全球经济格局,而数据作为这一时代的核心生产要素,其价值已渗透到 经济社会的每一个环节。从农业生产的精准调控到工业制造的智能升级,从金融服务的高效运转到公共服 务的普惠延伸,数据的高效流通与深度应用成为驱动产业变革、提升治理效能、改善民生福祉的关键力量。 随着数字技术与实体经济融合的不断加深,数据规模呈指数级增长,其跨域、跨行业、跨主体的流通需求 日益迫切,数据要素市场化配置已成为衡量国家数字竞争力的核心指标,更是推动经济高质量发展的重要 引擎。
然而,数据要真正“供得出、流得动、用得好”,必须解决“不愿共享、不敢共享、不会共享”的三个难题。 在此背景下,可信数据空间应运而生。作为实现数据“可用不可见、可控可追溯”的新型基础设施,可信 数据空间正成为破解数据孤岛、激活数据价值的战略支点。
在数据安全与流通效率的双重诉求下,传统数 据共享模式面临着权属界定模糊、安全合规风险高、价值分配不均等诸多挑战,而可信数据空间通过构建 统一的信任机制、规范的数据治理规则和灵活的技术适配框架,为政府、企业、科研机构等多元主体提供 了安全可控的数据流通利用环境,促进数据要素在不同场景下的高效协同,从而释放数据的乘数效应。 人工智能技术的发展,为可信数据空间的建设提供了新的驱动力。面对海量异构数据的治理难题、动态复 杂的安全威胁以及多元主体的协同需求,传统技术手段已难以满足实际应用场景的要求。
而人工智能凭借 其跨模态理解、自主决策、协同优化等能力,正从价值共创的生态化构建、数据资源的智能化交互、可信 管控的动态化平衡等多个维度,为可信数据空间注入新的活力。从多模态大模型打破数据壁垒,到安全智 能体实现实时风险预警,再到低代码开发平台降低数据产品创新门槛,人工智能正在重新定义数据治理的 范式,推动可信数据空间从“合规底线”向“价值高线”跃升,最终实现数据要素的安全流通与高效利用, 为数字经济的可持续发展提供强大支撑。
近年来,全球主要经济体及区域性组织积极推进数据空间战略布局,将其视为推动数据要素流通和释放数 据价值的核心载体。 欧洲以完善的法律体系和数据治理规则为核心,推动数据空间建设走在全球前列。《欧洲数据战略》明确 提出建设欧洲共同数据空间作为数字化转型的战略基石,通过基础设施与数据治理机制相结合,推动数据 在健康、农业、制造等重点领域的共享与应用。
欧盟陆续出台《数据治理法案》《数据法案》《数字服务法 案》《数字市场法案》等法律文件,为推进数据空间建设提供统一的法律规则,并在文化遗产、旅游、交 通和健康等细分领域发布专项政策文件,细化建设目标与实施路径。
由欧盟资助的 GAIA-X 项目旨在构 建一个符合欧洲标准和价值观的、可互操作的数据基础设施框架,对全球数据空间架构设计产生了深远影 响。据国际数据空间协会(IDSA)统计,截至 2025 年 3 月,全球已形成约 190 个数据空间案例,其中 欧洲占据主导地位。 美国依托市场活力与技术创新优势,形成以企业为主导的数据空间发展模式。
更多信息下载,点击以下链接
智联招聘&北京大学国家发展研究院:2025年人力资源发展趋势报告-破局向新+持续向上.pdf
北京大学基于数实融合的可信数据空间白皮书 2025.pdf
北京大学DeepSeek系列:提示词工程和落地场景.pdf
阅读全文并下载,
点击 ↓ 小程序,下载文档
打赏
更多
>
同类资讯
• 【市场报告】数据说话|八大亮点,
0
条
相关评论
推荐图文
推荐资讯
点击排行
0
1
2026-01-26 可转债市场统计报告
0
2
报告期内发生非同一控制下企业合并增加子公司的合并处理
0
3
【V报告387期】174个最新行业研究报告免费下载,推荐妆容趋势,猫粮行业,海外游戏,零售新品,小宇宙年度,太空算力,飞行汽车,GEO等
0
4
全球首发!一人公司报告: 百页级全AI制作
0
5
从供需关系看CPU 光纤行业涨价趋势
0
6
2026 年 1 月 26日 A 股市场每日复盘报告
0
7
2025年中国电力行业报告(极简版)
0
8
什么是特种陶瓷?我国特种陶瓷行业分析
0
9
“翘尾”行情 | 2026年1月房地产企业新增土地储备报告
网站首页
|
关于我们
|
联系方式
|
使用协议
|
版权隐私
|
网站地图
|
排名推广
|
广告服务
|
积分换礼
|
网站留言
|
RSS订阅
|
违规举报
|
皖ICP备20008326号-18
(c)2008-2022 免费发布网 All Rights Reserved