
2018年行程过半,国际贸易摩擦不断升级,国内经济调结构去杠杆稳步进行,房地产行业调控未见放松,而规模高位的峰值时代仍在延续,上半年全国商品房成交额再创新高,达到6.69万亿。
与此同时,房企升级转型动作不断,行业掀起了一股“去地产化”的浪潮。
我们认为,所谓的“去地产化”,实际上是房地产逐渐成为继互联网之后的另一种新型链接,将实体经济发展所需要的资金、人才、产业、税收等各种要素实现有效链接。
这种新型链接,在当前形势下具有时代意义,对房企而言,是从开发商向综合投资服务商的重要切换,对国家而言,则是通过房地产的新型链接作用,促进实体经济发展,推动城乡建设、科技进步、人民美好生活等发展目标达成的重要手段。
房企作为天然的资源整合专家,如何扮演好这种新型链接角色,任重而道远。
本次年中重磅总结由保利地产战略研究院、保利投顾联合出品,报告分为两个部分。
聚焦行业长期发展:重点关注房企升级转型方向,房企“去地产化”的实质,是作为一种“新型链接”的整体发展定位的转变。
02
聚焦行业短期调整:重点关注货币环境和棚改政策调整下的市场走势,三四线楼市预计将面临阶段性见顶。
Part 1
中长期行业发展机遇
房地产成为一种新型链接

中国经济正值换挡之际,城乡建设面临新任务,土地市场供应主体——地方政府决策目标转变,新经济动能的培育成为政府发展重要导向,房企向产业靠拢、向实体经济靠拢,升级企业发展定位顺应行业变革形势。与实体经济融合,房地产行业中长期发展焕新机。

行业发展新机遇
房地产具备链接各类资源的天然基因,与“产业”融合共筑城市“新发展”

房地产作为实体载体,可链接人、资本、产业,投资产业、向地产子领域产业链延伸发展。
当前房企“去地产化”浪潮的背后,实质是企业战略发展定位的升级,以捕捉行业中长期发展的新机遇。
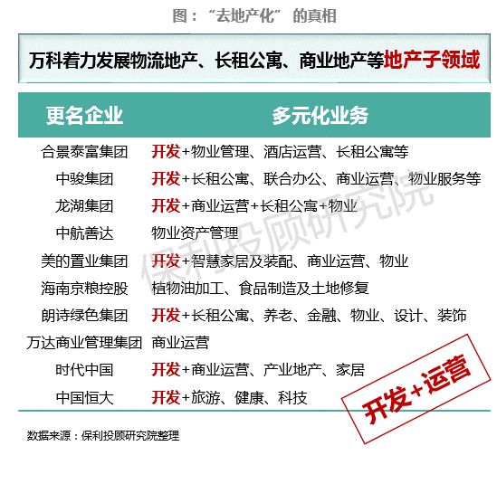
新浪潮:“去地产”淡化“开发”角色,向“开发 +运营”战略升级
房企顺应行业发展变局,升级企业发展战略,由“单一开发”向“开发+运营”发展,包括为了获取土地资源的“运营”,如各种产业资源拿地,亦有房地产运营子领域发展,如长租公寓、养老地产、物流地产等。



2
新模式:产城融合发展下,房地产成为经济新型“链接”方式
房地产已经成为互联网之后的另一种链接,这种链接将比互联网更有优势。互联网是用技术创新扫平障碍,而房地产则更扎实,可链接“人、资本、产业”等多方资源,实现资源要素的优化配置,助力产业升级发展、推进城乡建设。

作为载体的房地产向实体经济融合发展,是房地产行业发展的新机遇,房企升级企业发展战略、推进这种“新型”资源链接的实现,将获得更广阔的发展空间。
万科发展物流、投资文化产业;碧桂园进军农业;保利投资大健康产业链、发展军民融合产业;恒大投资新能源汽车、与中科院达成合作共同孵化高科技产业,都是在尝试使“地产”成为城市经济发展的新“链接”形式。


房地产成为“新型”链接大背景
土地供给侧变革——未来各线城市房地产运行市场逻辑将存根本性差异

各线城市面临的土地约束条件存较大差异,供给侧变革因地制宜。
一线城市:供给弹性极低型,面临供给不足的硬约束,供需矛盾突出;
二线城市:供给弹性适中型,仍有一定增量空间;
三四线城市:供给弹性超强型,能迅速释放供应,缓和供需矛盾。

1
土地出让方式转变:政府以土地衔接资源导入倾向明显
在产城融合发展统一导向下,各地土地招拍挂市场捆绑各类条件出让情况明显增多,多地实施“限房价、限地价、竞自持”,同时,将产业资源导入作为竞拍要求亦十分常见。
房企导入产业发展资源成为拿地“敲门砖”,如碧桂园科技小镇、保利军民融合小镇

2
土地供应结构性变革:构建政策性住房土地供应体系
深圳二次房改:将供应端切分,意图重构住房供应体系
深圳“二次房改”:明确供将住房需求划分为4类,对供应形式、供应对象、供应价格等方面均作了细化安排。
人才住房与安居型商品房的交易模式设想,是深圳新住房模式改革探索中的一大亮点。设置封闭流转期防止短期套利行为发生,满足年限后,通过补差价的方式可上市交易,两类型产权仍可享有资产增值收益,但获利空间受到一定限制。

北京共有产权房:先行实践供应端变革
2017年北京出台正式文件,已推出38宗共有产权用地,约403万㎡,目前已有多个共有产权项目入市。
在共有产权等新型市场制度建设上,政府充分借鉴98年房改的经验。一线城市供应端结构调整比想象中来得更快,北京共有产权项目入市经验表明操盘逻辑与商品房市场差异显著,房企开发模式需要适应调整。

Part 2
短期市场形势
三四线市场将阶段性见顶

全国市场轮动分化,一二线在行业严调控下成交势能减弱,三四线接棒铸就过去两三年房地产市场“大繁荣”。
而在当前地产金融环境难有大改善、棚改等多项政策调整变数下,三四线市场阶段性见顶趋势已显现,房企宜客观认清市场形势变化,提前布局应对市场短期调整。

关键变量分析:地产金融环境
货币“放水”但非“漫灌”,行业资金紧绷形势难改善

1
趋势:不宜对宽松货币环境存过多期待
当前的宽松货币政策“放水”但非漫灌,动因主要有二:对冲外围经济利空因素,稳定金融市场预期;疏通货币流动性至实体经济,修复信用环境,对冲经济下行风险。
地产行业不宜对宽松货币环境存过多期许,但亦存部分积极因素,如居民按揭环境改善有望带动销售回笼加速。
从房企融资端来看,金融监管框架变革下,“大水漫灌”地产的非标渠道已被堵,近期监管层举措仍释放“严控地产杠杆”信号,下半年房企融资端难有大改善。
从房企到位资金看,按揭和定金与预付款走势分化,宽货币基调下,下半年销售回笼环境有望改善。

从居民房贷端来看,房贷利率虽仍有升高但幅度明显趋缓,利率大幅攀升时间点已过。在流动性整体宽松、利率水平趋稳下,居民端信贷存改善空间,房贷利率企稳可期。
但需注意近一两年三四线购房加杠杆较快,银行对三四线城市按揭管控趋严,资金或重新回流一、二线。


2
企业策略:稳健财务抗行业风险
房企资金面临“强约束”,偿债压力增大而融资不顺畅,“现金流”管理重要性凸显。现金为王、加紧回笼资金,确保财务稳健,以应对行业短期调整风险。



关键变量分析——三四线走势
棚改等多重变数下,三四线市场加速变化、走向分化

解读:货币化支持力度已预期减弱,不宜扩大影响
棚改政策调整早有端倪,货币化支持力度本就预期减弱。棚改政策调整也非“一刀切”,收紧是趋势,但不宜夸大影响。
“国开行上收棚改审批权”更应放置在地方债务清理的大环境之下去理解。
★
2017.8 住建部等六部委
住宅去化周期15个月以下的市县,应控制棚改货币化安置比例,更多采取实物安置
2017.11 住建部联合国开行农发行
住宅库存不足、房价上涨压力较大地区,仍以货币化安置为主的2018年新开工项目,不予棚改专项贷款支持
2018.1-4 山东、湖南、江西、广东、安徽表示因地制宜货币化安置
山东:拆迁过程鼓励实物安置,取消货币化安置奖励
湖南:商品住房库存不足、房价上涨压力较大的市县, 要及时取消棚户区改造货币安置优惠政策
江西:因地制宜实施棚改货币化安置,住房供需矛盾突出的市县应加大实物安置住房建设力度
广东:控制棚改成本,实现收支平衡,因地制宜推进棚改货币化安置
安徽:各地要合理控制棚改货币化安置比例,商品住房供需紧张的市县,要进一步降低货币化安置比例
2018.6 机构、媒体误读政策,爆出取消棚改货币化安置
2018.7 住建部棚改会议
① 2018年将持续推进棚改
② 货币化安置并未取消
③ 明确提出棚改不搞一刀切,强调因地制宜推进货币化安置,去化周期15个月以下、房价涨幅压力大地区以实物安置为主
2
作用:货币化有助释放需求,但非唯一影响因素
棚改力度全国差异显著,山东棚改规模冠于全国,河南、贵州、湖南紧随其后,而东南部沿海地区棚改规模普遍偏小、货币化安置力度也较弱,尤其以广东、福建为代表,广东棚改规模全国居末、货币化安置占比不足两成。
棚改货币化影响不应一概而论。2017年棚改货币化安置力度较大的省份中,大部分高于全国商品住宅销售增速平均水平5.3%,例如江西、河南、贵州等省商品住宅销售增速超10%;但山东、湖南棚改力度位居一二,但商品住宅销售增速却并未超越全国平均水平。
可见,棚改货币化对住房需求的释放有一定助推作用,但非唯一影响因素。

3
趋势:多重因素共同作用下,三四线城市加速变化、走向分化
三四线城市的矛盾,是供给弹性大与购买力不足的矛盾,周期的波动容易大起大落。
随着库存逐步补充,将走向分化。加之金融市场动荡、资金回流一二线,尤其是下半年房地产税会有系列动作,相关信息将明显影响市场预期,购房者将优选配置优质资产,部分三四线资产或将承压。

不同三四线城市在供给侧和需求侧表现差异较大。供应端需高度关注土地供给量。需求侧需把内生需求和外溢需求分开把握。从需求侧可以分为以下三类:
外溢型三四线:调控不放松,重回内需,容量预期下调,如环京、沪、深等城市。
02
依赖棚改型三四线:市场缩量,后市遭受遇冷风险,如山东、湖南等棚改大省三四线和非主要城市群三四线城市面临走弱风险。
03
内需型三四线:依赖本地改善客群与乡镇进城客群,考验价格承受能力

4
企业策略:全国轮动分化,房企城市投资需分类分析
当前市场呈现前所未有的错综复杂性,东边不亮西边亮的城市之间互相对冲,导致总体呈现出一种“稳定感”,但平稳的表面下其实蕴含着危机。
三四线量价见顶、市场风险逐步显现,必须分类分析、甄别风险。“三四线之王”的碧桂园暂停“全覆盖”战略,就是一个信号。
在资金强约束、市场风险增大,行业面临短期调整,房企投资需更理性,落实“房住不炒”,抓住真实的居住需求,真正做到深耕城市。
来源:保利地产(poly_realestate),本文已获授权,对原作者表示感谢。

点击下面的小程序立即体验明源云租赁,让多业态资产运营一手掌握!


