
文章摘要
绿色甲醇降碳优势明显,生产成本成为推广主要制约因素。根据原料来源及碳排放强度,甲醇可以分为传统甲醇、低碳甲醇及绿色甲醇等。绿色甲醇定义尚未统一,主要围绕原料来源及碳排放等标准进行界定。与传统甲醇相比,绿色甲醇优势主要在于其减排效果以及对二氧化碳的消纳能力。当下制约绿色甲醇推广的主要因素为生产成本,相比之下电制甲醇降本空间较大。
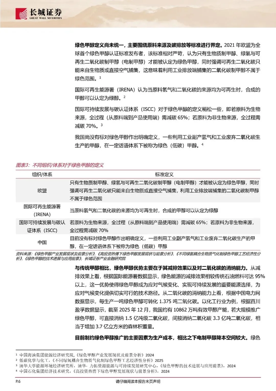
文章内容







受篇幅限制,仅为部分报告预览
回复暗号:绿色甲醇行业深度报告:IMO减排框架下需求向好,降本预期有望打破成本枷锁-260130-长城证券-33页

-------------------------------------------------------------------------
*免责声明:以上报告均为本公众号通过公开、合法渠道获得,报告版权归原撰写/发布机构所有,如涉侵权,请联系删除;本号报告为推荐阅读,仅供参考学习,不构成投资建议。
往期报告精选











点分享

点收藏

点点赞

点在看


