调研报告 | 2026年-2031年我国分布式能源行业市场趋势分析调研报告-分布式能源投资可行性分析-2026年分布式能源发展趋势调研报告

项目可行性研究报告、市场调研报告
项目计划书、项目立项申请报告编制
请联系:17312436919
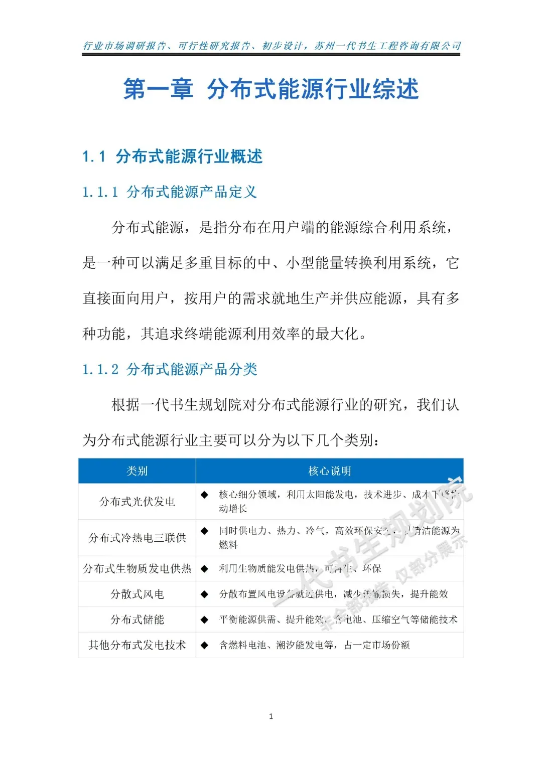
《2026年-2031年我国分布式能源市场发展趋势分析预测报告》在“双碳”目标引领与能源转型推进下,分布式能源行业迎来发展黄金期,同时也面临多重瓶颈制约,机遇与挑战并存。发展机遇主要体现在三个角度:一是政策赋能,国家及地方出台配套政策,推动新能源全面入市,明确储能配储要求,为行业发展提供稳定支撑。二是市场扩容,工商业、建筑、农村等多元场景落地,虚拟电厂、源网荷储一体化模式推广,激活行业发展动能。三是技术驱动,储能、物联网等技术突破,提升分布式能源稳定性与可控性,降低运营成本。行业挑战主要集中在三个方面:一是并网消纳受阻,部分区域配网容量不足,出现电网拥堵,分布式能源接入受限。二是市场机制不完善,绿电交易参与度低,商业模式单一,项目收益稳定性不足。三是成本与运维压力,储能等配套设施增加初始投资,项目分散导致运维效率低、成本偏高。总体而言,分布式能源行业发展潜力巨大,唯有破解并网、机制、成本等难题,才能充分释放产业价值,助力新型能源体系构建。产业规划咨询、概念规划设计
项目可行性报告撰写
行业分析报告编制
项目规划设计、可行性报告编制,请联系:17312436919。