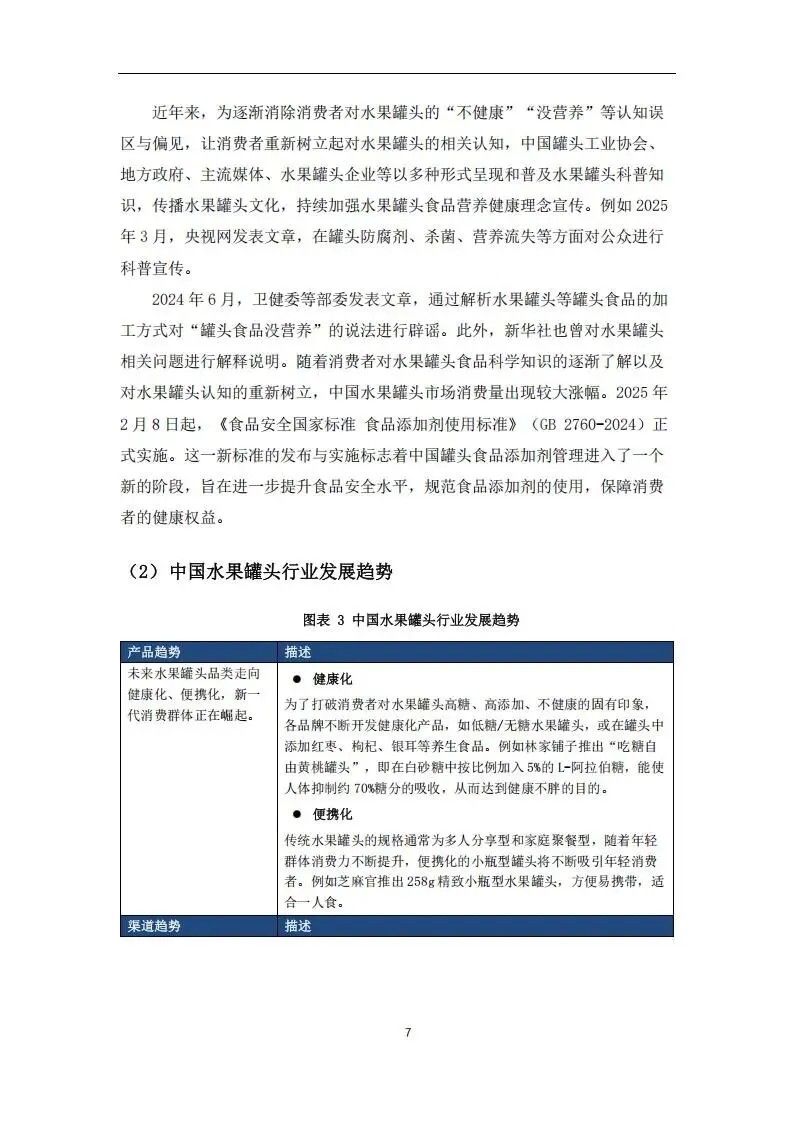
2026年沙利文中国黄桃罐头市场研究报告,从行业赛道、企业竞争、市场份额等维度,梳理了黄桃罐头所属的罐头食品行业发展脉络,剖析了黄桃罐头行业的现状、格局与趋势。罐头食品行业历经启动、高速发展、震荡期后步入成熟期,2018-2025年市场规模稳步增长,2025-2028年将以8.6%的年均复合增长率加速发展,增长核心源于供需两端的结构性改善。作为细分赛道的水果罐头行业,正通过设备自动化升级降本增效,2025年1-10月出口表现平稳,且行业通过科普宣传扭转消费者认知,新食品添加剂标准的实施也进一步规范了行业发展。
#01#
————
报告节选








#02#
————
扫码成为会员,仅需25/年
由于公众号资源有限,仅能展示部分少数报告,所有报告源文档均已上传到知识星球【开源报告】中。加入星球即可无限次下载所有报告,25/年,如有疑问请联系客服VX:kybg1818
↓微信扫码领优惠加入星球↓



