推广 热搜: 采购方式  甲带  滤芯  气动隔膜泵  减速机型号  减速机  履带  带式称重给煤机  链式给煤机  无级变速机 

AMC资管与助力地产行业化债报告合辑

   日期:2026-02-22 13:44:49     来源:网络整理    作者:本站编辑    评论:0    
AMC资管与助力地产行业化债报告合辑

AMC资管助力地产行业化债报告合辑,本篇包括

AMC纾困地产房企化债

房地产风险化解AMC作用初探

中国地方AMC行业展望2025

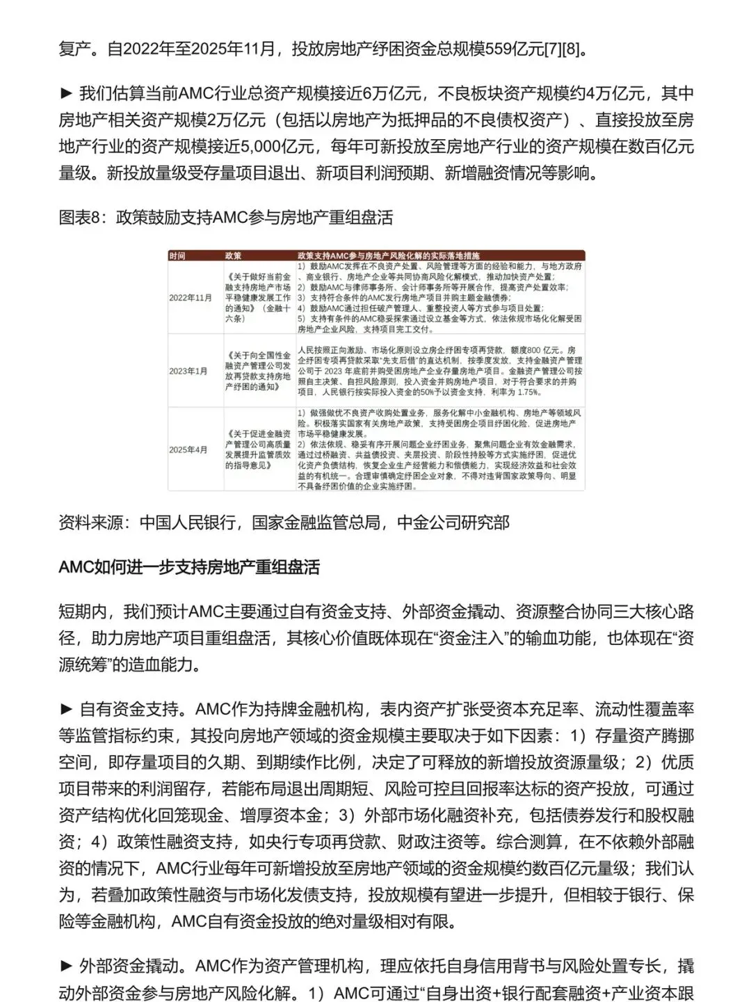
房产企业化债路径 | AMC如何支持重组盘活

常用融资工具、业务模式、项目案例

往期部分关联资料

2025城投企业转型化债报告\城投企业报告

陕西\西安城投企业报告\城投化债\城投改革

金地威新产业园资管运营报告\园区运营模式

产业园融资系列-园区ABS方式融资报告

东湖高新管理制度合辑\融资管理\担保管理

商业不动产多渠道融资方式浅析,模式+步骤

会员扫码领资料

更多资料请查看
以上内容由产业地产资料库整理编辑,转载需注明!部分图文来源于互联网,内容仅供学习参考,版权归原作者所有,如有侵犯版权请告知,我们将及时删除,感谢理解!
 
打赏
 
更多>同类资讯
0相关评论

推荐图文
推荐资讯
点击排行
网站首页  |  关于我们  |  联系方式  |  使用协议  |  版权隐私  |  网站地图  |  排名推广  |  广告服务  |  积分换礼  |  网站留言  |  RSS订阅  |  违规举报  |  皖ICP备20008326号-18
Powered By DESTOON