获取更多行业报告?、白皮书?、投资报告?、市场洞察?、趋势报告?、蓝皮书?,请添加小编微信号?MedicalLiasion
阿尔茨海默症(AD)早筛无疑是 2024 年体外诊断领域最受瞩目的细分赛道之一。
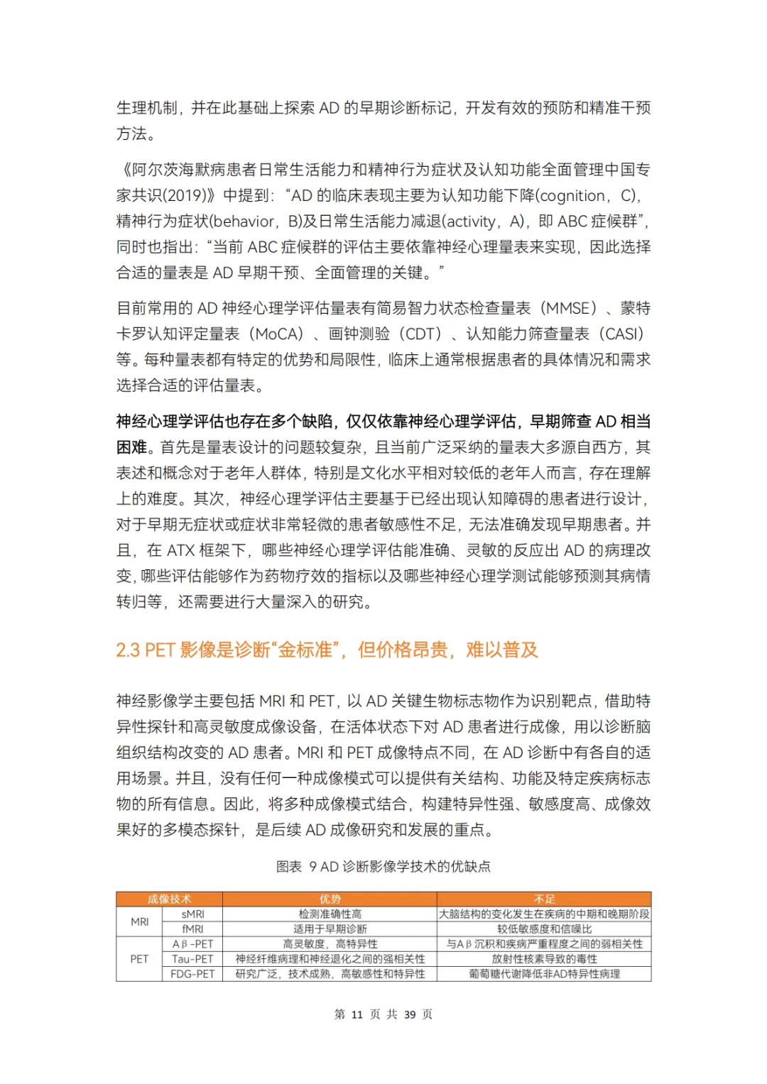
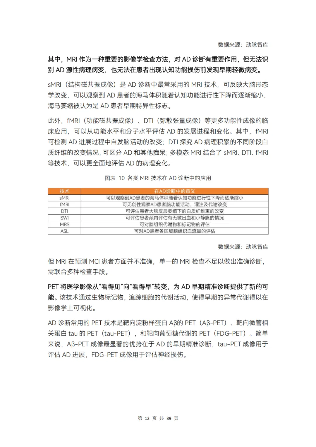
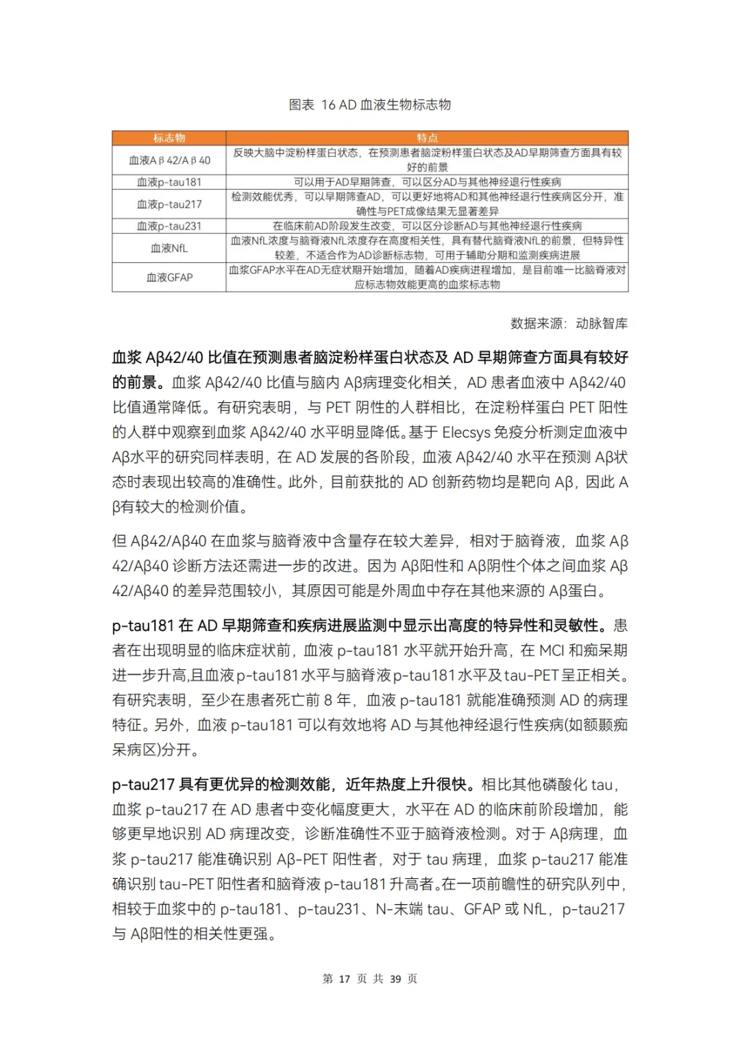
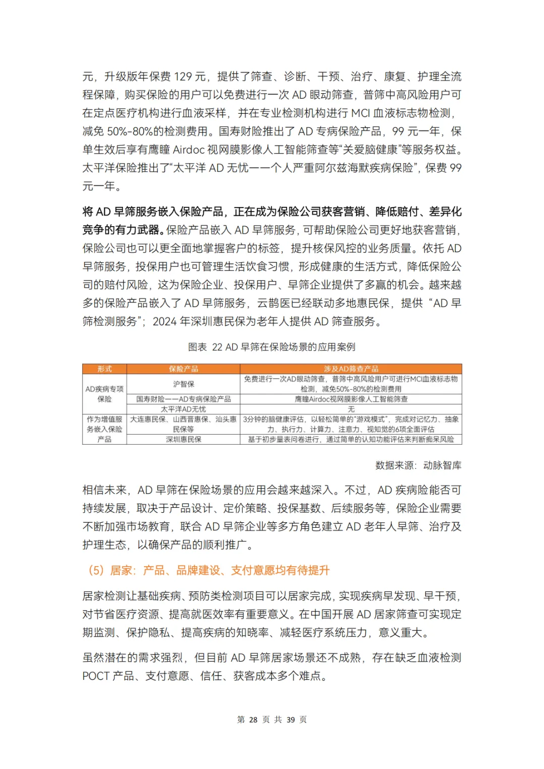
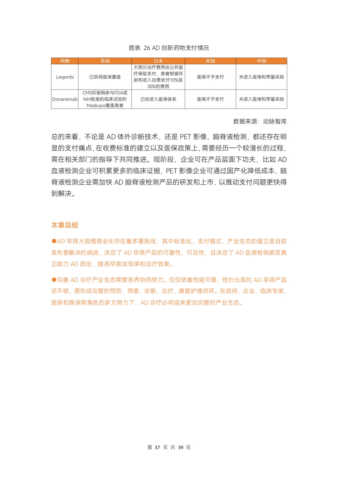
AD 是一种神经系统退行性疾病,通常隐匿起病,缓慢进展,是最常见的痴呆类型。此前,多奈哌齐、卡巴拉汀等 AD 药物仅起到延缓疾病发生的作用,治疗效果很有限。随着老年人口持续增加,早筛早诊理念不断深入,血液检测等创新诊断技术取得突破,以及 2023 年以来,AD 创新药物板块接连传来好消息,一扫数十年来的挫折与阴霾,带来了丰富的 AD 早筛机会。
基于此,动脉智库立足 AD 早筛,撰写了《2025 年 AD 早筛行业研究报告》,报告重点聚焦 AD 早筛,分析 AD 早筛生物标志物和检测技术的临床价值、发展趋势,探讨产品商业化策略。
点击“阅读原文”可下载完整版PPT!!
具体内容如下










































点击“阅读原文”可下载完整版PPT!!

?点击“阅读原文”加入医学联络官俱乐部!!


