
本篇报告为《2026年度策略报告之汽车零部件篇》,详细展望2026年汽车零部件行业总量、结构及行业竞争格局,AI催化智驾&人形机器人,全球化布局打开零部件长期空间,看好自主&新势力产业链+智能化&机器人增量。
以下为报告节选:


















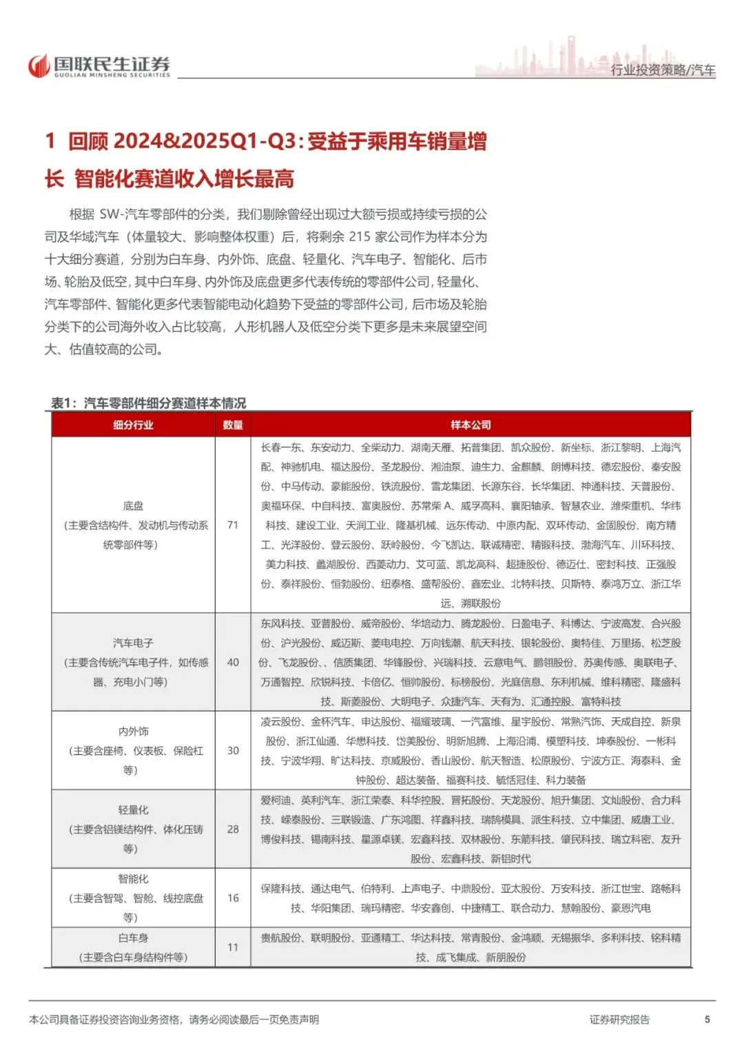
......
需要批量下载和及时更新最新汽车行业分析报告的朋友,可以加入我们的《车友圈》分享会,大量的中外文精品汽车行业分析报告及各类专题资料将会优先分享到车友圈中,加入即可下载全部报告。
《车友圈》加入请扫描以下二维码
↓↓↓

PS:加入《车友圈》1年内可免费下载《车友圈》内所有的报告,包括:智能网联、新能源、共享出行及传统汽车行业报告等,目前每天仍会新增至少1篇行业报告,欢迎加入。
如果你觉得本期分享的行业报告资料有帮助,欢迎把文章分享给身边更多的朋友~~~更多最新行业报告,请加入车友圈~
温馨提示:有任何问题可咨询相关工作人员,微信号:qichezhidi

长按上方二维码一键添加小编


