关注我们
以后就可以常见面啦!?
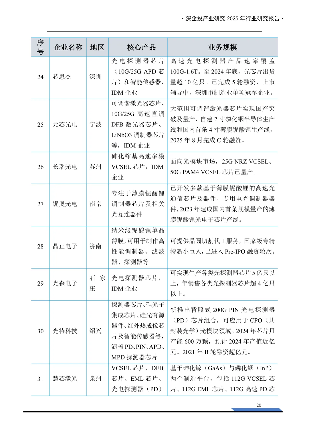
分享一份2025光通信产业链研究报告,AI浪潮提升对高性能计算资源的需求,光通信市场显著受益,全球市场规模已突破500亿美元,核心细分领域包括光电芯片、光器件、光模块与光通信设备,速率提升、CPO技术、硅光技术是未来发展趋势。中国是全球主要的光纤光缆生产国和消费国(高峰期占全球总消费60%),光通信产业链已形成从上游芯片、中游模块到下游设备的完整生态,在光模块领域全球前10企业中占7家,正加速突破高速率光芯片、光器件等关键技术,缩小与海外领先企业的差距。
报告主要内容
• 光通信技术原理和产业概况
• 细分领域产品、市场、竞争格局(光电芯片、光器件、光模块与光通信设备)
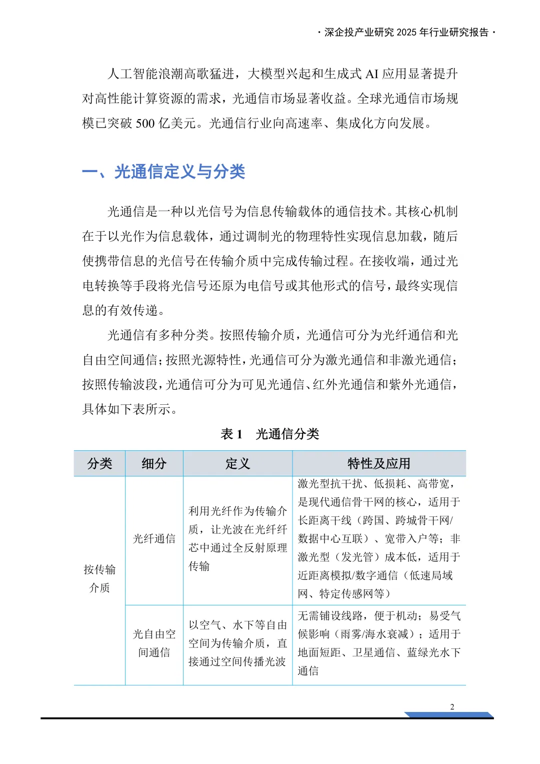
报告主要页面展示






















