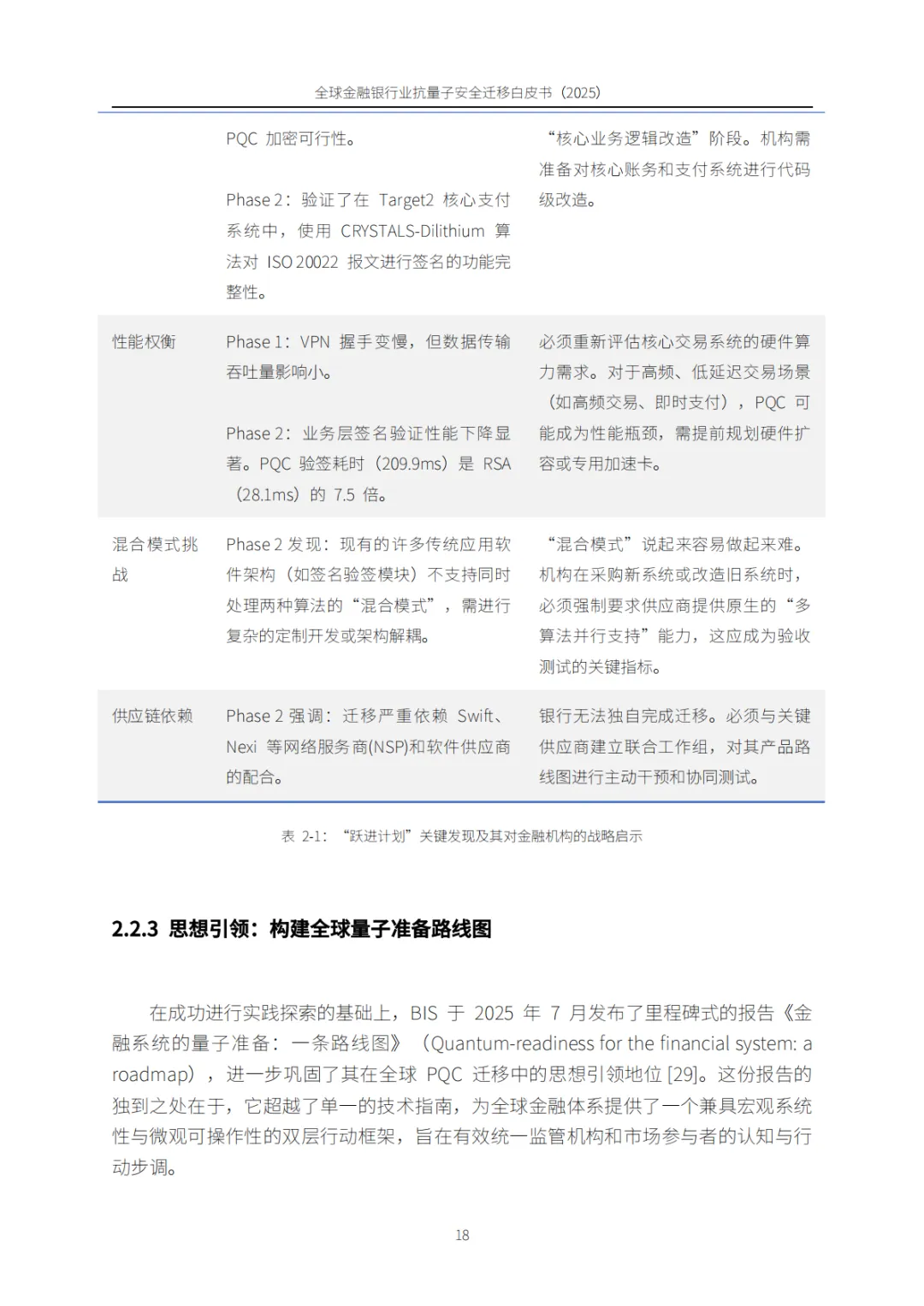
获取更多行业报告?、白皮书?、投资报告?、市场洞察?、趋势报告?、蓝皮书?,请添加小编微信号LceyDreamy
金融的本质是信任,而密码学是数字时代信任的数学基石。随着量子计算技术的飞速发展,这块基石正面临前所未有的挑战。“先采集,后破解”(HNDL)的风险已不再是遥远的理论假设,而是悬在全球金融体系头顶的达摩克利斯之剑。
作为长期深耕抗量子密码(PQC)领域的联合科研团队,我们密切关注全球技术演进,团队核心成员更深度参与了从基础理论探索到 NIST 国际标准制定的全过程。
我们深知,理论的完备并不等同于工程的坦途。在承担中国科技部“银行业及其关键基础设施信息系统的抗量子密码迁移技术研究”国家重点研发计划的过程中,整个项目团队面临着一项极具挑战性的任务:如何在一个业务规模巨大、遗留系统复杂、对稳定性要求极高的金融环境中,实现平滑、无感的量子安全迁移?
这份《全球金融银行业抗量子安全迁移白皮书(2025)》正是项目团队这一探索历程的系统性总结。它不仅汇聚了我们对国际清算银行(BIS)、NIST 及全球主要经济体最新战略的深度研判,更首次披露了基于中国银行业大规模实践的“数据驱动迁移框架”与“合规科技理论”。
在此,我们需要特别强调的是:本报告所倡导的“技术自主性”与“供应链韧性”,并非走向封闭,而是为了在多元化的全球技术生态中,构建更具包容性和互操作性的安全防线。我们一致深信,面对量子算力这一人类共同的挑战,标准的一致性与生态的协同性至关重要。
本白皮书旨在为全球金融机构的决策者、技术高管及行业专家提供一份务实的行动指南。无论身处何种司法管辖区,我们面临的技术挑战是共通的。希望这份凝聚了产学研跨界智慧与扎实工程经验的报告,能成为连接不同技术标准、促进全球经验共享的桥梁,共同护航数字经济的未来。
点击“阅读原文”可下载完整版PPT!!
报告全文如下























点击“阅读原文”可下载完整版PPT!!

3700个区块链项目白皮书
百位行业大咖!千人交流群!
扫描下方二维码,添加群主WeChat!





