
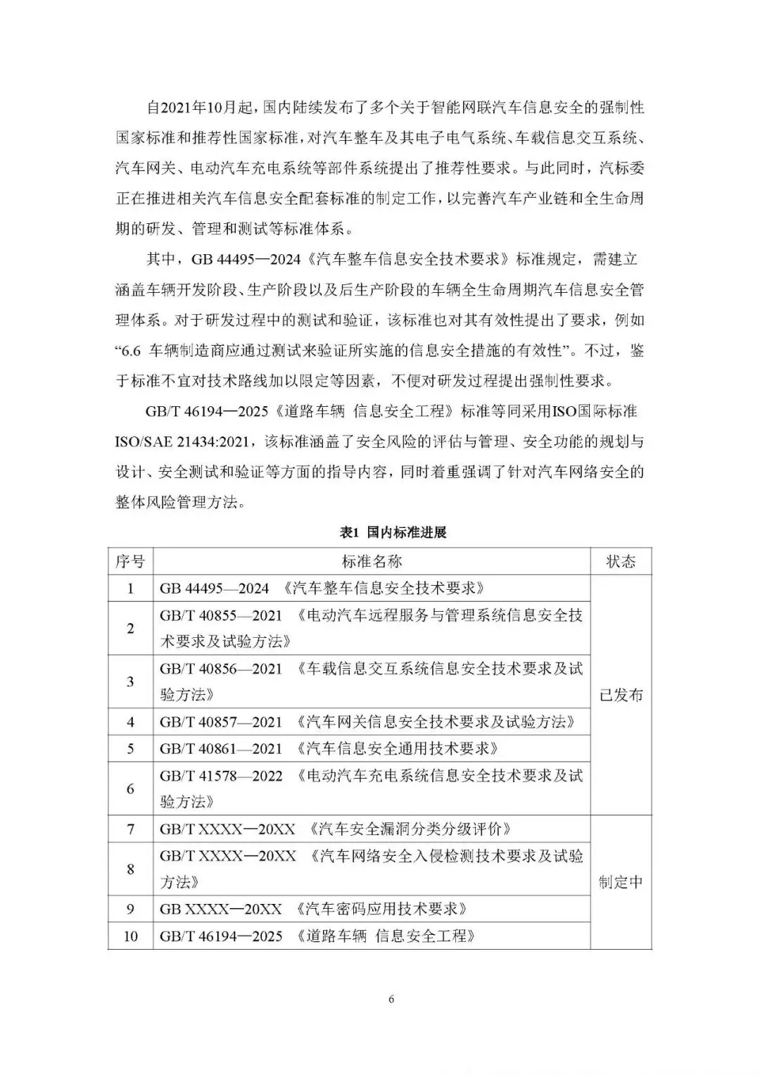
本报告重点研究了汽车网络安全验证和确认的整体策略、用于验证和确认的方法、供应商和主机厂之间的分配原则、网络安全验证和确认的执行时间、边界及其关系、验证和确认活动的质量评估方法,并归纳总结形成标准化建议及后续标准制定路线图。调研发现企业对验证和确认存在评估流程不清晰、责任边界模糊、缺乏详细执行指导等问题,通过最佳实践提炼出六类共性测试方法,包括审查、代码分析、功能测试、漏洞扫描、模糊测试、渗透测试,并配套提供了对应的质量评估方法,明确了网络安全相关性判定和相关项定义的质量评估方法,对企业开展TARA的过程提出了详细的质量评估建议。










由于篇幅限制,仅展示部分报告,完整报告下载方式见文末。
/* 免责声明:我们尊重知识产权、数据隐私,只做内容的收集、整理及分享,报告内容来源于网络,报告版权归原撰写发布机构所有,如涉及侵权,请及时联系我们删除。*/
推 荐 阅 读
(点击跳转阅读)
长按二维码关注我们



下载方式:
扫描上方二维码关注公众号,后台回复“2601”获取报告下载链接。


