
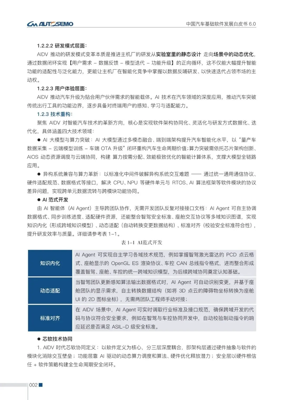
由国务院于2025年8月发布的重大战略部署“人工智能+行动”旨在推动人工智能与经济社会各领域深度融合,加速技术革新与产业升级。行动指出:到2030年,我国人工智能全面赋能高质量发展,新一代智能终端、智能体等应用普及率超90%,智能经济成为我国经济发展的重要增长极,推动技术普惠和成果共享。
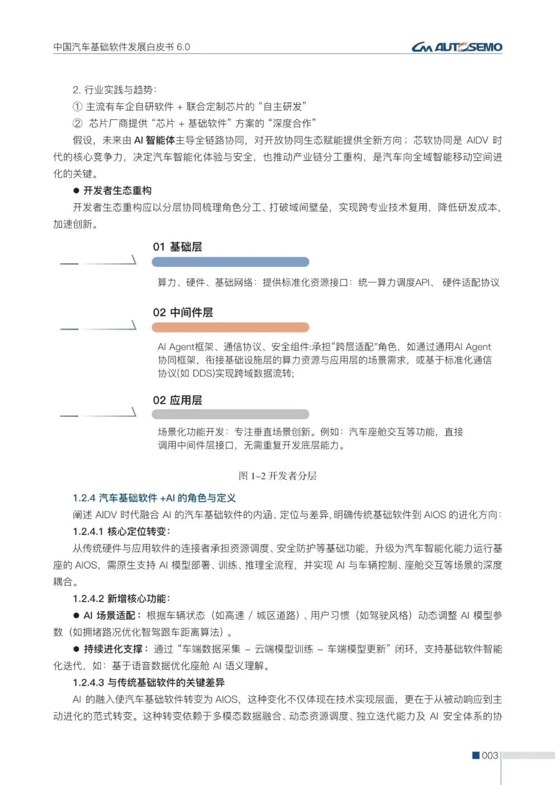
在全球智能汽车产业加速向人工智能(Artificial Intelligence 英文缩写为AI)转型的大背景下,汽车基础软件作为智能网联汽车的核心基座,正呈现出向AI化方向快速演化的明显趋势,AIOS作为智能汽车的核心与灵魂。《中国汽车基础软件发展白皮书(研究报告)》连续发布5年,不断梳理基础软件发展趋势,本次报告发布旨在为AI化融合汽车产业操作系统的技术、生态以及产业发展提供了重要参考价值,为汽车产业智能化发展做出贡献。
以下为报告节选:




















......
需要批量下载和及时更新最新汽车行业分析报告的朋友,可以加入我们的《车友圈》分享会,大量的中外文精品汽车行业分析报告及各类专题资料将会优先分享到车友圈中,加入即可下载全部报告。
《车友圈》加入请扫描以下二维码
↓↓↓

PS:加入《车友圈》1年内可免费下载《车友圈》内所有的报告,包括:智能网联、新能源、共享出行及传统汽车行业报告等,目前每天仍会新增至少1篇行业报告,欢迎加入。
如果你觉得本期分享的行业报告资料有帮助,欢迎把文章分享给身边更多的朋友~~~更多最新行业报告,请加入车友圈~
温馨提示:有任何问题可咨询相关工作人员,微信号:qichezhidi

长按上方二维码一键添加小编


