获取更多行业报告?、白皮书?、投资报告?、市场洞察?、趋势报告?、蓝皮书?,请添加小编微信号?MedicalLiasion
沙利文谨此发布《中国细胞治疗产业发展白皮书 》。本 报告 旨在分 析中国 细胞 治疗 ( CellTherapy, 细胞治疗)行业发展现状、行业特点、治疗领域、驱动因素及发展趋势,并聚焦中国细胞治疗行业市场竞争态势。2021年第三季度,沙利文对中国细胞治疗行业进行了竞争格局及发展驱动力分析,反映了过去和未来几年全球和中国医药研发投入、细胞疗法应用领域及行业发展趋势等。
本市场报告提供的细胞治疗行业分析亦反映出中国细胞治疗行业整体的动向。报告最终对行业特点及竞争格局等的分析仅适用于本年度中国细胞治疗行业发展周期。
本报告所有图、表、文字中的数据均源自弗若斯特沙利文咨询(中国)调查,数据均采用四舍五入,小数计一位。
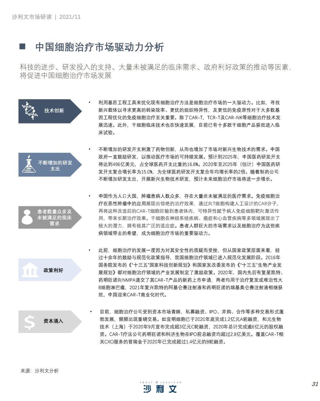
◼ 患者需求及技术创新助推细胞治疗行业增长
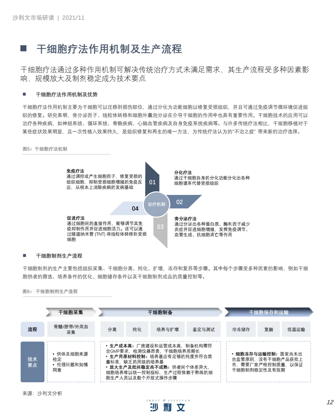
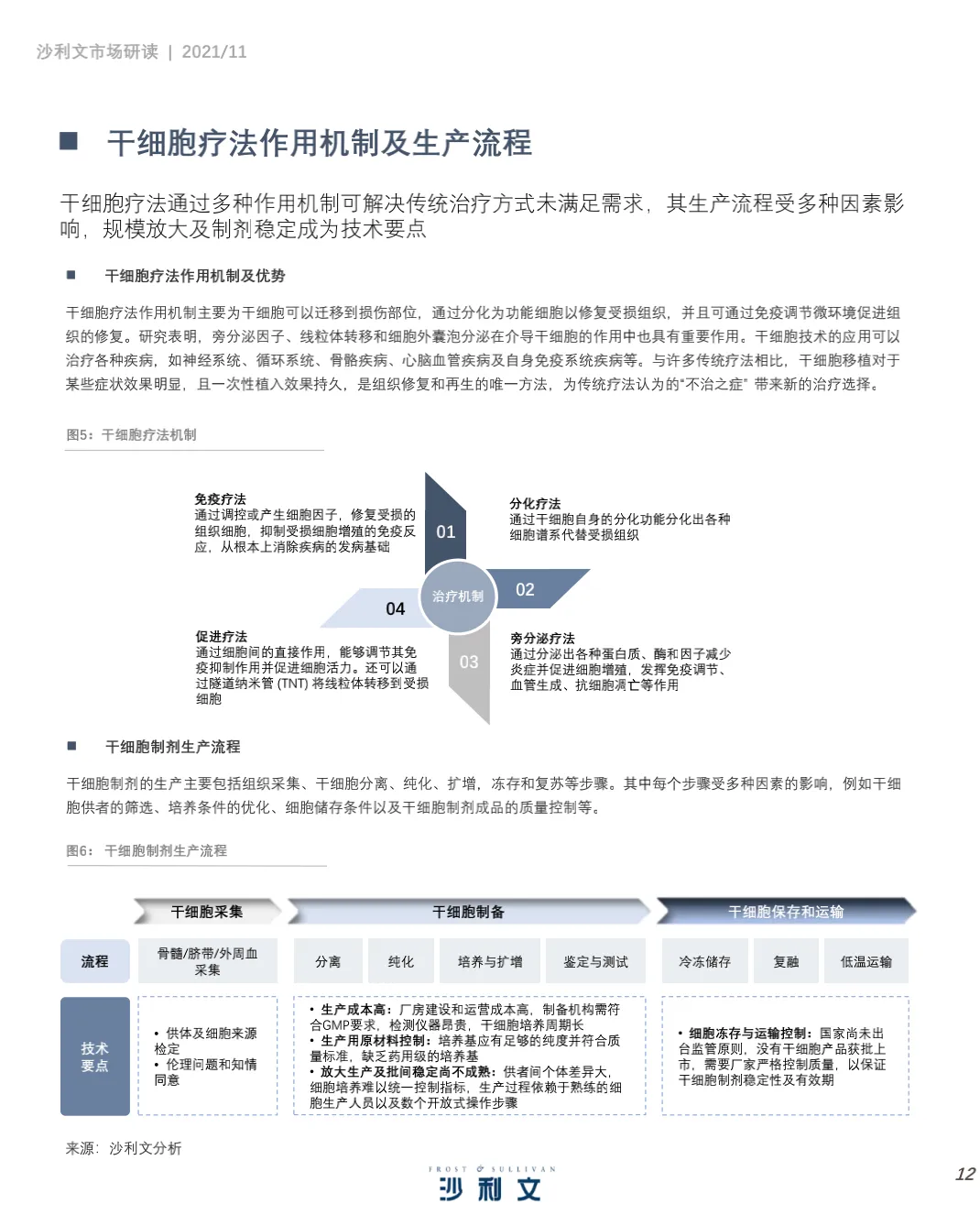
细胞治疗已在恶性血液瘤领域取得重大成果,其它细胞治疗为实体瘤、心血管及神经系统等疾病领域患者带来希望。这些疾病领域存在许多未被满足的临床需求,而细胞治疗的独特优势有望带来长期疗效。细胞治疗相关技术包括载体技术、基因编辑技术、规模放大等的不断迭代创新也助力细胞治疗行业快速发展。
◼ CXO发展带动细胞治疗行业增长
CXO能为小型医药公司、生物技术初创公司和虚拟医药公司提供必要的研发设施和GMP制造工厂以及相关人才,其专业的团队、丰富的生产平台和严格的质检措施为公司研发细胞治疗产品节约成本,规避风险并缩短了研发进程,推动了生物技术公司细胞治疗研发的积极性,促进细胞治疗行业发展。
◼ 多元化支付模式促进细胞治疗商业化
欧美国家多元化支付模式推动了细胞治疗的商业化发展。2017年至2020年,全球CAR-T疗法市场复合年增长率达到337%,预计中国多元化支付模式也将为细胞治疗商业化铺平道路,未来中国细胞治疗市场规模将保持快速增长趋势。
◼ 中国细胞治疗行业未来可期
(1) 科学技术的进步创新为细胞治疗产业发展蓄力;(2) 政府鼓励研发,不断增加的研发开支刺激了药物及疗法创新;(3) 细胞疗法单次治疗带来长期疗效,相比于传统药物有着独特优势;(4) 患者众多且存在许多未被满足的临床需求,细胞治疗提供了新选择;(5) 中国细胞治疗上市产品为CAR-T产品,但临床试验治疗领域广泛,未来细胞治疗将在更多疾病领域大放异彩;(6) 政府在细胞治疗行业监管制度上的逐渐完善为其带来更多商机。
点击“阅读原文”可下载完整版PPT!!
具体内容如下:















































?点击“阅读原文”加入医学联络官俱乐部!!


