手机版
二维码
购物车
(
0
)
供应
求购
公司
团购
展会
资讯
招商
品牌
人才
知道
专题
图库
视频
下载
商圈
推广
热搜:
采购方式
甲带
滤芯
气动隔膜泵
减速机型号
减速机
履带
带式称重给煤机
链式给煤机
无级变速机
首页
供应
求购
公司
团购
展会
资讯
招商
品牌
人才
知道
专题
图库
视频
下载
商圈
首页
>
资讯
>
社会热点
央国企数智化差旅管理白皮书
日期:2026-02-19 00:27:57 来源:网络整理 作者:本站编辑
评论:0
央国企数智化差旅管理白皮书
加入社群,微信:
Buddha_Research
「大佛投研
·报告库」深度研报聚合智库
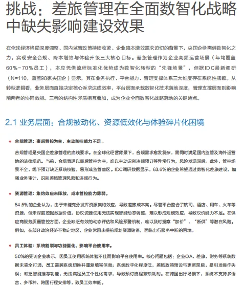
报告内容展示
打赏
更多
>
同类资讯
• 喜报丨2026年“贺岁杯”企业经营
0
条
相关评论
推荐图文
推荐资讯
点击排行
0
1
2025年中国快递行业年报深度解析:千亿件体量下的反内卷转型与供应链深化信号
0
2
从“流程”到“资产”:开启企业数字化运营的下一个黄金点
0
3
名厨头条 | :未来餐饮业发展分析——利永周
0
4
“十五五”虚拟电厂行业深度研究及趋势前景预测专项报告
0
5
全市中小企业数字化转型城市试点工作推进会议召开 李可出席并讲话
0
6
2025年中国宠物医药行业深度分析:监管体系成型与产业升级并行
0
7
【申报通知】常态化征集中小企业数字化转型试点企业
0
8
深度并购行业分析|从3年到5年:监管新规如何击穿上市公司“壳价值”的底线?
0
9
【倒计时半年】深度解读《能源行业数据安全管理办法》:合规实操要点与人才策略清单
网站首页
|
关于我们
|
联系方式
|
使用协议
|
版权隐私
|
网站地图
|
排名推广
|
广告服务
|
积分换礼
|
网站留言
|
RSS订阅
|
违规举报
|
皖ICP备20008326号-18
(c)2008-2022 免费发布网 All Rights Reserved