获取更多行业报告?、白皮书?、投资报告?、市场洞察?、趋势报告?、蓝皮书?,请添加小编微信号LceyDreamy
2025 年前后,中国新能源汽车行业进入发展新阶段。政策范式已从“补贴拉量”全面切换至围绕“税收退坡、技术强监管、以旧换新、车路云一体化”的高质量发展模式,行业增长的驱动力从政策放量转向能效、安全、智能与体系能力的全面升级。
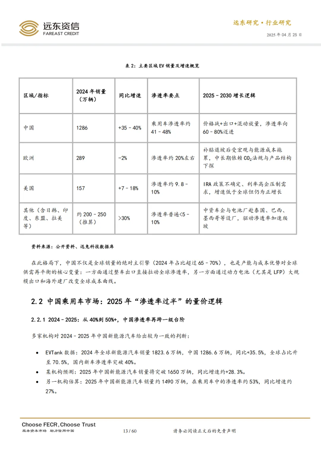
市场层面,中国乘用车新能源渗透率已跨过 50%的关键门槛,行业从“增量普及”进入“存量替代、结构升级、全球化”的中速增长新常态。竞争格局加速演化,呈现头部龙头强者恒强、二线技术型玩家分化、尾部加速出清的鲜明特征。
产业链正经历深刻的供需再平衡与盈利修复。上游锂价企稳、中游材料产能出清,叠加行业“反内卷”政策,共同推动电池及材料环节的盈利能力从底部回升。投资主线需聚焦具备规模与全球化能力的综合龙头,以及在 PHEV/增程、800V 高压快充、高阶智能驾驶、固态电池等前沿技术路线上有清晰布局的企业。
技术变革窗口(2025-2027 年)已经开启,固态电池产业化与智能化(L2++/L3)普及将重塑产业价值链。同时,中国车企出海正从“贸易出口”迈向“本地化深耕”的 2.0 阶段,在欧盟加征关税等外部压力下,海外建厂与产业链协同出海成为必然选择,全球化能力成为衡量企业长期价值的核心标尺。
综上,行业在高质量发展政策与市场需求双轮驱动下,正穿越周期底部,迈向以技术、效率和全球竞争力为核心的新篇章,产业链龙头及技术引领者将迎来格局重构下的发展机遇。
点击“阅读原文”可下载完整版PPT!!
报告全文如下























点击“阅读原文”可下载完整版PPT!!

3700个区块链项目白皮书
百位行业大咖!千人交流群!
扫描下方二维码,添加群主WeChat!





