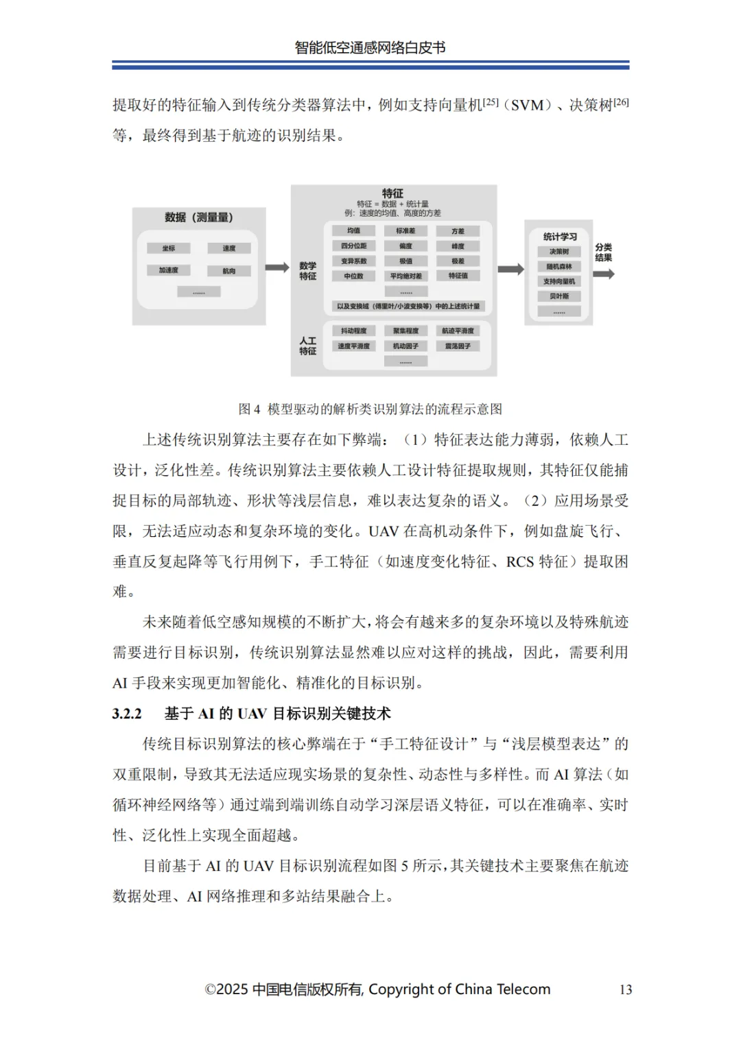
获取更多行业报告?、白皮书?、投资报告?、市场洞察?、趋势报告?、蓝皮书?,请添加小编微信号LceyDreamy
随着低空经济迈向规模化发展的新阶段,无人机(UAV)物流、城市空中交通、应急救援等新兴应用场景持续拓展。然而,应用场景的多元化与复杂化要求低空通感网络具备更强的稳定性、更高的精度及对不同场景的灵活适配能力。传统的非智能低空通感网络难以满足日益丰富的低空业务对安全性与高效性的需求。因此,亟需通过技术创新实现对低空网络的突破升级。
人工智能(AI)技术的快速发展为低空网络的升级带来了新契机。AI 强大的学习与决策能力,使网络得以更好地适应动态变化的低空场景,有效解决了传统非智能通感技术在泛化能力和自适应调节等方面的不足。因此,开展智能低空通感网络相关技术的研究,是推动低空经济向智能化、高效化发展的必然选择,对构建安全、有序的低空生态具有重要的现实意义。
本白皮书首先阐述了智能低空通感网络的发展概况;其次介绍了智能低空通感网络的多种应用场景;随后针对应用场景所需的关键能力,分析了传统非智能通感技术面临的问题与挑战,进而提出创新性解决方案;在杂波抑制方面,提出了融合 AI 技术与传统算法的深度神经网络增强的空时自适应处理(STAP)算法,以实现智能杂波抑制;针对目标识别的难题,介绍了基于 AI 的 UAV 目标识别关键技术,保障对目标的精准识别;为应对目标检测与轨迹跟踪的挑战,提出了AI 赋能的多站检测跟踪方案;此外,还创新性地提出了一种多源感知融合技术架构,有效提升了低空感知的可靠性;最后对智能低空通感网络的未来发展进行总结与展望。
中国电信携手产业伙伴,致力于构建安全可靠的智能低空通感网络,并以智能化技术为核心,突破传统低空管理的技术限制与安全挑战。智能低空通感网络通过深度融合 AI、通感一体等前沿技术,精准靶向低空经济发展的关键瓶颈,以智能化感知、高效化通信与自主化决策能力,为低空经济发展注入强劲动能。
点击“阅读原文”可下载完整版PPT!!
报告全文如下























点击“阅读原文”可下载完整版PPT!!

3700个区块链项目白皮书
百位行业大咖!千人交流群!
扫描下方二维码,添加群主WeChat!





